#include "libgomp.h"#include <limits.h>Include dependency graph for parallel.c:

Go to the source code of this file.
Functions | |
| unsigned | gomp_resolve_num_threads (unsigned specified, unsigned count) |
| void | GOMP_parallel_start (void(*fn)(void *), void *data, unsigned num_threads) |
| void | GOMP_parallel_end (void) |
| int | omp_get_num_threads (void) |
| int | omp_get_thread_num (void) |
| int | omp_in_parallel (void) |
| int | omp_get_level (void) |
| int | omp_get_ancestor_thread_num (int level) |
| int | omp_get_team_size (int level) |
| int | omp_get_active_level (void) |
| void GOMP_parallel_end | ( | void | ) |
Definition at line 112 of file parallel.c.
References gomp_mutex_lock(), gomp_mutex_unlock(), gomp_remaining_threads_count, gomp_remaining_threads_lock, gomp_team_end(), gomp_thread(), gomp_thread_limit_var, gomp_team::nthreads, and thr.
Referenced by main(), test(), test_1(), and test_2().
Here is the call graph for this function:

Here is the caller graph for this function:

| void GOMP_parallel_start | ( | void(*)(void *) | fn, | |
| void * | data, | |||
| unsigned | num_threads | |||
| ) |
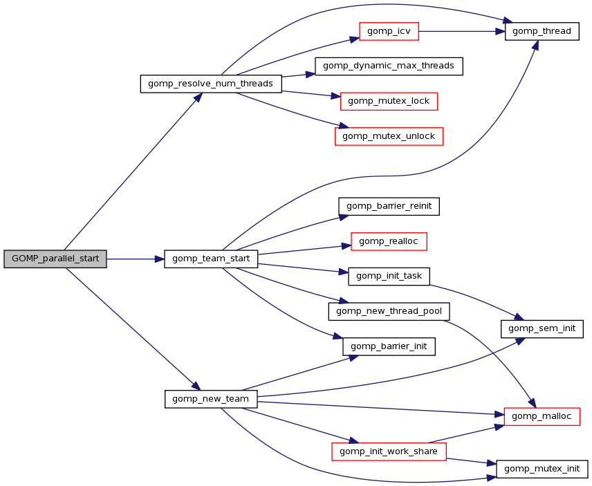
Definition at line 105 of file parallel.c.
References gomp_new_team(), gomp_resolve_num_threads(), and gomp_team_start().
Referenced by main(), test(), and test_1().
Here is the call graph for this function:

Here is the caller graph for this function:

| unsigned gomp_resolve_num_threads | ( | unsigned | specified, | |
| unsigned | count | |||
| ) |
Definition at line 38 of file parallel.c.
References gomp_team_state::active_level, gomp_task_icv::dyn_var, gomp_dynamic_max_threads(), gomp_icv(), gomp_max_active_levels_var, gomp_mutex_lock(), gomp_mutex_unlock(), gomp_remaining_threads_count, gomp_remaining_threads_lock, gomp_thread(), gomp_thread_limit_var, gomp_task_icv::nest_var, gomp_task_icv::nthreads_var, num_threads, and gomp_thread::ts.
Referenced by gomp_parallel_loop_start(), GOMP_parallel_sections_start(), and GOMP_parallel_start().
Here is the call graph for this function:

Here is the caller graph for this function:

| int omp_get_active_level | ( | void | ) |
Definition at line 191 of file parallel.c.
References gomp_team_state::active_level, gomp_thread(), and gomp_thread::ts.
Referenced by main(), and omp_get_active_level_().
Here is the call graph for this function:

Here is the caller graph for this function:

| int omp_get_ancestor_thread_num | ( | int | level | ) |
Definition at line 166 of file parallel.c.
References gomp_thread(), gomp_team_state::level, gomp_team::prev_ts, gomp_team_state::team, gomp_team_state::team_id, and gomp_thread::ts.
Referenced by main(), omp_get_ancestor_thread_num_(), and omp_get_ancestor_thread_num_8_().
Here is the call graph for this function:

Here is the caller graph for this function:

| int omp_get_level | ( | void | ) |
Definition at line 160 of file parallel.c.
References gomp_thread(), gomp_team_state::level, and gomp_thread::ts.
Referenced by main(), and omp_get_level_().
Here is the call graph for this function:

Here is the caller graph for this function:

| int omp_get_num_threads | ( | void | ) |
Definition at line 137 of file parallel.c.
References gomp_thread(), gomp_team::nthreads, gomp_team_state::team, and gomp_thread::ts.
Referenced by __attribute__(), a36(), f1(), f10(), f2(), f3(), f4(), f5(), f6(), f7(), f8(), f9(), foo(), function(), main(), omp_get_num_threads_(), parallel(), sort1(), sort2(), sub(), test1(), test2(), and work().
Here is the call graph for this function:

Here is the caller graph for this function:

| int omp_get_team_size | ( | int | level | ) |
Definition at line 177 of file parallel.c.
References gomp_thread(), gomp_team_state::level, gomp_team::nthreads, gomp_team::prev_ts, gomp_team_state::team, and gomp_thread::ts.
Referenced by main(), omp_get_team_size_(), and omp_get_team_size_8_().
Here is the call graph for this function:

Here is the caller graph for this function:

| int omp_get_thread_num | ( | void | ) |
Definition at line 144 of file parallel.c.
References gomp_thread(), gomp_team_state::team_id, and gomp_thread::ts.
Referenced by a36(), B< N >::B(), bar(), check(), dotprod(), f1(), f10(), f2(), f3(), f4(), f5(), f6(), f7(), f8(), f9(), f_1(), f_2(), f_copy(), f_nocopy(), f_static_1(), foo(), function(), main(), omp_get_thread_num_(), sort1(), sort2_1(), sub(), test(), tf(), work(), and S::~S().
Here is the call graph for this function:

Here is the caller graph for this function:

| int omp_in_parallel | ( | void | ) |
Definition at line 154 of file parallel.c.
References gomp_team_state::active_level, gomp_thread(), and gomp_thread::ts.
Referenced by main(), and omp_in_parallel_().
Here is the call graph for this function:

Here is the caller graph for this function:

1.4.7