#include <sys/types.h>#include <sys/time.h>#include <sys/resource.h>#include <stdlib.h>#include <stdio.h>#include <string.h>#include <fcntl.h>#include "op_sample_file.h"#include "odb.h"
Go to the source code of this file.
Defines | |
| #define | TEST_FILENAME "test-hash-db.dat" |
| #define | verbprintf(args...) |
Functions | |
| static double | used_time (void) |
| static void | speed_test (int nr_item, char const *test_name) |
| static void | do_speed_test (void) |
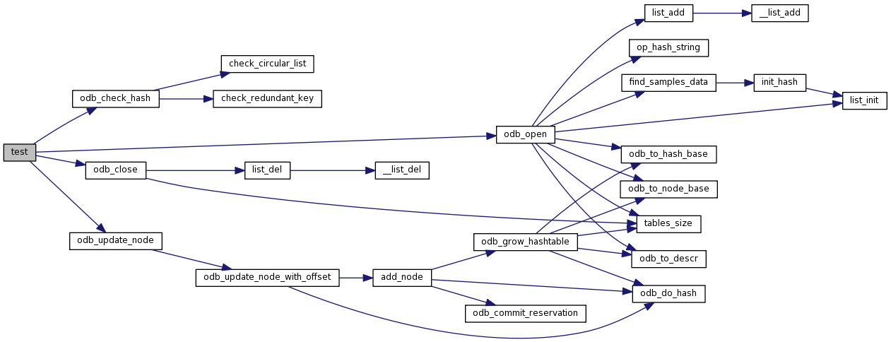
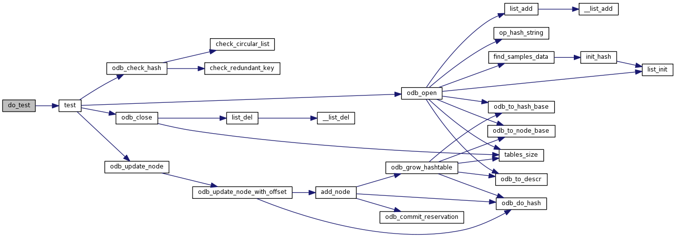
| static int | test (int nr_item, int nr_unique_item) |
| static void | do_test (void) |
| static void | sanity_check (char const *filename) |
| int | main (int argc, char *argv[1]) |
Variables | |
| static int | nr_error |
| static int | verbose = 0 |
Tests for DB hash
Definition in file db_test.c.
| #define TEST_FILENAME "test-hash-db.dat" |
Definition at line 22 of file db_test.c.
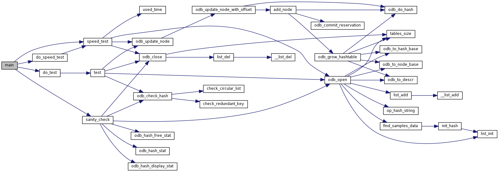
Referenced by do_speed_test(), main(), speed_test(), and test().
| #define verbprintf | ( | args... | ) |
| static void do_speed_test | ( | void | ) | [static] |
Definition at line 75 of file db_test.c.
References speed_test(), and TEST_FILENAME.
Referenced by main().


| static void do_test | ( | void | ) | [static] |
| int main | ( | int | argc, | |
| char * | argv[1] | |||
| ) |
Definition at line 163 of file db_test.c.
References do_speed_test(), do_test(), nr_error, sanity_check(), speed_test(), and TEST_FILENAME.

| static void sanity_check | ( | char const * | filename | ) | [static] |
Definition at line 139 of file db_test.c.
References nr_error, odb_check_hash(), odb_close(), odb_hash_display_stat(), odb_hash_free_stat(), odb_hash_stat(), odb_open(), and ODB_RDONLY.
Referenced by main().


| static void speed_test | ( | int | nr_item, | |
| char const * | test_name | |||
| ) | [static] |
Definition at line 46 of file db_test.c.
References odb_close(), odb_open(), ODB_RDWR, odb_update_node(), TEST_FILENAME, used_time(), and verbprintf.
Referenced by do_speed_test(), and main().


| static int test | ( | int | nr_item, | |
| int | nr_unique_item | |||
| ) | [static] |
Definition at line 88 of file db_test.c.
References odb_check_hash(), odb_close(), odb_open(), ODB_RDWR, odb_update_node(), and TEST_FILENAME.
Referenced by do_test(), and main().


| static double used_time | ( | void | ) | [static] |
Definition at line 34 of file db_test.c.
Referenced by speed_test().

int nr_error [static] |
Definition at line 24 of file db_test.c.
Referenced by do_test(), main(), and sanity_check().
1.6.1