#include "config.h"#include "oprofiled.h"#include "opd_stats.h"#include "opd_sfile.h"#include "opd_pipe.h"#include "opd_kernel.h"#include "opd_trans.h"#include "opd_anon.h"#include "opd_perfmon.h"#include "opd_printf.h"#include "opd_extended.h"#include "op_version.h"#include "op_config.h"#include "op_deviceio.h"#include "op_get_time.h"#include "op_libiberty.h"#include "op_fileio.h"#include <fcntl.h>#include <stdio.h>#include <errno.h>#include <limits.h>#include <stdlib.h>#include <sys/time.h>#include <wait.h>#include <string.h>
Go to the source code of this file.
Functions | |
| static void | opd_sighup (void) |
| static void | opd_alarm (void) |
| static void | opd_sigterm (void) |
| static void | opd_sigchild (void) |
| static void | opd_do_jitdumps (void) |
| static void | opd_open_files (void) |
| static void | complete_dump (void) |
| static void | opd_do_samples (char const *opd_buf, ssize_t count) |
| static void | opd_do_read (char *buf, size_t size) |
| static void | clean_exit (void) |
| static void | opd_26_init (void) |
| static void | opd_26_start (void) |
| static void | opd_26_exit (void) |
Variables | |
| size_t | kernel_pointer_size |
| static fd_t | devfd |
| static char * | sbuf |
| static size_t | s_buf_bytesize |
| char * | session_dir |
| static char | start_time_str [32] |
| static int | jit_conversion_running |
| struct oprofiled_ops | opd_26_ops |
Daemon set up and main loop for 2.6
Definition in file init.c.
| static void clean_exit | ( | void | ) | [static] |
Definition at line 274 of file init.c.
References op_lock_file, and perfmon_exit().
Referenced by opd_26_init().


| static void complete_dump | ( | void | ) | [static] |
Done writing out the samples, indicate with complete_dump file
Definition at line 101 of file init.c.
References op_dump_status, and sfile_lru_clear().
Referenced by opd_do_samples().


| static void opd_26_exit | ( | void | ) | [static] |
Definition at line 358 of file init.c.
References op_get_time(), opd_print_stats(), sbuf, and vmlinux.

| static void opd_26_init | ( | void | ) | [static] |
Definition at line 306 of file init.c.
References anon_init(), clean_exit(), cookie_init(), kernel_pointer_size, kernel_range, opd_create_vmlinux(), opd_create_xen(), OPD_MAX_STATS, opd_open_files(), opd_read_fs_int(), opd_reread_module_info(), opd_stats, perfmon_exit(), perfmon_init(), s_buf_bytesize, sbuf, sfile_init(), start_time_str, vmlinux, xen_range, and xenimage.

| static void opd_26_start | ( | void | ) | [static] |
Definition at line 351 of file init.c.
References opd_do_read(), s_buf_bytesize, and sbuf.

| static void opd_alarm | ( | void | ) | [static] |
opd_alarm - sync files and report stats
Definition at line 254 of file init.c.
References opd_print_stats(), and sfile_sync_files().
Referenced by opd_do_read().


| static void opd_do_jitdumps | ( | void | ) | [static] |
Definition at line 149 of file init.c.
References jit_conversion_running, OP_BINDIR, session_dir, start_time_str, and vmisc.
Referenced by opd_do_read(), and opd_sigterm().

| static void opd_do_read | ( | char * | buf, | |
| size_t | size | |||
| ) | [static] |
opd_do_read - enter processing loop
| buf | buffer to read into | |
| size | size of buffer |
Read some of a buffer from the device and process the contents.
Definition at line 200 of file init.c.
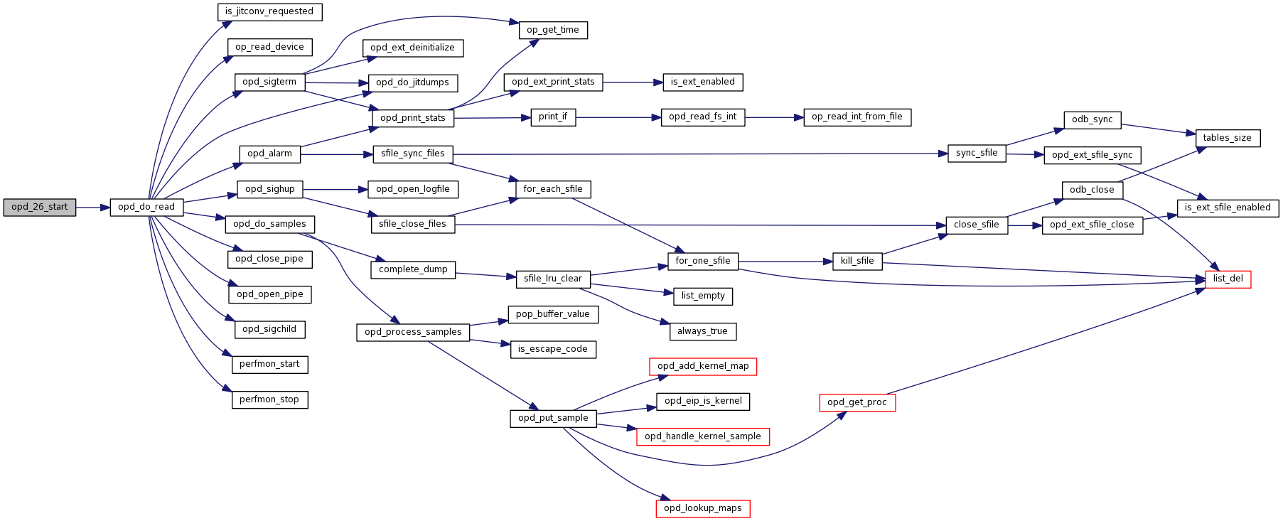
References devfd, is_jitconv_requested(), op_read_device(), opd_alarm(), opd_close_pipe(), opd_do_jitdumps(), opd_do_samples(), opd_open_pipe(), opd_sigchild(), opd_sighup(), opd_sigterm(), perfmon_start(), perfmon_stop(), signal_alarm, signal_child, signal_hup, signal_term, signal_usr1, signal_usr2, verbprintf, and vmisc.
Referenced by opd_26_start().


| static void opd_do_samples | ( | char const * | opd_buf, | |
| ssize_t | count | |||
| ) | [static] |
opd_do_samples - process a sample buffer
| opd_buf | buffer to process |
Process a buffer of samples.
If the sample could be processed correctly, it is written to the relevant sample file.
Definition at line 136 of file init.c.
References complete_dump(), kernel_pointer_size, OPD_DUMP_COUNT, opd_process_samples(), opd_stats, verbprintf, and vmisc.
Referenced by opd_do_read().


| static void opd_open_files | ( | void | ) | [static] |
opd_open_files - open necessary files
Open the device files and the log file, and mmap() the hash map.
Definition at line 66 of file init.c.
References devfd, kernel_pointer_size, op_get_time(), op_log_file, op_open_device(), opd_create_pipe(), and opd_open_logfile().
Referenced by opd_26_init().


| static void opd_sigchild | ( | void | ) | [static] |
Definition at line 292 of file init.c.
References jit_conversion_running, verbprintf, and vmisc.
Referenced by opd_do_read().

| static void opd_sighup | ( | void | ) | [static] |
re-open files for logrotate/opcontrol --reset
Definition at line 263 of file init.c.
References opd_open_logfile(), and sfile_close_files().
Referenced by opd_do_read().


| static void opd_sigterm | ( | void | ) | [static] |
Definition at line 281 of file init.c.
References op_get_time(), opd_do_jitdumps(), opd_ext_deinitialize(), and opd_print_stats().
Referenced by opd_do_read().


Definition at line 47 of file init.c.
Referenced by opd_do_read(), and opd_open_files().
int jit_conversion_running [static] |
Definition at line 52 of file init.c.
Referenced by opd_do_jitdumps(), and opd_sigchild().
| size_t kernel_pointer_size |
Definition at line 45 of file init.c.
Referenced by is_escape_code(), opd_26_init(), opd_do_samples(), opd_open_files(), and pop_buffer_value().
| struct oprofiled_ops opd_26_ops |
{
.init = opd_26_init,
.start = opd_26_start,
.exit = opd_26_exit,
}
Definition at line 368 of file init.c.
Referenced by get_ops().
size_t s_buf_bytesize [static] |
Definition at line 49 of file init.c.
Referenced by opd_26_init(), and opd_26_start().
char* sbuf [static] |
Definition at line 48 of file init.c.
Referenced by opd_26_exit(), opd_26_init(), and opd_26_start().
| char* session_dir |
Definition at line 70 of file oprofiled.c.
Referenced by ibs_init(), main(), and opd_do_jitdumps().
char start_time_str[32] [static] |
Definition at line 51 of file init.c.
Referenced by opd_26_init(), and opd_do_jitdumps().
1.6.1