base class for formatter, handle common options to formatter More...
#include <format_output.h>


Data Structures | |
| struct | counts_t |
| struct | field_datum |
| data passed for output More... | |
| struct | field_description |
| decribe one field of the colummned output. More... | |
Public Member Functions | |
| formatter (extra_images const &extra) | |
| virtual | ~formatter () |
| void | add_format (format_flags flag) |
| add a given column | |
| void | show_header (bool) |
| set the need_header boolean to false | |
| void | vma_format_64bit (bool) |
| format for 64 bit wide VMAs | |
| void | show_long_filenames (bool) |
| show long (full path) filenames | |
| void | show_global_percent (bool) |
| use global count rather symbol count for details percent | |
| void | set_nr_classes (size_t nr_classes) |
| void | output_header (std::ostream &out) |
Protected Types | |
| typedef std::string(formatter::* | fct_format )(field_datum const &) |
| format callback type | |
| typedef std::map< format_flags, field_description > | format_map_t |
Protected Member Functions | |
| void | do_output (std::ostream &out, symbol_entry const &symbol, sample_entry const &sample, counts_t &c, diff_array_t const &=diff_array_t(), bool hide_immutable_field=false) |
| actually do output | |
| size_t | output_header_field (std::ostream &out, format_flags fl, size_t padding) |
| returns the nr of char needed to pad this field | |
| size_t | output_field (std::ostream &out, field_datum const &datum, format_flags fl, size_t padding, bool hide_immutable) |
| returns the nr of char needed to pad this field | |
format functions. | |
| std::string | format_vma (field_datum const &) |
| std::string | format_symb_name (field_datum const &) |
| std::string | format_image_name (field_datum const &) |
| std::string | format_app_name (field_datum const &) |
| std::string | format_linenr_info (field_datum const &) |
| std::string | format_nr_samples (field_datum const &) |
| std::string | format_nr_cumulated_samples (field_datum const &) |
| std::string | format_percent (field_datum const &) |
| std::string | format_cumulated_percent (field_datum const &) |
| std::string | format_percent_details (field_datum const &) |
| std::string | format_cumulated_percent_details (field_datum const &) |
| std::string | format_diff (field_datum const &) |
Protected Attributes | |
| format_map_t | format_map |
| stores functors for doing actual formatting | |
| size_t | nr_classes |
| number of profile classes | |
| counts_t | counts |
| total counts | |
| format_flags | flags |
| formatting flags set | |
| bool | vma_64 |
| true if we need to format as 64 bits quantities | |
| bool | long_filenames |
| false if we use basename(filename) in output rather filename | |
| bool | need_header |
| true if we need to show header before the first output | |
| bool | global_percent |
| extra_images const & | extra_found_images |
base class for formatter, handle common options to formatter
Definition at line 41 of file format_output.h.
typedef std::string(formatter::* format_output::formatter::fct_format)(field_datum const &) [protected] |
format callback type
Definition at line 100 of file format_output.h.
typedef std::map<format_flags, field_description> format_output::formatter::format_map_t [protected] |
Definition at line 132 of file format_output.h.
| format_output::formatter::formatter | ( | extra_images const & | extra | ) |
Definition at line 94 of file format_output.cpp.
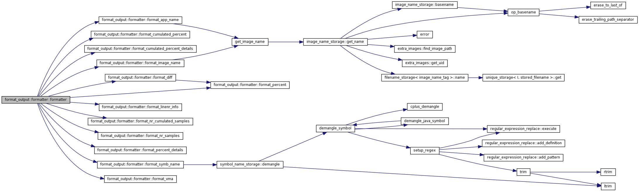
References ff_app_name, ff_diff, ff_image_name, ff_linenr_info, ff_nr_samples, ff_nr_samples_cumulated, ff_percent, ff_percent_cumulated, ff_percent_cumulated_details, ff_percent_details, ff_symb_name, ff_vma, format_app_name(), format_cumulated_percent(), format_cumulated_percent_details(), format_diff(), format_image_name(), format_linenr_info(), format_map, format_nr_cumulated_samples(), format_nr_samples(), format_percent(), format_percent_details(), format_symb_name(), and format_vma().

| format_output::formatter::~formatter | ( | ) | [virtual] |
Definition at line 118 of file format_output.cpp.
| void format_output::formatter::add_format | ( | format_flags | flag | ) |
| void format_output::formatter::do_output | ( | std::ostream & | out, | |
| symbol_entry const & | symbol, | |||
| sample_entry const & | sample, | |||
| counts_t & | c, | |||
| diff_array_t const & | = diff_array_t(), |
|||
| bool | hide_immutable_field = false | |||
| ) | [protected] |
actually do output
| string format_output::formatter::format_app_name | ( | field_datum const & | f | ) | [protected] |
Definition at line 286 of file format_output.cpp.
References symbol_entry::app_name, extra_found_images, get_image_name(), image_name_storage::int_real_basename, image_name_storage::int_real_filename, long_filenames, and format_output::formatter::field_datum::symbol.
Referenced by formatter().


| string format_output::formatter::format_cumulated_percent | ( | field_datum const & | f | ) | [protected] |
Definition at line 329 of file format_output.cpp.
References sample_entry::counts, format_output::formatter::field_datum::counts, format_output::formatter::counts_t::cumulated_percent, format_output::formatter::field_datum::diff, format_output::formatter::field_datum::pclass, format_output::formatter::field_datum::sample, and format_output::formatter::counts_t::total.
Referenced by formatter().

| string format_output::formatter::format_cumulated_percent_details | ( | field_datum const & | f | ) | [protected] |
Definition at line 347 of file format_output.cpp.
References sample_entry::counts, format_output::formatter::field_datum::counts, format_output::formatter::counts_t::cumulated_percent_details, format_output::formatter::field_datum::pclass, format_output::formatter::field_datum::sample, and format_output::formatter::counts_t::total.
Referenced by formatter().

| string format_output::formatter::format_diff | ( | field_datum const & | f | ) | [protected] |
Definition at line 356 of file format_output.cpp.
References format_output::formatter::field_datum::diff, format_percent(), percent_fract_width, and percent_int_width.
Referenced by formatter().


| string format_output::formatter::format_image_name | ( | field_datum const & | f | ) | [protected] |
Definition at line 276 of file format_output.cpp.
References extra_found_images, get_image_name(), symbol_entry::image_name, image_name_storage::int_real_basename, image_name_storage::int_real_filename, long_filenames, and format_output::formatter::field_datum::symbol.
Referenced by formatter().


| string format_output::formatter::format_linenr_info | ( | field_datum const & | f | ) | [protected] |
Definition at line 296 of file format_output.cpp.
References sample_entry::file_loc, long_filenames, and format_output::formatter::field_datum::sample.
Referenced by formatter().

| string format_output::formatter::format_nr_cumulated_samples | ( | field_datum const & | f | ) | [protected] |
Definition at line 310 of file format_output.cpp.
References sample_entry::counts, format_output::formatter::field_datum::counts, format_output::formatter::counts_t::cumulated_samples, format_output::formatter::field_datum::diff, format_output::formatter::field_datum::pclass, and format_output::formatter::field_datum::sample.
Referenced by formatter().

| string format_output::formatter::format_nr_samples | ( | field_datum const & | f | ) | [protected] |
Definition at line 302 of file format_output.cpp.
References sample_entry::counts, format_output::formatter::field_datum::pclass, and format_output::formatter::field_datum::sample.
Referenced by formatter().

| string format_output::formatter::format_percent | ( | field_datum const & | f | ) | [protected] |
Definition at line 321 of file format_output.cpp.
References format_output::formatter::field_datum::counts, sample_entry::counts, format_output::formatter::field_datum::diff, format_output::formatter::field_datum::pclass, format_output::formatter::field_datum::sample, and format_output::formatter::counts_t::total.
Referenced by format_diff(), and formatter().

| string format_output::formatter::format_percent_details | ( | field_datum const & | f | ) | [protected] |
Definition at line 340 of file format_output.cpp.
References format_output::formatter::field_datum::counts, sample_entry::counts, format_output::formatter::field_datum::pclass, format_output::formatter::field_datum::sample, and format_output::formatter::counts_t::total.
Referenced by formatter().

| string format_output::formatter::format_symb_name | ( | field_datum const & | f | ) | [protected] |
Definition at line 270 of file format_output.cpp.
References symbol_name_storage::demangle(), symbol_entry::name, format_output::formatter::field_datum::symbol, and symbol_names.
Referenced by formatter().


| string format_output::formatter::format_vma | ( | field_datum const & | f | ) | [protected] |
Definition at line 264 of file format_output.cpp.
References format_output::formatter::field_datum::sample, and sample_entry::vma.
Referenced by formatter().

| size_t format_output::formatter::output_field | ( | std::ostream & | out, | |
| field_datum const & | datum, | |||
| format_flags | fl, | |||
| size_t | padding, | |||
| bool | hide_immutable | |||
| ) | [protected] |
returns the nr of char needed to pad this field
| void format_output::formatter::output_header | ( | std::ostream & | out | ) |
output table header, implemented by calling the virtual function output_header_field()
| size_t format_output::formatter::output_header_field | ( | std::ostream & | out, | |
| format_flags | fl, | |||
| size_t | padding | |||
| ) | [protected] |
returns the nr of char needed to pad this field
| void format_output::formatter::set_nr_classes | ( | size_t | nr_classes | ) |
Set the number of collected profile classes. Each class will output sample count and percentage in extra columns.
This class assumes that the profile information has been populated with the right number of classes.
Definition at line 123 of file format_output.cpp.
References nr_classes.
| void format_output::formatter::show_global_percent | ( | bool | on_off | ) |
use global count rather symbol count for details percent
Definition at line 153 of file format_output.cpp.
References global_percent.
| void format_output::formatter::show_header | ( | bool | on_off | ) |
set the need_header boolean to false
Definition at line 135 of file format_output.cpp.
References need_header.
| void format_output::formatter::show_long_filenames | ( | bool | on_off | ) |
show long (full path) filenames
Definition at line 147 of file format_output.cpp.
References long_filenames.
| void format_output::formatter::vma_format_64bit | ( | bool | on_off | ) |
format for 64 bit wide VMAs
Definition at line 141 of file format_output.cpp.
counts_t format_output::formatter::counts [protected] |
total counts
Definition at line 156 of file format_output.h.
Referenced by format_output::cg_formatter::cg_formatter(), format_output::diff_formatter::diff_formatter(), format_output::opreport_formatter::opreport_formatter(), format_output::xml_cg_formatter::xml_cg_formatter(), and format_output::xml_formatter::xml_formatter().
extra_images const& format_output::formatter::extra_found_images [protected] |
To retrieve the real image location, usefull when acting on an archive and for 2.6 kernel modules
Definition at line 172 of file format_output.h.
Referenced by format_app_name(), format_image_name(), format_output::xml_formatter::get_bfd_object(), and format_output::xml_formatter::output_symbol_details().
format_flags format_output::formatter::flags [protected] |
format_map_t format_output::formatter::format_map [protected] |
stores functors for doing actual formatting
Definition at line 150 of file format_output.h.
Referenced by formatter().
bool format_output::formatter::global_percent [protected] |
bool if details percentage are relative to total count rather to symbol count
Definition at line 168 of file format_output.h.
Referenced by show_global_percent().
bool format_output::formatter::long_filenames [protected] |
false if we use basename(filename) in output rather filename
Definition at line 163 of file format_output.h.
Referenced by format_app_name(), format_image_name(), format_linenr_info(), and show_long_filenames().
bool format_output::formatter::need_header [protected] |
true if we need to show header before the first output
Definition at line 165 of file format_output.h.
Referenced by show_header().
size_t format_output::formatter::nr_classes [protected] |
number of profile classes
Definition at line 153 of file format_output.h.
Referenced by set_nr_classes().
bool format_output::formatter::vma_64 [protected] |
true if we need to format as 64 bits quantities
Definition at line 161 of file format_output.h.
1.6.1