Data Structures | |
| struct | vmlinux_info |
Typedefs | |
| typedef struct OP_perf_utils::vmlinux_info | vmlinux_info_t |
Functions | |
| void | op_record_kernel_info (std::string vmlinux_file, u64 start_addr, u64 end_addr, int output_fd, operf_record *pr) |
| void | op_get_kernel_event_data (struct mmap_data *md, operf_record *pr) |
| void | op_perfrecord_sigusr1_handler (int sig __attribute__((unused)), siginfo_t *siginfo __attribute__((unused)), void *u_context __attribute__((unused))) |
| void | op_perfread_sigusr1_handler (int sig __attribute__((unused)), siginfo_t *siginfo __attribute__((unused)), void *u_context __attribute__((unused))) |
| int | op_record_process_info (bool system_wide, pid_t pid, operf_record *pr, int output_fd) |
| int | op_write_output (int output, void *buf, size_t size) |
| void | op_write_event (event_t *event, u64 sample_type) |
| int | op_read_from_stream (std::ifstream &is, char *buf, std::streamsize sz) |
| int | op_mmap_trace_file (struct mmap_info &info, bool init) |
| int | op_get_next_online_cpu (DIR *dir, struct dirent *entry) |
| bool | op_convert_event_vals (std::vector< operf_event_t > *evt_vec) |
| void | op_reprocess_unresolved_events (u64 sample_type) |
| void | op_release_resources (void) |
| typedef struct OP_perf_utils::vmlinux_info OP_perf_utils::vmlinux_info_t |
| bool OP_perf_utils::op_convert_event_vals | ( | std::vector< operf_event_t > * | evt_vec | ) |
Referenced by _process_events_list(), and get_default_event().

| void OP_perf_utils::op_get_kernel_event_data | ( | struct mmap_data * | md, | |
| operf_record * | pr | |||
| ) |
Definition at line 1347 of file operf_utils.cpp.
References operf_record::add_to_total(), mmap_data::base, mmap_data::mask, op_write_output(), operf_record::out_fd(), pagesize, mmap_data::prev, and sample_reads.
Referenced by operf_record::recordPerfData().


| int OP_perf_utils::op_get_next_online_cpu | ( | DIR * | dir, | |
| struct dirent * | entry | |||
| ) |
Definition at line 1389 of file operf_utils.cpp.
References OFFLINE.
Referenced by operf_record::setup().

| int OP_perf_utils::op_mmap_trace_file | ( | struct mmap_info & | info, | |
| bool | init | |||
| ) |
Definition at line 990 of file operf_utils.cpp.
References __mmap_trace_file(), mmap_info::file_data_offset, mmap_info::file_data_size, mmap_info::head, mmap_size, MMAP_WINDOW_SZ, mmap_info::offset, and pg_sz.
Referenced by operf_read::convertPerfData().


| void OP_perf_utils::op_perfread_sigusr1_handler | ( | int sig | __attribute__(unused), | |
| siginfo_t *siginfo | __attribute__(unused), | |||
| void *u_context | __attribute__(unused) | |||
| ) |
Definition at line 949 of file operf_utils.cpp.
References read_quit.
| void OP_perf_utils::op_perfrecord_sigusr1_handler | ( | int sig | __attribute__(unused), | |
| siginfo_t *siginfo | __attribute__(unused), | |||
| void *u_context | __attribute__(unused) | |||
| ) |
Definition at line 942 of file operf_utils.cpp.
References quit.
| int OP_perf_utils::op_read_from_stream | ( | std::ifstream & | is, | |
| char * | buf, | |||
| std::streamsize | sz | |||
| ) |
Referenced by operf_read::_read_header_info_with_ifstream().

| void OP_perf_utils::op_record_kernel_info | ( | std::string | vmlinux_file, | |
| u64 | start_addr, | |||
| u64 | end_addr, | |||
| int | output_fd, | |||
| operf_record * | pr | |||
| ) |
| int OP_perf_utils::op_record_process_info | ( | bool | system_wide, | |
| pid_t | pid, | |||
| operf_record * | pr, | |||
| int | output_fd | |||
| ) |
Definition at line 1202 of file operf_utils.cpp.
References _record_one_process_info(), and cverb.
Referenced by operf_record::recordPerfData().


| void OP_perf_utils::op_release_resources | ( | void | ) |
Definition at line 924 of file operf_utils.cpp.
References all_images_map, operf_free_modules_list(), operf_sfile_close_files(), and process_map.
Referenced by operf_read::convertPerfData().


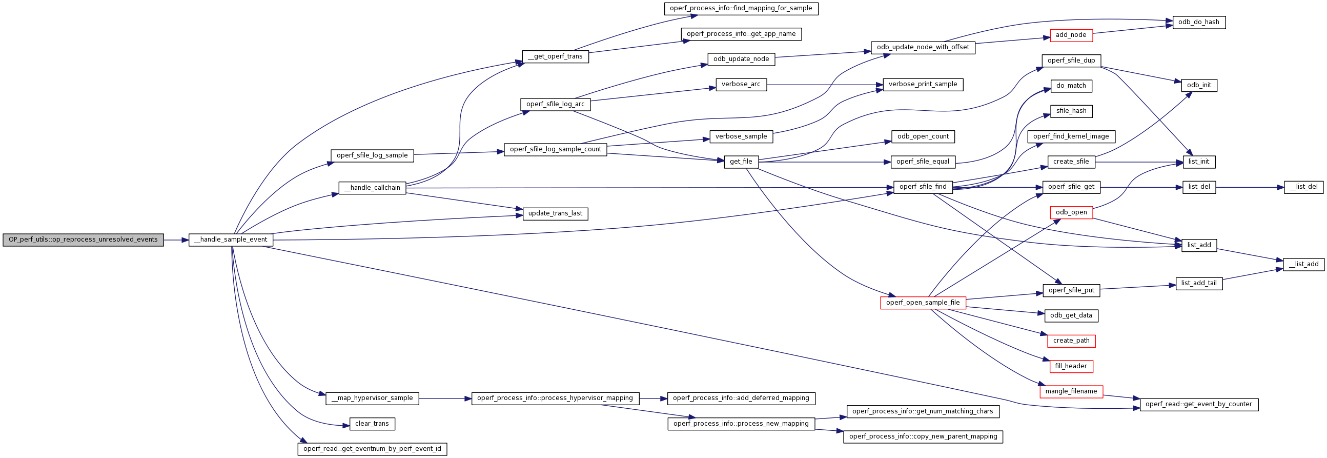
| void OP_perf_utils::op_reprocess_unresolved_events | ( | u64 | sample_type | ) |
Definition at line 909 of file operf_utils.cpp.
References __handle_sample_event(), cverb, event_union::header, and unresolved_events.
Referenced by operf_read::convertPerfData().


Definition at line 869 of file operf_utils.cpp.
References __handle_comm_event(), __handle_fork_event(), __handle_mmap_event(), __handle_sample_event(), cverb, event_union::header, OPERF_RECORD_LOST_SAMPLE, operf_sfile_init(), operf_stats, sfile_init_done, and throttled.
Referenced by operf_read::convertPerfData().


| int OP_perf_utils::op_write_output | ( | int | output, | |
| void * | buf, | |||
| size_t | size | |||
| ) |
Definition at line 1013 of file operf_utils.cpp.
Referenced by _record_module_info(), _record_one_process_info(), operf_record::_write_header_to_file(), operf_record::_write_header_to_pipe(), op_get_kernel_event_data(), and op_record_process_exec_mmaps().

1.6.1