#include "abi.h"#include "odb.h"#include "popt_options.h"#include "op_sample_file.h"#include <fstream>#include <iostream>#include <vector>#include <cassert>#include <cstring>#include <cstdlib>#include <sys/types.h>#include <sys/stat.h>#include <fcntl.h>#include <unistd.h>#include <sys/mman.h>
Go to the source code of this file.
Data Structures | |
| struct | extractor |
Functions | |
| void | import_from_abi (abi const &abi, void const *srcv, size_t len, odb_t *dest) throw (abi_exception) |
| int | main (int argc, char const **argv) |
Variables | |
| popt::option | options_array [] |
Import sample files from other ABI
Definition in file opimport.cpp.
| void import_from_abi | ( | abi const & | abi, | |
| void const * | srcv, | |||
| size_t | len, | |||
| odb_t * | dest | |||
| ) | throw (abi_exception) |
Definition at line 107 of file opimport.cpp.
References opd_header::anon_start, opd_header::cg_to_anon_start, opd_header::cg_to_is_kernel, opd_header::cpu_speed, opd_header::cpu_type, opd_header::ctr_count, opd_header::ctr_event, opd_header::ctr_um, extractor::extract(), opd_header::is_kernel, opd_header::magic, opd_header::mtime, odb_add_node(), odb_get_data(), and opd_header::version.
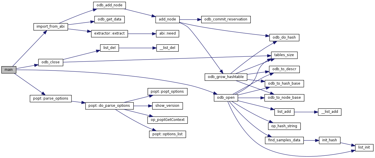
Referenced by main().


| int main | ( | int | argc, | |
| char const ** | argv | |||
| ) |
Definition at line 168 of file opimport.cpp.
References abi_exception::desc, import_from_abi(), odb_close(), odb_open(), ODB_RDWR, and popt::parse_options().

{
popt::option(verbose, "verbose", 'V', "verbose output"),
popt::option(output_filename, "output", 'o', "output to file", "filename"),
popt::option(abi_filename, "abi", 'a', "abi description", "filename"),
popt::option(force, "force", 'f', "force conversion, even if identical")
}
Definition at line 41 of file opimport.cpp.
1.6.1