Linux Perf
build-id.h File Reference
#include "tool.h"
#include "namespaces.h"
#include <linux/types.h>
Include dependency graph for build-id.h:
This graph shows which files directly or indirectly include this file:

Go to the source code of this file.

Macros

#define BUILD_ID_SIZE   20
 
#define SBUILD_ID_SIZE   (BUILD_ID_SIZE * 2 + 1)
 

Functions

int build_id__sprintf (const u8 *build_id, int len, char *bf)
 
int sysfs__sprintf_build_id (const char *root_dir, char *sbuild_id)
 
int filename__sprintf_build_id (const char *pathname, char *sbuild_id)
 
char * build_id_cache__kallsyms_path (const char *sbuild_id, char *bf, size_t size)
 
char * dso__build_id_filename (const struct dso *dso, char *bf, size_t size, bool is_debug)
 
int build_id__mark_dso_hit (struct perf_tool *tool, union perf_event *event, struct perf_sample *sample, struct perf_evsel *evsel, struct machine *machine)
 
int dsos__hit_all (struct perf_session *session)
 
bool perf_session__read_build_ids (struct perf_session *session, bool with_hits)
 
int perf_session__write_buildid_table (struct perf_session *session, struct feat_fd *fd)
 
int perf_session__cache_build_ids (struct perf_session *session)
 
char * build_id_cache__origname (const char *sbuild_id)
 
char * build_id_cache__linkname (const char *sbuild_id, char *bf, size_t size)
 
char * build_id_cache__cachedir (const char *sbuild_id, const char *name, struct nsinfo *nsi, bool is_kallsyms, bool is_vdso)
 
struct strlistbuild_id_cache__list_all (bool validonly)
 
char * build_id_cache__complement (const char *incomplete_sbuild_id)
 
int build_id_cache__list_build_ids (const char *pathname, struct nsinfo *nsi, struct strlist **result)
 
bool build_id_cache__cached (const char *sbuild_id)
 
int build_id_cache__add_s (const char *sbuild_id, const char *name, struct nsinfo *nsi, bool is_kallsyms, bool is_vdso)
 
int build_id_cache__remove_s (const char *sbuild_id)
 
void set_buildid_dir (const char *dir)
 
void disable_buildid_cache (void)
 

Variables

struct perf_tool build_id__mark_dso_hit_ops
 
char buildid_dir []
 

Macro Definition Documentation

◆ BUILD_ID_SIZE

#define BUILD_ID_SIZE   20

Definition at line 5 of file build-id.h.

◆ SBUILD_ID_SIZE

#define SBUILD_ID_SIZE   (BUILD_ID_SIZE * 2 + 1)

Definition at line 6 of file build-id.h.

Function Documentation

◆ build_id__mark_dso_hit()

int build_id__mark_dso_hit ( struct perf_tool tool,
union perf_event event,
struct perf_sample sample,
struct perf_evsel evsel,
struct machine machine 
)

◆ build_id__sprintf()

int build_id__sprintf ( const u8 *  build_id,
int  len,
char *  bf 
)

Definition at line 89 of file build-id.c.

Here is the call graph for this function:

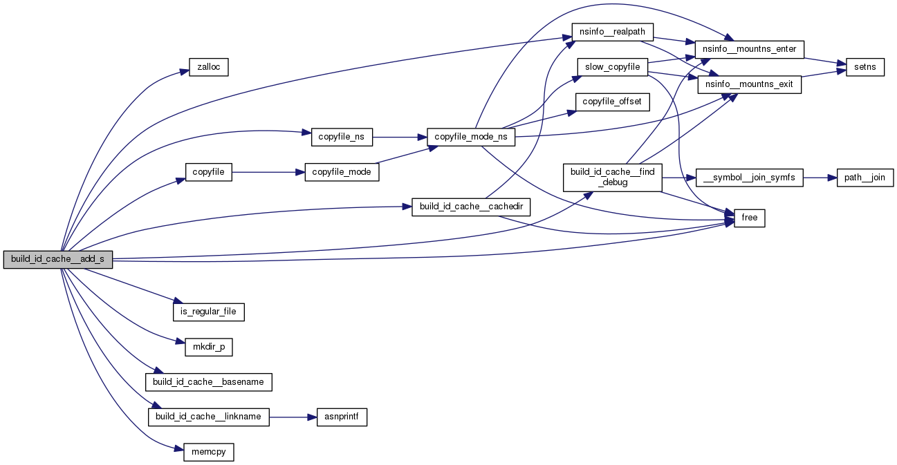
◆ build_id_cache__add_s()

int build_id_cache__add_s ( const char *  sbuild_id,
const char *  name,
struct nsinfo nsi,
bool  is_kallsyms,
bool  is_vdso 
)

Definition at line 636 of file build-id.c.

Here is the call graph for this function:

◆ build_id_cache__cached()

bool build_id_cache__cached ( const char *  sbuild_id)

Definition at line 757 of file build-id.c.

Here is the call graph for this function:

◆ build_id_cache__cachedir()

char* build_id_cache__cachedir ( const char *  sbuild_id,
const char *  name,
struct nsinfo nsi,
bool  is_kallsyms,
bool  is_vdso 
)

Definition at line 539 of file build-id.c.

Here is the call graph for this function:

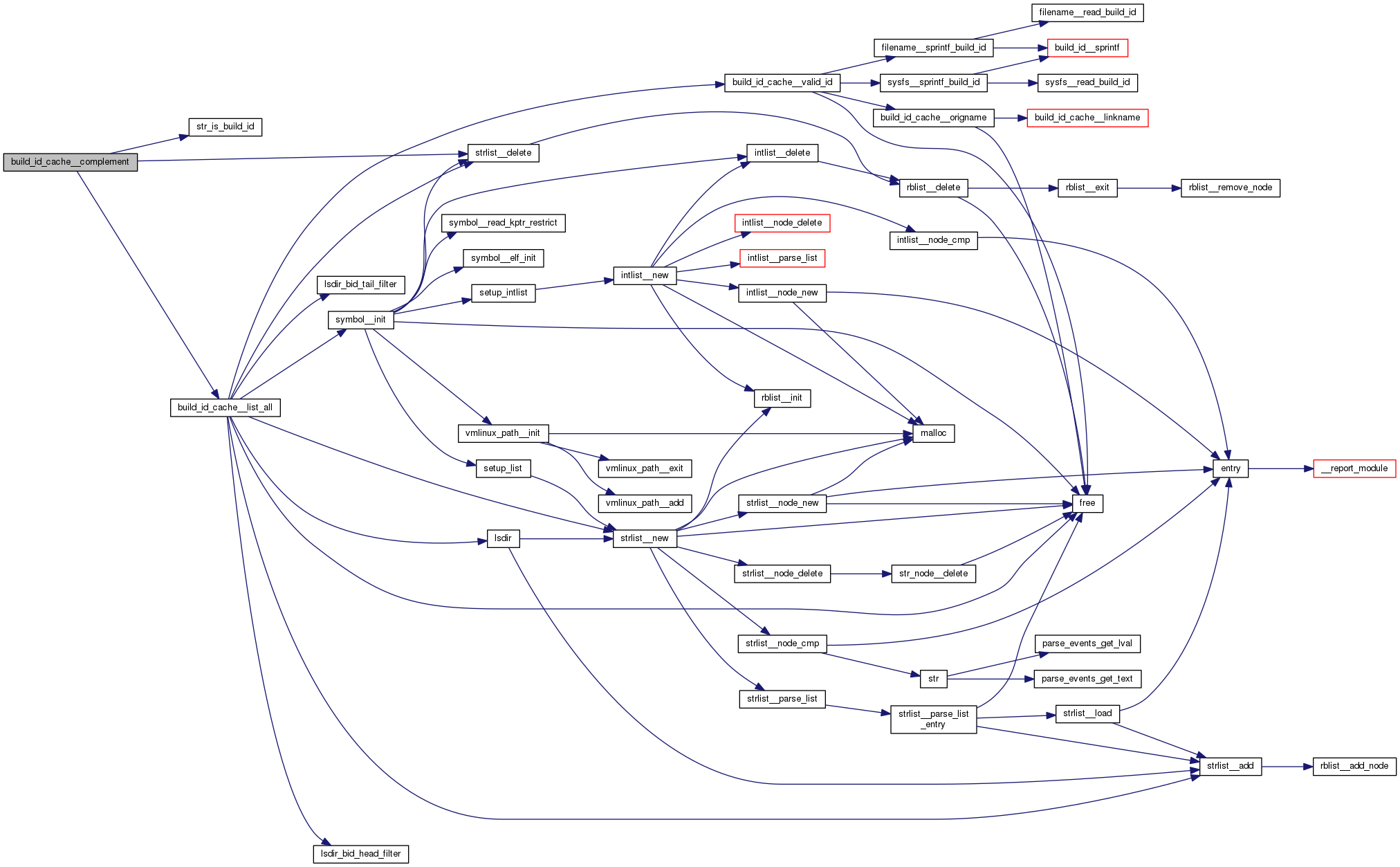
◆ build_id_cache__complement()

char* build_id_cache__complement ( const char *  incomplete_sbuild_id)

Definition at line 508 of file build-id.c.

Here is the call graph for this function:

◆ build_id_cache__kallsyms_path()

char* build_id_cache__kallsyms_path ( const char *  sbuild_id,
char *  bf,
size_t  size 
)

Definition at line 155 of file build-id.c.

◆ build_id_cache__linkname()

char* build_id_cache__linkname ( const char *  sbuild_id,
char *  bf,
size_t  size 
)

Definition at line 176 of file build-id.c.

Here is the call graph for this function:

◆ build_id_cache__list_all()

struct strlist* build_id_cache__list_all ( bool  validonly)

Definition at line 431 of file build-id.c.

Here is the call graph for this function:

◆ build_id_cache__list_build_ids()

int build_id_cache__list_build_ids ( const char *  pathname,
struct nsinfo nsi,
struct strlist **  result 
)

Definition at line 563 of file build-id.c.

Here is the call graph for this function:

◆ build_id_cache__origname()

char* build_id_cache__origname ( const char *  sbuild_id)

Definition at line 186 of file build-id.c.

Here is the call graph for this function:

◆ build_id_cache__remove_s()

int build_id_cache__remove_s ( const char *  sbuild_id)

Definition at line 769 of file build-id.c.

Here is the call graph for this function:

◆ disable_buildid_cache()

void disable_buildid_cache ( void  )

Definition at line 410 of file build-id.c.

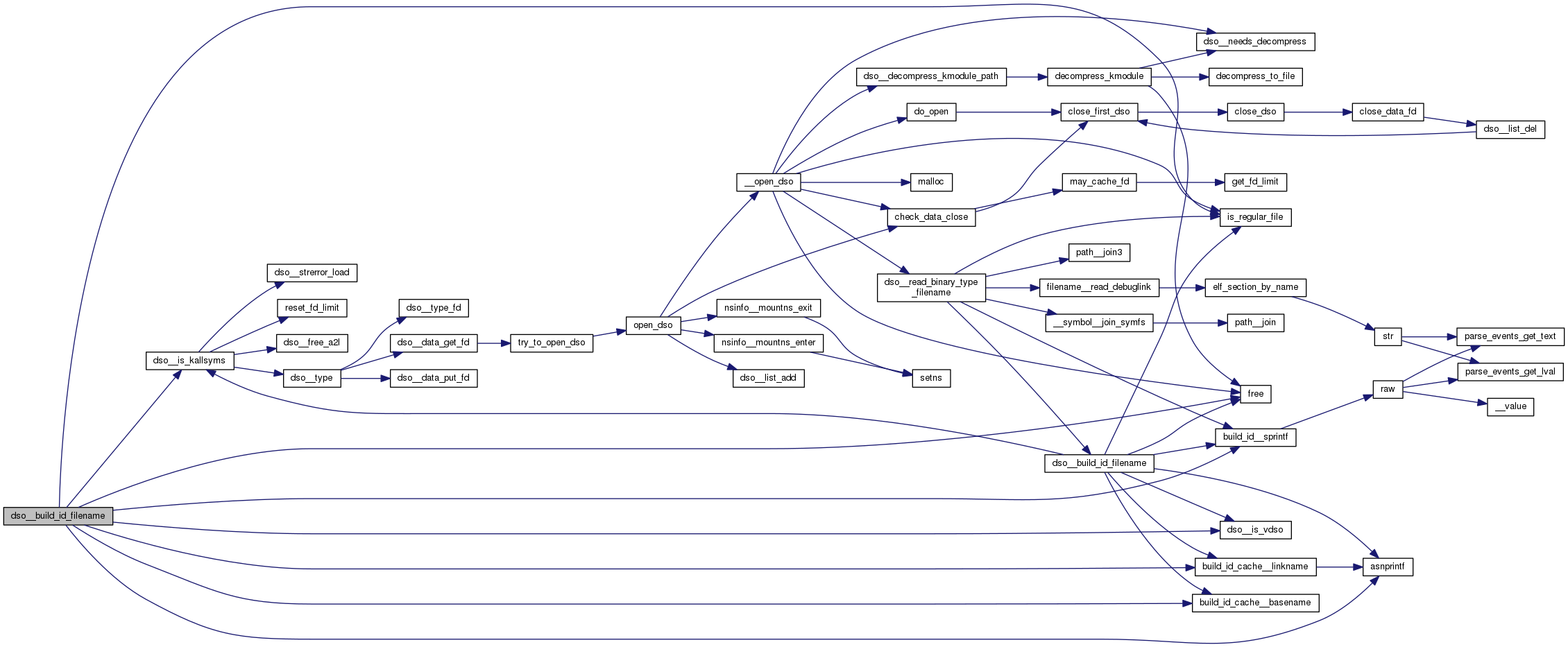
◆ dso__build_id_filename()

char* dso__build_id_filename ( const struct dso dso,
char *  bf,
size_t  size,
bool  is_debug 
)

Definition at line 252 of file build-id.c.

Here is the call graph for this function:

◆ dsos__hit_all()

int dsos__hit_all ( struct perf_session session)

Definition at line 390 of file build-id.c.

Here is the call graph for this function:

◆ filename__sprintf_build_id()

int filename__sprintf_build_id ( const char *  pathname,
char *  sbuild_id 
)

Definition at line 122 of file build-id.c.

Here is the call graph for this function:

◆ perf_session__cache_build_ids()

int perf_session__cache_build_ids ( struct perf_session session)

Definition at line 839 of file build-id.c.

Here is the call graph for this function:

◆ perf_session__read_build_ids()

bool perf_session__read_build_ids ( struct perf_session session,
bool  with_hits 
)

Definition at line 864 of file build-id.c.

Here is the call graph for this function:

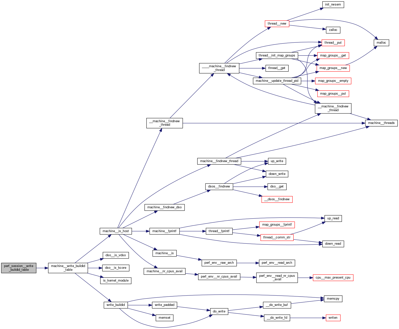
◆ perf_session__write_buildid_table()

int perf_session__write_buildid_table ( struct perf_session session,
struct feat_fd fd 
)

Definition at line 357 of file build-id.c.

Here is the call graph for this function:

◆ set_buildid_dir()

void set_buildid_dir ( const char *  dir)

Definition at line 811 of file config.c.

◆ sysfs__sprintf_build_id()

int sysfs__sprintf_build_id ( const char *  root_dir,
char *  sbuild_id 
)

Definition at line 104 of file build-id.c.

Here is the call graph for this function:

Variable Documentation

◆ build_id__mark_dso_hit_ops

struct perf_tool build_id__mark_dso_hit_ops

Definition at line 78 of file build-id.c.

◆ buildid_dir

char buildid_dir[]

Definition at line 32 of file config.c.