Linux Perf
thread.c File Reference
#include "../perf.h"
#include <errno.h>
#include <stdlib.h>
#include <stdio.h>
#include <string.h>
#include <linux/kernel.h>
#include "session.h"
#include "thread.h"
#include "thread-stack.h"
#include "util.h"
#include "debug.h"
#include "namespaces.h"
#include "comm.h"
#include "unwind.h"
#include <api/fs/fs.h>
Include dependency graph for thread.c:

Go to the source code of this file.

Functions

int thread__init_map_groups (struct thread *thread, struct machine *machine)
 
struct threadthread__new (pid_t pid, pid_t tid)
 
void thread__delete (struct thread *thread)
 
struct threadthread__get (struct thread *thread)
 
void thread__put (struct thread *thread)
 
struct namespacesthread__namespaces (const struct thread *thread)
 
static int __thread__set_namespaces (struct thread *thread, u64 timestamp, struct namespaces_event *event)
 
int thread__set_namespaces (struct thread *thread, u64 timestamp, struct namespaces_event *event)
 
struct commthread__comm (const struct thread *thread)
 
struct commthread__exec_comm (const struct thread *thread)
 
static int ____thread__set_comm (struct thread *thread, const char *str, u64 timestamp, bool exec)
 
int __thread__set_comm (struct thread *thread, const char *str, u64 timestamp, bool exec)
 
int thread__set_comm_from_proc (struct thread *thread)
 
static const char * __thread__comm_str (const struct thread *thread)
 
const char * thread__comm_str (const struct thread *thread)
 
int thread__comm_len (struct thread *thread)
 
size_t thread__fprintf (struct thread *thread, FILE *fp)
 
int thread__insert_map (struct thread *thread, struct map *map)
 
static int __thread__prepare_access (struct thread *thread)
 
static int thread__prepare_access (struct thread *thread)
 
static int thread__clone_map_groups (struct thread *thread, struct thread *parent)
 
int thread__fork (struct thread *thread, struct thread *parent, u64 timestamp)
 
void thread__find_cpumode_addr_location (struct thread *thread, u64 addr, struct addr_location *al)
 
struct threadthread__main_thread (struct machine *machine, struct thread *thread)
 

Function Documentation

◆ ____thread__set_comm()

static int ____thread__set_comm ( struct thread thread,
const char *  str,
u64  timestamp,
bool  exec 
)
static

Definition at line 195 of file thread.c.

Here is the call graph for this function:

◆ __thread__comm_str()

static const char* __thread__comm_str ( const struct thread thread)
static

Definition at line 248 of file thread.c.

Here is the call graph for this function:

◆ __thread__prepare_access()

static int __thread__prepare_access ( struct thread thread)
static

Definition at line 302 of file thread.c.

Here is the call graph for this function:

◆ __thread__set_comm()

int __thread__set_comm ( struct thread thread,
const char *  str,
u64  timestamp,
bool  exec 
)

Definition at line 220 of file thread.c.

Here is the call graph for this function:

◆ __thread__set_namespaces()

static int __thread__set_namespaces ( struct thread thread,
u64  timestamp,
struct namespaces_event event 
)
static

Definition at line 139 of file thread.c.

Here is the call graph for this function:

◆ thread__clone_map_groups()

static int thread__clone_map_groups ( struct thread thread,
struct thread parent 
)
static

Definition at line 332 of file thread.c.

Here is the call graph for this function:

◆ thread__comm()

struct comm* thread__comm ( const struct thread thread)

Definition at line 174 of file thread.c.

◆ thread__comm_len()

int thread__comm_len ( struct thread thread)

Definition at line 270 of file thread.c.

Here is the call graph for this function:

◆ thread__comm_str()

const char* thread__comm_str ( const struct thread thread)

Definition at line 258 of file thread.c.

Here is the call graph for this function:

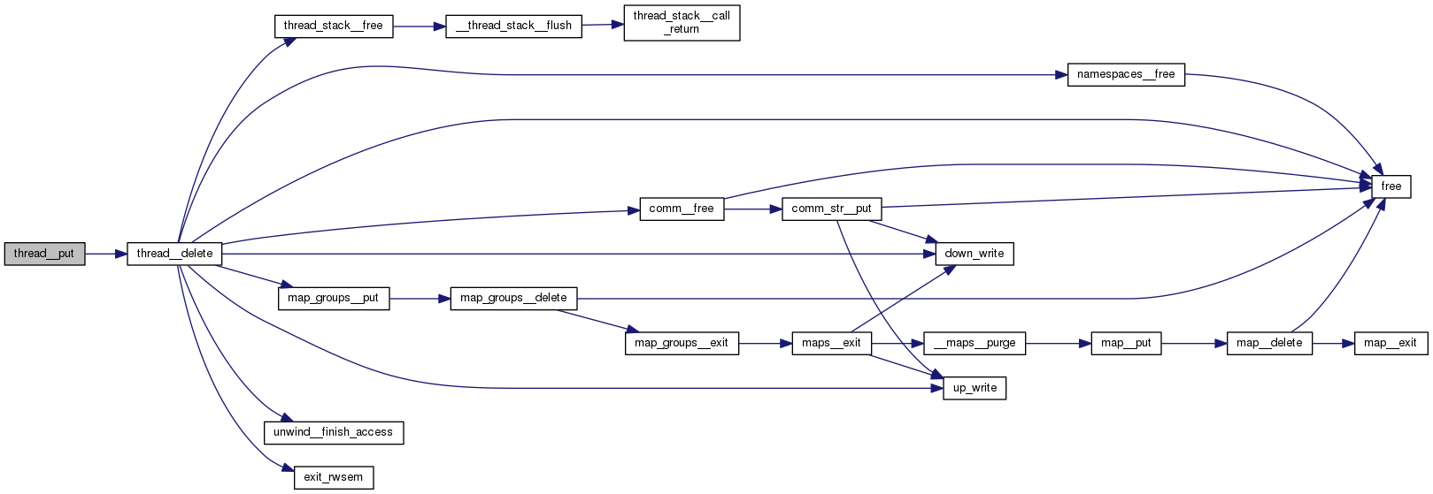
◆ thread__delete()

void thread__delete ( struct thread thread)

Definition at line 76 of file thread.c.

Here is the call graph for this function:

◆ thread__exec_comm()

struct comm* thread__exec_comm ( const struct thread thread)

Definition at line 182 of file thread.c.

◆ thread__find_cpumode_addr_location()

void thread__find_cpumode_addr_location ( struct thread thread,
u64  addr,
struct addr_location al 
)

Definition at line 368 of file thread.c.

Here is the call graph for this function:

◆ thread__fork()

int thread__fork ( struct thread thread,
struct thread parent,
u64  timestamp 
)

Definition at line 352 of file thread.c.

Here is the call graph for this function:

◆ thread__fprintf()

size_t thread__fprintf ( struct thread thread,
FILE *  fp 
)

Definition at line 282 of file thread.c.

Here is the call graph for this function:

◆ thread__get()

struct thread* thread__get ( struct thread thread)

Definition at line 112 of file thread.c.

◆ thread__init_map_groups()

int thread__init_map_groups ( struct thread thread,
struct machine machine 
)

Definition at line 19 of file thread.c.

Here is the call graph for this function:

◆ thread__insert_map()

int thread__insert_map ( struct thread thread,
struct map map 
)

Definition at line 288 of file thread.c.

Here is the call graph for this function:

◆ thread__main_thread()

struct thread* thread__main_thread ( struct machine machine,
struct thread thread 
)

Definition at line 386 of file thread.c.

Here is the call graph for this function:

◆ thread__namespaces()

struct namespaces* thread__namespaces ( const struct thread thread)

Definition at line 131 of file thread.c.

◆ thread__new()

struct thread* thread__new ( pid_t  pid,
pid_t  tid 
)

Definition at line 36 of file thread.c.

Here is the call graph for this function:

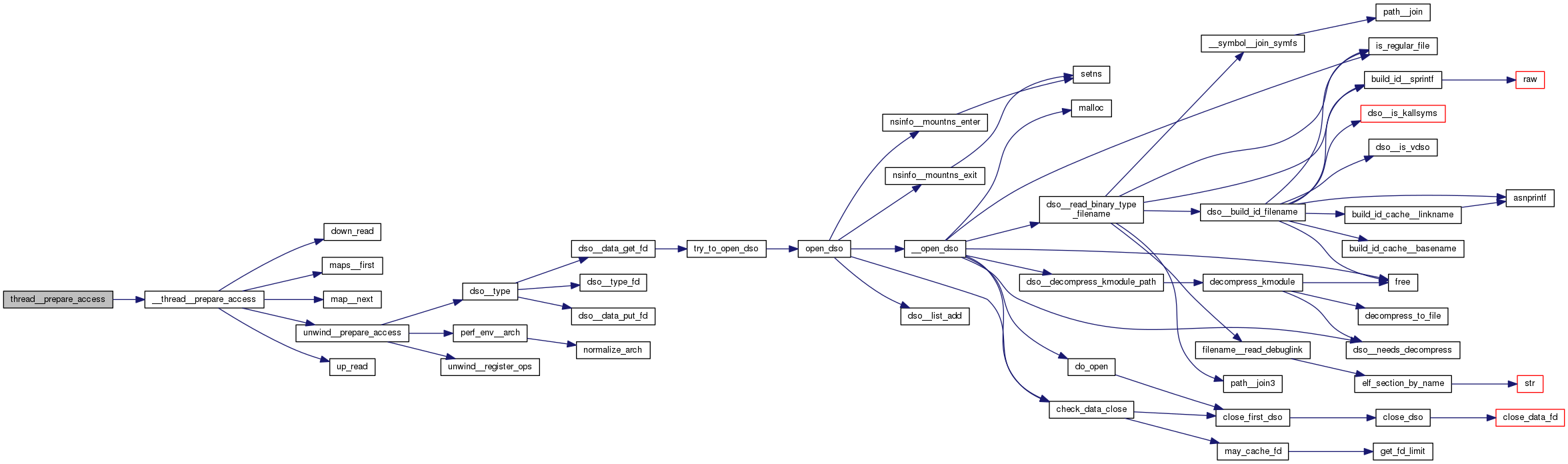
◆ thread__prepare_access()

static int thread__prepare_access ( struct thread thread)
static

Definition at line 322 of file thread.c.

Here is the call graph for this function:

◆ thread__put()

void thread__put ( struct thread thread)

Definition at line 119 of file thread.c.

Here is the call graph for this function:

◆ thread__set_comm_from_proc()

int thread__set_comm_from_proc ( struct thread thread)

Definition at line 231 of file thread.c.

Here is the call graph for this function:

◆ thread__set_namespaces()

int thread__set_namespaces ( struct thread thread,
u64  timestamp,
struct namespaces_event event 
)

Definition at line 163 of file thread.c.

Here is the call graph for this function: