Linux Perf
cpumap.c File Reference
#include "tests.h"
#include <stdio.h>
#include "cpumap.h"
#include "event.h"
#include <string.h>
#include <linux/bitops.h>
#include "debug.h"
Include dependency graph for cpumap.c:

Go to the source code of this file.

Functions

static int process_event_mask (struct perf_tool *tool __maybe_unused, union perf_event *event, struct perf_sample *sample __maybe_unused, struct machine *machine __maybe_unused)
 
static int process_event_cpus (struct perf_tool *tool __maybe_unused, union perf_event *event, struct perf_sample *sample __maybe_unused, struct machine *machine __maybe_unused)
 
int test__cpu_map_synthesize (struct test *test __maybe_unused, int subtest __maybe_unused)
 
static int cpu_map_print (const char *str)
 
int test__cpu_map_print (struct test *test __maybe_unused, int subtest __maybe_unused)
 

Function Documentation

◆ cpu_map_print()

static int cpu_map_print ( const char *  str)
static

Definition at line 98 of file cpumap.c.

Here is the call graph for this function:

◆ process_event_cpus()

static int process_event_cpus ( struct perf_tool *tool  __maybe_unused,
union perf_event event,
struct perf_sample *sample  __maybe_unused,
struct machine *machine  __maybe_unused 
)
static

Definition at line 46 of file cpumap.c.

Here is the call graph for this function:

◆ process_event_mask()

static int process_event_mask ( struct perf_tool *tool  __maybe_unused,
union perf_event event,
struct perf_sample *sample  __maybe_unused,
struct machine *machine  __maybe_unused 
)
static

Definition at line 12 of file cpumap.c.

Here is the call graph for this function:

◆ test__cpu_map_print()

int test__cpu_map_print ( struct test *test  __maybe_unused,
int subtest  __maybe_unused 
)

Definition at line 110 of file cpumap.c.

Here is the call graph for this function:

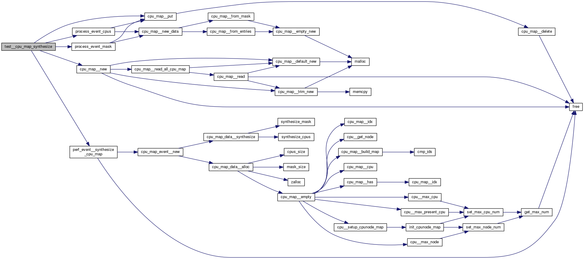
◆ test__cpu_map_synthesize()

int test__cpu_map_synthesize ( struct test *test  __maybe_unused,
int subtest  __maybe_unused 
)

Definition at line 76 of file cpumap.c.

Here is the call graph for this function: