|
Linux Perf
|
#include "util.h"#include <dirent.h>#include <errno.h>#include <stdio.h>#include <sys/stat.h>#include <sys/types.h>#include "build-id.h"#include "event.h"#include "symbol.h"#include "thread.h"#include <linux/kernel.h>#include "debug.h"#include "session.h"#include "tool.h"#include "header.h"#include "vdso.h"#include "path.h"#include "probe-file.h"#include "strlist.h"#include "sane_ctype.h"
Go to the source code of this file.
Macros | |
| #define | dsos__for_each_with_build_id(pos, head) |
| #define | build_id_cache__add_sdt_cache(sbuild_id, realname, nsi) (0) |
Functions | |
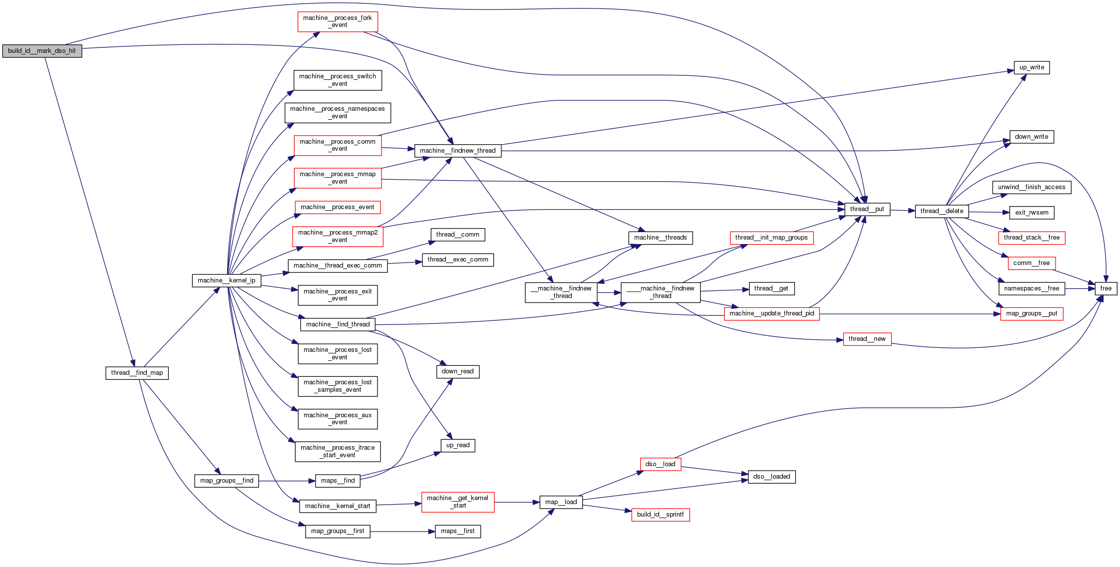
| int | build_id__mark_dso_hit (struct perf_tool *tool __maybe_unused, union perf_event *event, struct perf_sample *sample, struct perf_evsel *evsel __maybe_unused, struct machine *machine) |
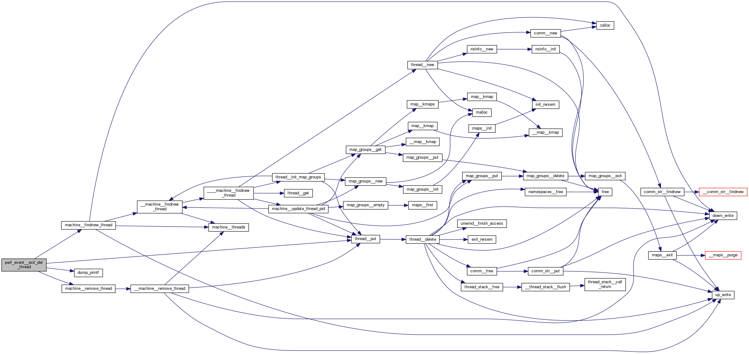
| static int | perf_event__exit_del_thread (struct perf_tool *tool __maybe_unused, union perf_event *event, struct perf_sample *sample __maybe_unused, struct machine *machine) |
| int | build_id__sprintf (const u8 *build_id, int len, char *bf) |
| int | sysfs__sprintf_build_id (const char *root_dir, char *sbuild_id) |
| int | filename__sprintf_build_id (const char *pathname, char *sbuild_id) |
| static int | asnprintf (char **strp, size_t size, const char *fmt,...) |
| char * | build_id_cache__kallsyms_path (const char *sbuild_id, char *bf, size_t size) |
| char * | build_id_cache__linkname (const char *sbuild_id, char *bf, size_t size) |
| char * | build_id_cache__origname (const char *sbuild_id) |
| static bool | build_id_cache__valid_id (char *sbuild_id) |
| static const char * | build_id_cache__basename (bool is_kallsyms, bool is_vdso, bool is_debug) |
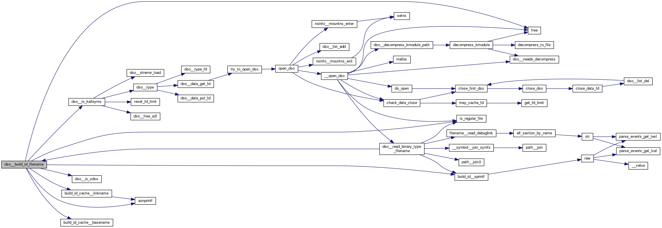
| char * | dso__build_id_filename (const struct dso *dso, char *bf, size_t size, bool is_debug) |
| static int | write_buildid (const char *name, size_t name_len, u8 *build_id, pid_t pid, u16 misc, struct feat_fd *fd) |
| static int | machine__write_buildid_table (struct machine *machine, struct feat_fd *fd) |
| int | perf_session__write_buildid_table (struct perf_session *session, struct feat_fd *fd) |
| static int | __dsos__hit_all (struct list_head *head) |
| static int | machine__hit_all_dsos (struct machine *machine) |
| int | dsos__hit_all (struct perf_session *session) |
| void | disable_buildid_cache (void) |
| static bool | lsdir_bid_head_filter (const char *name __maybe_unused, struct dirent *d) |
| static bool | lsdir_bid_tail_filter (const char *name __maybe_unused, struct dirent *d) |
| struct strlist * | build_id_cache__list_all (bool validonly) |
| static bool | str_is_build_id (const char *maybe_sbuild_id, size_t len) |
| char * | build_id_cache__complement (const char *incomplete_sbuild_id) |
| char * | build_id_cache__cachedir (const char *sbuild_id, const char *name, struct nsinfo *nsi, bool is_kallsyms, bool is_vdso) |
| int | build_id_cache__list_build_ids (const char *pathname, struct nsinfo *nsi, struct strlist **result) |
| static char * | build_id_cache__find_debug (const char *sbuild_id, struct nsinfo *nsi) |
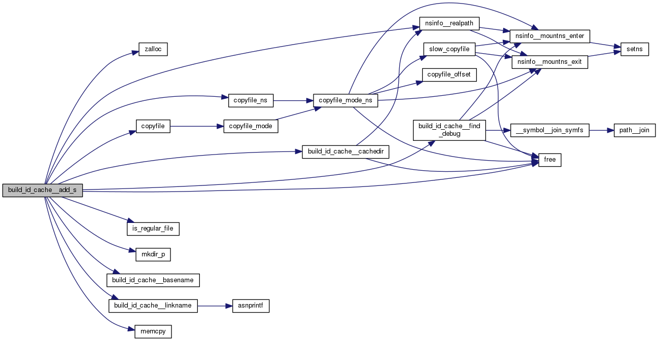
| int | build_id_cache__add_s (const char *sbuild_id, const char *name, struct nsinfo *nsi, bool is_kallsyms, bool is_vdso) |
| static int | build_id_cache__add_b (const u8 *build_id, size_t build_id_size, const char *name, struct nsinfo *nsi, bool is_kallsyms, bool is_vdso) |
| bool | build_id_cache__cached (const char *sbuild_id) |
| int | build_id_cache__remove_s (const char *sbuild_id) |
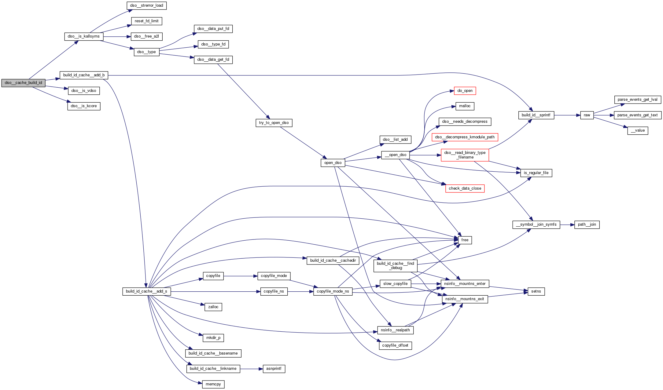
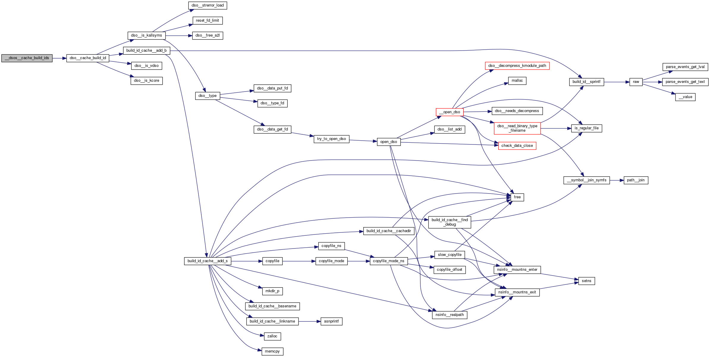
| static int | dso__cache_build_id (struct dso *dso, struct machine *machine) |
| static int | __dsos__cache_build_ids (struct list_head *head, struct machine *machine) |
| static int | machine__cache_build_ids (struct machine *machine) |
| int | perf_session__cache_build_ids (struct perf_session *session) |
| static bool | machine__read_build_ids (struct machine *machine, bool with_hits) |
| bool | perf_session__read_build_ids (struct perf_session *session, bool with_hits) |
Variables | |
| static bool | no_buildid_cache |
| struct perf_tool | build_id__mark_dso_hit_ops |
| #define build_id_cache__add_sdt_cache | ( | sbuild_id, | |
| realname, | |||
| nsi | |||
| ) | (0) |
Definition at line 606 of file build-id.c.
| #define dsos__for_each_with_build_id | ( | pos, | |
| head | |||
| ) |
Definition at line 284 of file build-id.c.
|
static |
|
static |
Definition at line 375 of file build-id.c.
|
static |
Definition at line 137 of file build-id.c.
| int build_id__mark_dso_hit | ( | struct perf_tool *tool | __maybe_unused, |
| union perf_event * | event, | ||
| struct perf_sample * | sample, | ||
| struct perf_evsel *evsel | __maybe_unused, | ||
| struct machine * | machine | ||
| ) |
| int build_id__sprintf | ( | const u8 * | build_id, |
| int | len, | ||
| char * | bf | ||
| ) |
|
static |
| int build_id_cache__add_s | ( | const char * | sbuild_id, |
| const char * | name, | ||
| struct nsinfo * | nsi, | ||
| bool | is_kallsyms, | ||
| bool | is_vdso | ||
| ) |
|
static |
Definition at line 245 of file build-id.c.
| bool build_id_cache__cached | ( | const char * | sbuild_id | ) |
| char* build_id_cache__cachedir | ( | const char * | sbuild_id, |
| const char * | name, | ||
| struct nsinfo * | nsi, | ||
| bool | is_kallsyms, | ||
| bool | is_vdso | ||
| ) |
| char* build_id_cache__complement | ( | const char * | incomplete_sbuild_id | ) |
|
static |
| char* build_id_cache__kallsyms_path | ( | const char * | sbuild_id, |
| char * | bf, | ||
| size_t | size | ||
| ) |
Definition at line 155 of file build-id.c.
| char* build_id_cache__linkname | ( | const char * | sbuild_id, |
| char * | bf, | ||
| size_t | size | ||
| ) |
| struct strlist* build_id_cache__list_all | ( | bool | validonly | ) |
| char* build_id_cache__origname | ( | const char * | sbuild_id | ) |
| int build_id_cache__remove_s | ( | const char * | sbuild_id | ) |
|
static |
| void disable_buildid_cache | ( | void | ) |
Definition at line 410 of file build-id.c.
| char* dso__build_id_filename | ( | const struct dso * | dso, |
| char * | bf, | ||
| size_t | size, | ||
| bool | is_debug | ||
| ) |
| int dsos__hit_all | ( | struct perf_session * | session | ) |
| int filename__sprintf_build_id | ( | const char * | pathname, |
| char * | sbuild_id | ||
| ) |
|
static |
Definition at line 415 of file build-id.c.
|
static |
Definition at line 422 of file build-id.c.
|
static |
|
static |
|
static |
|
static |
| int perf_session__cache_build_ids | ( | struct perf_session * | session | ) |
| bool perf_session__read_build_ids | ( | struct perf_session * | session, |
| bool | with_hits | ||
| ) |
| int perf_session__write_buildid_table | ( | struct perf_session * | session, |
| struct feat_fd * | fd | ||
| ) |
|
static |
Definition at line 496 of file build-id.c.
| int sysfs__sprintf_build_id | ( | const char * | root_dir, |
| char * | sbuild_id | ||
| ) |
|
static |
| struct perf_tool build_id__mark_dso_hit_ops |
Definition at line 78 of file build-id.c.
|
static |
Definition at line 32 of file build-id.c.