Linux Perf
record.c File Reference
#include "evlist.h"
#include "evsel.h"
#include "cpumap.h"
#include "parse-events.h"
#include <errno.h>
#include <api/fs/fs.h>
#include <subcmd/parse-options.h>
#include "util.h"
#include "cloexec.h"
Include dependency graph for record.c:

Go to the source code of this file.

Typedefs

typedef void(* setup_probe_fn_t) (struct perf_evsel *evsel)
 

Functions

static int perf_do_probe_api (setup_probe_fn_t fn, int cpu, const char *str)
 
static bool perf_probe_api (setup_probe_fn_t fn)
 
static void perf_probe_sample_identifier (struct perf_evsel *evsel)
 
static void perf_probe_comm_exec (struct perf_evsel *evsel)
 
static void perf_probe_context_switch (struct perf_evsel *evsel)
 
bool perf_can_sample_identifier (void)
 
static bool perf_can_comm_exec (void)
 
bool perf_can_record_switch_events (void)
 
bool perf_can_record_cpu_wide (void)
 
void perf_evlist__config (struct perf_evlist *evlist, struct record_opts *opts, struct callchain_param *callchain)
 
static int get_max_rate (unsigned int *rate)
 
static int record_opts__config_freq (struct record_opts *opts)
 
int record_opts__config (struct record_opts *opts)
 
bool perf_evlist__can_select_event (struct perf_evlist *evlist, const char *str)
 
int record__parse_freq (const struct option *opt, const char *str, int unset __maybe_unused)
 

Typedef Documentation

◆ setup_probe_fn_t

typedef void(* setup_probe_fn_t) (struct perf_evsel *evsel)

Definition at line 12 of file record.c.

Function Documentation

◆ get_max_rate()

static int get_max_rate ( unsigned int *  rate)
static

Definition at line 189 of file record.c.

◆ perf_can_comm_exec()

static bool perf_can_comm_exec ( void  )
static

Definition at line 101 of file record.c.

Here is the call graph for this function:

◆ perf_can_record_cpu_wide()

bool perf_can_record_cpu_wide ( void  )

Definition at line 111 of file record.c.

Here is the call graph for this function:

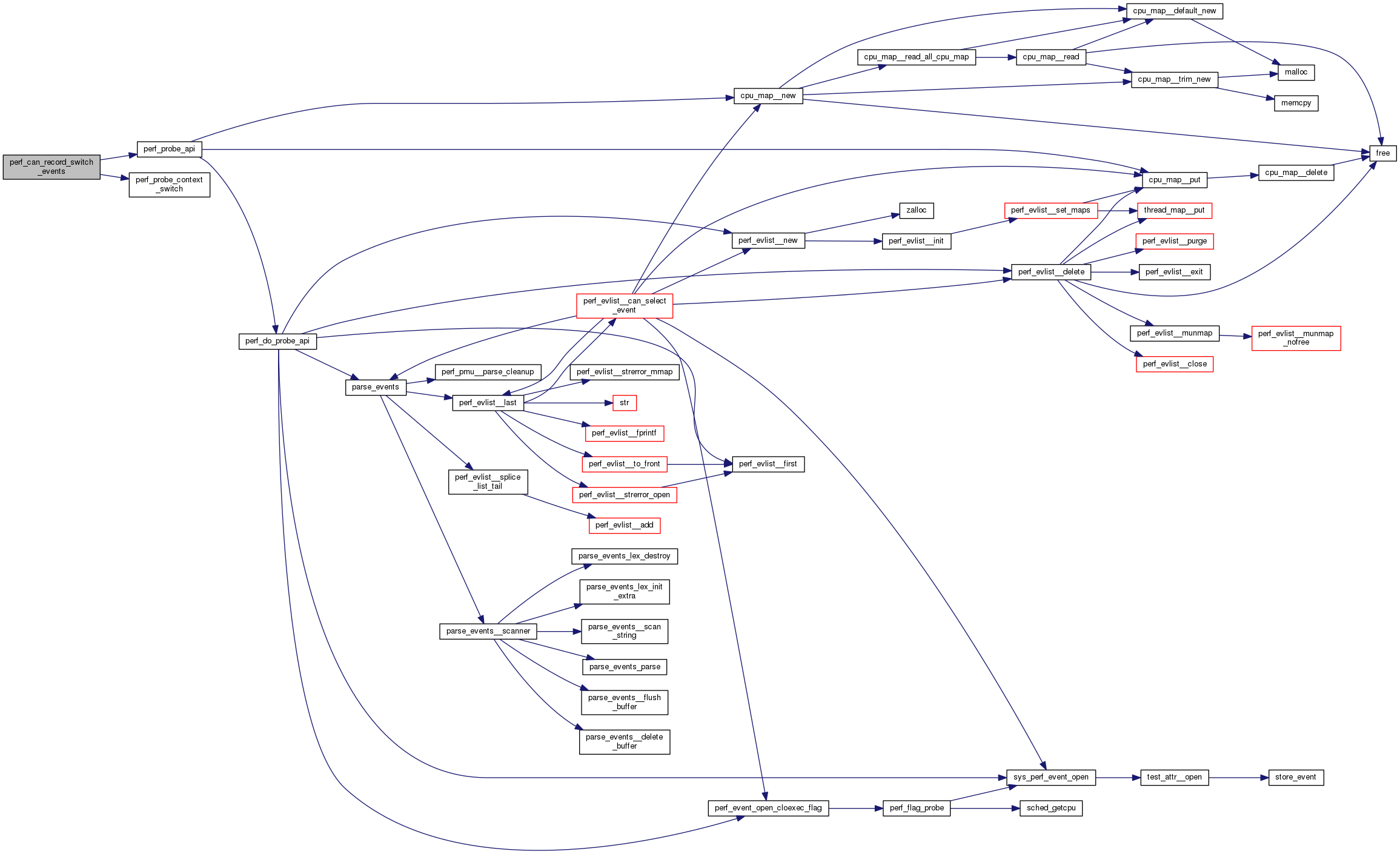
◆ perf_can_record_switch_events()

bool perf_can_record_switch_events ( void  )

Definition at line 106 of file record.c.

Here is the call graph for this function:

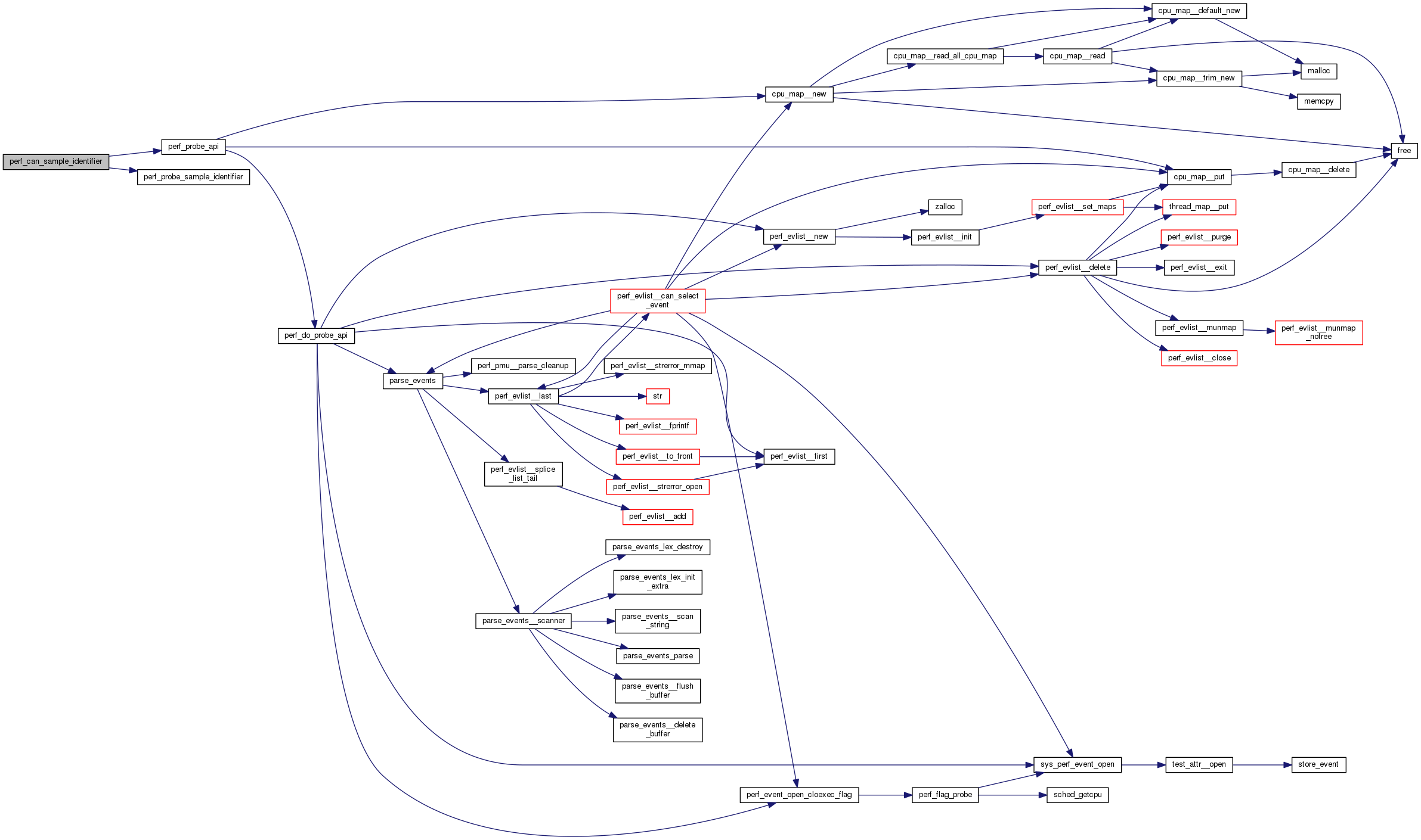
◆ perf_can_sample_identifier()

bool perf_can_sample_identifier ( void  )

Definition at line 96 of file record.c.

Here is the call graph for this function:

◆ perf_do_probe_api()

static int perf_do_probe_api ( setup_probe_fn_t  fn,
int  cpu,
const char *  str 
)
static

Definition at line 14 of file record.c.

Here is the call graph for this function:

◆ perf_evlist__can_select_event()

bool perf_evlist__can_select_event ( struct perf_evlist evlist,
const char *  str 
)

Definition at line 259 of file record.c.

Here is the call graph for this function:

◆ perf_evlist__config()

void perf_evlist__config ( struct perf_evlist evlist,
struct record_opts opts,
struct callchain_param callchain 
)

Definition at line 135 of file record.c.

Here is the call graph for this function:

◆ perf_probe_api()

static bool perf_probe_api ( setup_probe_fn_t  fn)
static

Definition at line 60 of file record.c.

Here is the call graph for this function:

◆ perf_probe_comm_exec()

static void perf_probe_comm_exec ( struct perf_evsel evsel)
static

Definition at line 86 of file record.c.

◆ perf_probe_context_switch()

static void perf_probe_context_switch ( struct perf_evsel evsel)
static

Definition at line 91 of file record.c.

◆ perf_probe_sample_identifier()

static void perf_probe_sample_identifier ( struct perf_evsel evsel)
static

Definition at line 81 of file record.c.

◆ record__parse_freq()

int record__parse_freq ( const struct option *  opt,
const char *  str,
int unset  __maybe_unused 
)

Definition at line 306 of file record.c.

Here is the call graph for this function:

◆ record_opts__config()

int record_opts__config ( struct record_opts opts)

Definition at line 254 of file record.c.

Here is the call graph for this function:

◆ record_opts__config_freq()

static int record_opts__config_freq ( struct record_opts opts)
static

Definition at line 194 of file record.c.

Here is the call graph for this function: