|
Linux Perf
|
#include <fcntl.h>#include <stdio.h>#include <errno.h>#include <string.h>#include <unistd.h>#include <inttypes.h>#include "symbol.h"#include "demangle-java.h"#include "demangle-rust.h"#include "machine.h"#include "vdso.h"#include "debug.h"#include "sane_ctype.h"#include <symbol/kallsyms.h>#include <bfd.h>
Go to the source code of this file.
Classes | |
| struct | kcore |
| struct | phdr_data |
| struct | sym_data |
| struct | kcore_copy_info |
Macros | |
| #define | EM_AARCH64 183 /* ARM 64 bit */ |
| #define | PACKAGE 'perf' |
| #define | NT_GNU_BUILD_ID 3 |
| #define | elf_symtab__for_each_symbol(syms, nr_syms, idx, sym) |
| #define | STT_GNU_IFUNC 10 |
| #define | elf_section__for_each_rel(reldata, pos, pos_mem, idx, nr_entries) |
| #define | elf_section__for_each_rela(reldata, pos, pos_mem, idx, nr_entries) |
| #define | NOTE_ALIGN(n) (((n) + 3) & -4U) |
| #define | kcore_copy__for_each_phdr(k, p) list_for_each_entry((p), &(k)->phdrs, node) |
Typedefs | |
| typedef Elf64_Nhdr | GElf_Nhdr |
Functions | |
| static int | elf_getphdrnum (Elf *elf, size_t *dst) |
| static int | elf_getshdrstrndx (Elf *elf __maybe_unused, size_t *dst __maybe_unused) |
| static uint8_t | elf_sym__type (const GElf_Sym *sym) |
| static int | elf_sym__is_function (const GElf_Sym *sym) |
| static bool | elf_sym__is_object (const GElf_Sym *sym) |
| static int | elf_sym__is_label (const GElf_Sym *sym) |
| static bool | elf_sym__filter (GElf_Sym *sym) |
| static const char * | elf_sym__name (const GElf_Sym *sym, const Elf_Data *symstrs) |
| static const char * | elf_sec__name (const GElf_Shdr *shdr, const Elf_Data *secstrs) |
| static int | elf_sec__is_text (const GElf_Shdr *shdr, const Elf_Data *secstrs) |
| static bool | elf_sec__is_data (const GElf_Shdr *shdr, const Elf_Data *secstrs) |
| static bool | elf_sec__filter (GElf_Shdr *shdr, Elf_Data *secstrs) |
| static size_t | elf_addr_to_index (Elf *elf, GElf_Addr addr) |
| Elf_Scn * | elf_section_by_name (Elf *elf, GElf_Ehdr *ep, GElf_Shdr *shp, const char *name, size_t *idx) |
| static bool | want_demangle (bool is_kernel_sym) |
| static char * | demangle_sym (struct dso *dso, int kmodule, const char *elf_name) |
| int | dso__synthesize_plt_symbols (struct dso *dso, struct symsrc *ss) |
| char * | dso__demangle_sym (struct dso *dso, int kmodule, const char *elf_name) |
| static int | elf_read_build_id (Elf *elf, void *bf, size_t size) |
| int | filename__read_build_id (const char *filename, void *bf, size_t size) |
| int | sysfs__read_build_id (const char *filename, void *build_id, size_t size) |
| int | filename__read_debuglink (const char *filename, char *debuglink, size_t size) |
| static int | dso__swap_init (struct dso *dso, unsigned char eidata) |
| bool | symsrc__possibly_runtime (struct symsrc *ss) |
| bool | symsrc__has_symtab (struct symsrc *ss) |
| void | symsrc__destroy (struct symsrc *ss) |
| bool __weak | elf__needs_adjust_symbols (GElf_Ehdr ehdr) |
| int | symsrc__init (struct symsrc *ss, struct dso *dso, const char *name, enum dso_binary_type type) |
| static bool | ref_reloc_sym_not_found (struct kmap *kmap) |
| static u64 | ref_reloc (struct kmap *kmap) |
| void __weak | arch__sym_update (struct symbol *s __maybe_unused, GElf_Sym *sym __maybe_unused) |
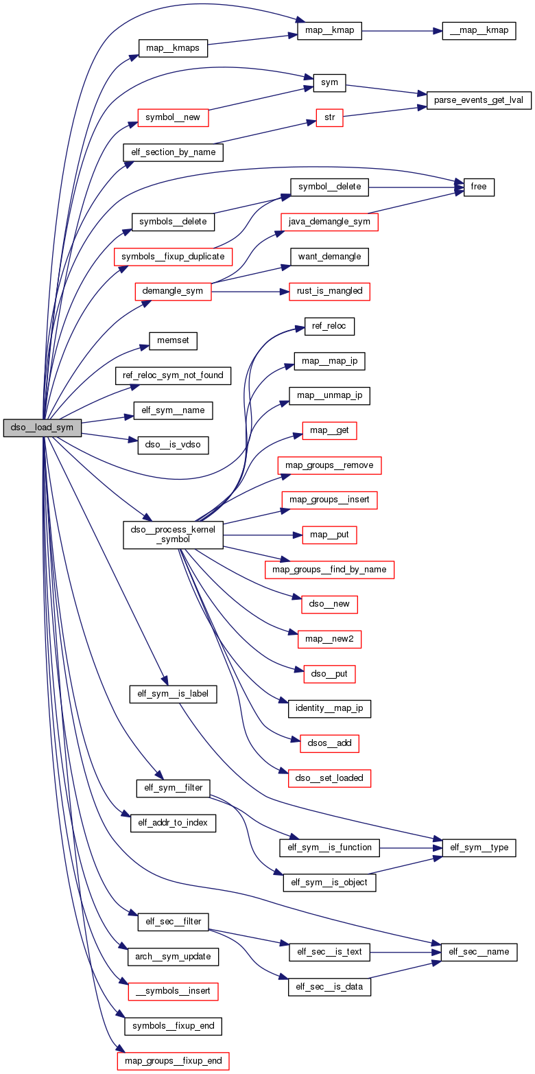
| static int | dso__process_kernel_symbol (struct dso *dso, struct map *map, GElf_Sym *sym, GElf_Shdr *shdr, struct map_groups *kmaps, struct kmap *kmap, struct dso **curr_dsop, struct map **curr_mapp, const char *section_name, bool adjust_kernel_syms, bool kmodule, bool *remap_kernel) |
| int | dso__load_sym (struct dso *dso, struct map *map, struct symsrc *syms_ss, struct symsrc *runtime_ss, int kmodule) |
| static int | elf_read_maps (Elf *elf, bool exe, mapfn_t mapfn, void *data) |
| int | file__read_maps (int fd, bool exe, mapfn_t mapfn, void *data, bool *is_64_bit) |
| enum dso_type | dso__type_fd (int fd) |
| static int | copy_bytes (int from, off_t from_offs, int to, off_t to_offs, u64 len) |
| static int | kcore__open (struct kcore *kcore, const char *filename) |
| static int | kcore__init (struct kcore *kcore, char *filename, int elfclass, bool temp) |
| static void | kcore__close (struct kcore *kcore) |
| static int | kcore__copy_hdr (struct kcore *from, struct kcore *to, size_t count) |
| static int | kcore__add_phdr (struct kcore *kcore, int idx, off_t offset, u64 addr, u64 len) |
| static off_t | kcore__write (struct kcore *kcore) |
| static struct phdr_data * | phdr_data__new (u64 addr, u64 len, off_t offset) |
| static struct phdr_data * | kcore_copy_info__addnew (struct kcore_copy_info *kci, u64 addr, u64 len, off_t offset) |
| static void | kcore_copy__free_phdrs (struct kcore_copy_info *kci) |
| static struct sym_data * | kcore_copy__new_sym (struct kcore_copy_info *kci, u64 addr) |
| static void | kcore_copy__free_syms (struct kcore_copy_info *kci) |
| static int | kcore_copy__process_kallsyms (void *arg, const char *name, char type, u64 start) |
| static int | kcore_copy__parse_kallsyms (struct kcore_copy_info *kci, const char *dir) |
| static int | kcore_copy__process_modules (void *arg, const char *name __maybe_unused, u64 start, u64 size __maybe_unused) |
| static int | kcore_copy__parse_modules (struct kcore_copy_info *kci, const char *dir) |
| static int | kcore_copy__map (struct kcore_copy_info *kci, u64 start, u64 end, u64 pgoff, u64 s, u64 e) |
| static int | kcore_copy__read_map (u64 start, u64 len, u64 pgoff, void *data) |
| static int | kcore_copy__read_maps (struct kcore_copy_info *kci, Elf *elf) |
| static void | kcore_copy__find_remaps (struct kcore_copy_info *kci) |
| static void | kcore_copy__layout (struct kcore_copy_info *kci) |
| static int | kcore_copy__calc_maps (struct kcore_copy_info *kci, const char *dir, Elf *elf) |
| static int | kcore_copy__copy_file (const char *from_dir, const char *to_dir, const char *name) |
| static int | kcore_copy__unlink (const char *dir, const char *name) |
| static int | kcore_copy__compare_fds (int from, int to) |
| static int | kcore_copy__compare_files (const char *from_filename, const char *to_filename) |
| static int | kcore_copy__compare_file (const char *from_dir, const char *to_dir, const char *name) |
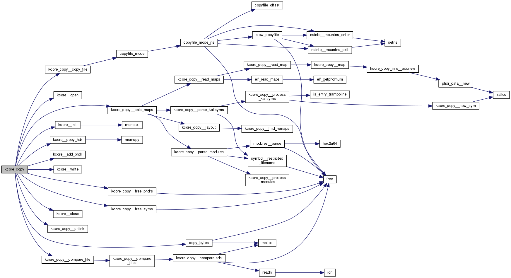
| int | kcore_copy (const char *from_dir, const char *to_dir) |
| int | kcore_extract__create (struct kcore_extract *kce) |
| void | kcore_extract__delete (struct kcore_extract *kce) |
| void | symbol__elf_init (void) |
| #define elf_section__for_each_rel | ( | reldata, | |
| pos, | |||
| pos_mem, | |||
| idx, | |||
| nr_entries | |||
| ) |
Definition at line 228 of file symbol-elf.c.
| #define elf_section__for_each_rela | ( | reldata, | |
| pos, | |||
| pos_mem, | |||
| idx, | |||
| nr_entries | |||
| ) |
Definition at line 233 of file symbol-elf.c.
elf_symtab__for_each_symbol - iterate thru all the symbols
: struct elf_symtab instance to iterate : uint32_t idx : GElf_Sym iterator
Definition at line 80 of file symbol-elf.c.
| #define EM_AARCH64 183 /* ARM 64 bit */ |
Definition at line 19 of file symbol-elf.c.
| #define kcore_copy__for_each_phdr | ( | k, | |
| p | |||
| ) | list_for_each_entry((p), &(k)->phdrs, node) |
Definition at line 1413 of file symbol-elf.c.
| #define NOTE_ALIGN | ( | n | ) | (((n) + 3) & -4U) |
Definition at line 406 of file symbol-elf.c.
| #define NT_GNU_BUILD_ID 3 |
Definition at line 70 of file symbol-elf.c.
| #define PACKAGE 'perf' |
Definition at line 40 of file symbol-elf.c.
| #define STT_GNU_IFUNC 10 |
Definition at line 91 of file symbol-elf.c.
| typedef Elf64_Nhdr GElf_Nhdr |
Definition at line 22 of file symbol-elf.c.
Definition at line 797 of file symbol-elf.c.
|
static |
|
static |
| char* dso__demangle_sym | ( | struct dso * | dso, |
| int | kmodule, | ||
| const char * | elf_name | ||
| ) |
|
static |
|
static |
Definition at line 617 of file symbol-elf.c.
| enum dso_type dso__type_fd | ( | int | fd | ) |
Definition at line 1179 of file symbol-elf.c.
| bool __weak elf__needs_adjust_symbols | ( | GElf_Ehdr | ehdr | ) |
Definition at line 661 of file symbol-elf.c.
|
static |
Definition at line 152 of file symbol-elf.c.
|
static |
Definition at line 46 of file symbol-elf.c.
|
static |
Definition at line 62 of file symbol-elf.c.
|
static |
|
static |
|
static |
|
inlinestatic |
|
inlinestatic |
|
inlinestatic |
Definition at line 128 of file symbol-elf.c.
| Elf_Scn* elf_section_by_name | ( | Elf * | elf, |
| GElf_Ehdr * | ep, | ||
| GElf_Shdr * | shp, | ||
| const char * | name, | ||
| size_t * | idx | ||
| ) |
|
static |
|
inlinestatic |
|
inlinestatic |
|
inlinestatic |
|
inlinestatic |
Definition at line 122 of file symbol-elf.c.
|
inlinestatic |
Definition at line 85 of file symbol-elf.c.
| int file__read_maps | ( | int fd | , |
| bool exe | , | ||
| mapfn_t mapfn | , | ||
| void * | data, | ||
| bool * | is_64_bit | ||
| ) |
| int filename__read_build_id | ( | const char * | filename, |
| void * | bf, | ||
| size_t | size | ||
| ) |
Definition at line 487 of file symbol-elf.c.
| int filename__read_debuglink | ( | const char * | filename, |
| char * | debuglink, | ||
| size_t | size | ||
| ) |
|
static |
Definition at line 1362 of file symbol-elf.c.
|
static |
Definition at line 1320 of file symbol-elf.c.
|
static |
|
static |
Definition at line 1260 of file symbol-elf.c.
|
static |
Definition at line 1382 of file symbol-elf.c.
| int kcore_copy | ( | const char * | from_dir, |
| const char * | to_dir | ||
| ) |
kcore_copy - copy kallsyms, modules and kcore from one directory to another. : from directory : to directory
This function copies kallsyms, modules and kcore files from one directory to another. kallsyms and modules are copied entirely. Only code segments are copied from kcore. It is assumed that two segments suffice: one for the kernel proper and one for all the modules. The code segments are determined from kallsyms and modules files. The kernel map starts at _stext or the lowest function symbol, and ends at _etext or the highest function symbol. The module map starts at the lowest module address and ends at the highest module symbol. Start addresses are rounded down to the nearest page. End addresses are rounded up to the nearest page. An extra page is added to the highest kernel symbol and highest module symbol to, hopefully, encompass that symbol too. Because it contains only code sections, the resulting kcore is unusual. One significant peculiarity is that the mapping (start -> pgoff) is not the same for the kernel map and the modules map. That happens because the data is copied adjacently whereas the original kcore has gaps. Finally, kallsyms and modules files are compared with their copies to check that modules have not been loaded or unloaded while the copies were taking place.
Return: %0 on success, %-1 on failure.
Definition at line 1818 of file symbol-elf.c.

|
static |
|
static |
|
static |
|
static |
|
static |
|
static |
Definition at line 1601 of file symbol-elf.c.
|
static |
|
static |
|
static |
|
static |
|
static |
|
static |
|
static |
|
static |
|
static |
Definition at line 1527 of file symbol-elf.c.
|
static |
|
static |
|
static |
Definition at line 1714 of file symbol-elf.c.
|
static |
| int kcore_extract__create | ( | struct kcore_extract * | kce | ) |
| void kcore_extract__delete | ( | struct kcore_extract * | kce | ) |
|
static |
|
static |
ref_reloc - kernel relocation offset. : kernel maps and relocation reference symbol
This function returns the offset of kernel addresses as determined by using the relocation reference symbol i.e. if the kernel has not been relocated then the return value is zero.
Definition at line 788 of file symbol-elf.c.
|
static |
ref_reloc_sym_not_found - has kernel relocation symbol been found. : kernel maps and relocation reference symbol
This function returns true if we are dealing with the kernel maps and the relocation reference symbol has not yet been found. Otherwise false is returned.
Definition at line 774 of file symbol-elf.c.
| void symbol__elf_init | ( | void | ) |
Definition at line 2224 of file symbol-elf.c.
| void symsrc__destroy | ( | struct symsrc * | ss | ) |
Definition at line 654 of file symbol-elf.c.
| bool symsrc__has_symtab | ( | struct symsrc * | ss | ) |
Definition at line 649 of file symbol-elf.c.
| int symsrc__init | ( | struct symsrc * | ss, |
| struct dso * | dso, | ||
| const char * | name, | ||
| enum dso_binary_type | type | ||
| ) |
Definition at line 666 of file symbol-elf.c.
| bool symsrc__possibly_runtime | ( | struct symsrc * | ss | ) |
Definition at line 644 of file symbol-elf.c.
| int sysfs__read_build_id | ( | const char * | filename, |
| void * | build_id, | ||
| size_t | size | ||
| ) |
Definition at line 514 of file symbol-elf.c.
|
static |
Definition at line 197 of file symbol-elf.c.