Linux Perf
jevents.h File Reference
This graph shows which files directly or indirectly include this file:

Go to the source code of this file.

Macros

#define min(x, y)
 

Functions

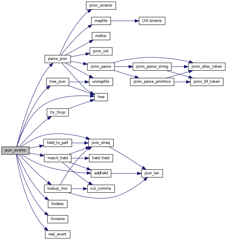
int json_events (const char *fn, int(*func)(void *data, char *name, char *event, char *desc, char *long_desc, char *pmu, char *unit, char *perpkg, char *metric_expr, char *metric_name, char *metric_group), void *data)
 
char * get_cpu_str (void)
 

Macro Definition Documentation

◆ min

#define min (   x,
 
)
Value:
({ \
typeof(x) _min1 = (x); \
typeof(y) _min2 = (y); \
(void) (&_min1 == &_min2); \
_min1 < _min2 ? _min1 : _min2; })

Definition at line 15 of file jevents.h.

Function Documentation

◆ get_cpu_str()

char* get_cpu_str ( void  )

◆ json_events()

int json_events ( const char *  fn,
int(*)(void *data, char *name, char *event, char *desc, char *long_desc, char *pmu, char *unit, char *perpkg, char *metric_expr, char *metric_name, char *metric_group)  func,
void *  data 
)

Definition at line 498 of file jevents.c.

Here is the call graph for this function: