|
Linux Perf
|


Go to the source code of this file.
Classes | |
| struct | trace_event |
| struct | tracing_data |
| struct | scripting_ops |
| struct | scripting_context |
Functions | |
| int | trace_event__init (struct trace_event *t) |
| void | trace_event__cleanup (struct trace_event *t) |
| int | trace_event__register_resolver (struct machine *machine, pevent_func_resolver_t *func) |
| struct event_format * | trace_event__tp_format (const char *sys, const char *name) |
| struct event_format * | trace_event__tp_format_id (int id) |
| int | bigendian (void) |
| void | event_format__fprintf (struct event_format *event, int cpu, void *data, int size, FILE *fp) |
| void | event_format__print (struct event_format *event, int cpu, void *data, int size) |
| int | parse_ftrace_file (struct pevent *pevent, char *buf, unsigned long size) |
| int | parse_event_file (struct pevent *pevent, char *buf, unsigned long size, char *sys) |
| unsigned long long | raw_field_value (struct event_format *event, const char *name, void *data) |
| void | parse_proc_kallsyms (struct pevent *pevent, char *file, unsigned int size) |
| void | parse_ftrace_printk (struct pevent *pevent, char *file, unsigned int size) |
| void | parse_saved_cmdline (struct pevent *pevent, char *file, unsigned int size) |
| ssize_t | trace_report (int fd, struct trace_event *tevent, bool repipe) |
| struct event_format * | trace_find_next_event (struct pevent *pevent, struct event_format *event) |
| unsigned long long | read_size (struct event_format *event, void *ptr, int size) |
| unsigned long long | eval_flag (const char *flag) |
| int | read_tracing_data (int fd, struct list_head *pattrs) |
| struct tracing_data * | tracing_data_get (struct list_head *pattrs, int fd, bool temp) |
| int | tracing_data_put (struct tracing_data *tdata) |
| int | script_spec_register (const char *spec, struct scripting_ops *ops) |
| void | setup_perl_scripting (void) |
| void | setup_python_scripting (void) |
| int | common_pc (struct scripting_context *context) |
| int | common_flags (struct scripting_context *context) |
| int | common_lock_depth (struct scripting_context *context) |
Variables | |
| unsigned int | scripting_max_stack |
| int bigendian | ( | void | ) |
| int common_flags | ( | struct scripting_context * | context | ) |
| int common_lock_depth | ( | struct scripting_context * | context | ) |
| int common_pc | ( | struct scripting_context * | context | ) |
| unsigned long long eval_flag | ( | const char * | flag | ) |
Definition at line 240 of file trace-event-parse.c.
| void event_format__fprintf | ( | struct event_format * | event, |
| int | cpu, | ||
| void * | data, | ||
| int | size, | ||
| FILE * | fp | ||
| ) |
| void event_format__print | ( | struct event_format * | event, |
| int | cpu, | ||
| void * | data, | ||
| int | size | ||
| ) |
| int parse_event_file | ( | struct pevent * | pevent, |
| char * | buf, | ||
| unsigned long | size, | ||
| char * | sys | ||
| ) |
Definition at line 186 of file trace-event-parse.c.
| int parse_ftrace_file | ( | struct pevent * | pevent, |
| char * | buf, | ||
| unsigned long | size | ||
| ) |
Definition at line 181 of file trace-event-parse.c.
| void parse_ftrace_printk | ( | struct pevent * | pevent, |
| char * | file, | ||
| unsigned int | size | ||
| ) |
Definition at line 139 of file trace-event-parse.c.
| void parse_proc_kallsyms | ( | struct pevent * | pevent, |
| char * | file, | ||
| unsigned int | size | ||
| ) |
| void parse_saved_cmdline | ( | struct pevent * | pevent, |
| char * | file, | ||
| unsigned int | size | ||
| ) |
| unsigned long long raw_field_value | ( | struct event_format * | event, |
| const char * | name, | ||
| void * | data | ||
| ) |
Definition at line 97 of file trace-event-parse.c.
| unsigned long long read_size | ( | struct event_format * | event, |
| void * | ptr, | ||
| int | size | ||
| ) |
Definition at line 111 of file trace-event-parse.c.
| int read_tracing_data | ( | int | fd, |
| struct list_head * | pattrs | ||
| ) |
| int script_spec_register | ( | const char * | spec, |
| struct scripting_ops * | ops | ||
| ) |
| void setup_perl_scripting | ( | void | ) |
| void setup_python_scripting | ( | void | ) |
| void trace_event__cleanup | ( | struct trace_event * | t | ) |
Definition at line 66 of file trace-event.c.
| int trace_event__init | ( | struct trace_event * | t | ) |
Definition at line 29 of file trace-event.c.
| int trace_event__register_resolver | ( | struct machine * | machine, |
| pevent_func_resolver_t * | func | ||
| ) |
| struct event_format* trace_event__tp_format | ( | const char * | sys, |
| const char * | name | ||
| ) |
| struct event_format* trace_event__tp_format_id | ( | int | id | ) |
| struct event_format* trace_find_next_event | ( | struct pevent * | pevent, |
| struct event_format * | event | ||
| ) |
Definition at line 192 of file trace-event-parse.c.
| ssize_t trace_report | ( | int | fd, |
| struct trace_event * | tevent, | ||
| bool | repipe | ||
| ) |
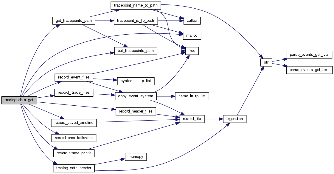
| struct tracing_data* tracing_data_get | ( | struct list_head * | pattrs, |
| int | fd, | ||
| bool | temp | ||
| ) |
| int tracing_data_put | ( | struct tracing_data * | tdata | ) |
| unsigned int scripting_max_stack |
Definition at line 65 of file builtin-script.c.