Linux Perf
helpline.c File Reference
#include <stdio.h>
#include <string.h>
#include "gtk.h"
#include "../ui.h"
#include "../helpline.h"
#include "../../util/debug.h"
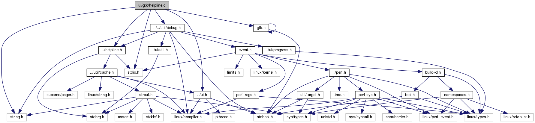
Include dependency graph for helpline.c:

Go to the source code of this file.

Functions

static void gtk_helpline_pop (void)
 
static void gtk_helpline_push (const char *msg)
 
static int gtk_helpline_show (const char *fmt, va_list ap)
 
void perf_gtk__init_helpline (void)
 

Variables

static struct ui_helpline gtk_helpline_fns
 

Function Documentation

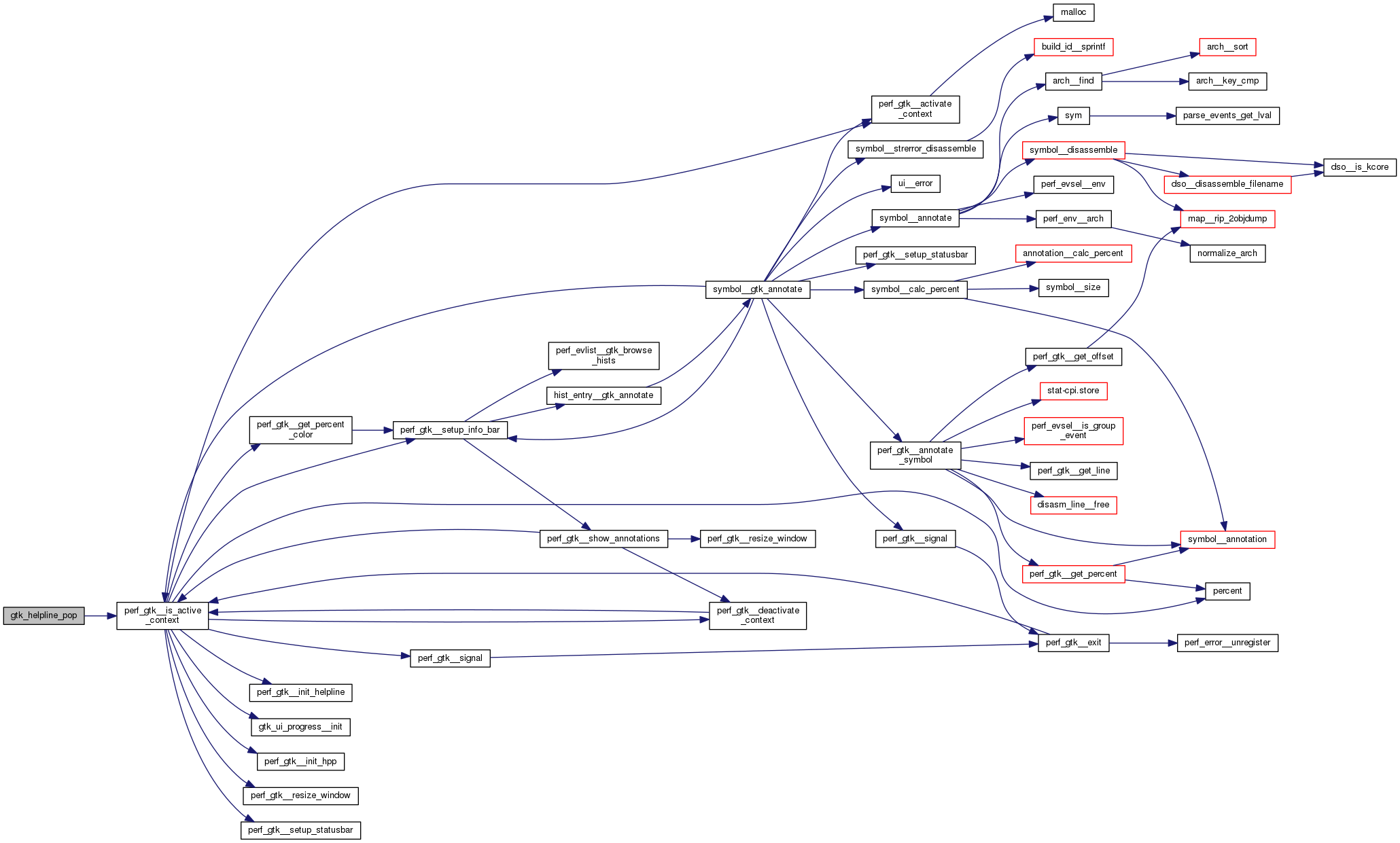
◆ gtk_helpline_pop()

static void gtk_helpline_pop ( void  )
static

Definition at line 10 of file helpline.c.

Here is the call graph for this function:

◆ gtk_helpline_push()

static void gtk_helpline_push ( const char *  msg)
static

Definition at line 19 of file helpline.c.

Here is the call graph for this function:

◆ gtk_helpline_show()

static int gtk_helpline_show ( const char *  fmt,
va_list  ap 
)
static

Definition at line 28 of file helpline.c.

Here is the call graph for this function:

◆ perf_gtk__init_helpline()

void perf_gtk__init_helpline ( void  )

Definition at line 55 of file helpline.c.

Variable Documentation

◆ gtk_helpline_fns

struct ui_helpline gtk_helpline_fns
static
Initial value:
= {
}
static int gtk_helpline_show(const char *fmt, va_list ap)
Definition: helpline.c:28
static void gtk_helpline_push(const char *msg)
Definition: helpline.c:19
static void gtk_helpline_pop(void)
Definition: helpline.c:10

Definition at line 49 of file helpline.c.