Linux Perf
util.c File Reference
#include "../../util/util.h"
#include <signal.h>
#include <stdbool.h>
#include <string.h>
#include <sys/ttydefaults.h>
#include "../../util/cache.h"
#include "../../util/debug.h"
#include "../browser.h"
#include "../keysyms.h"
#include "../helpline.h"
#include "../ui.h"
#include "../util.h"
#include "../libslang.h"
Include dependency graph for util.c:

Go to the source code of this file.

Functions

static void ui_browser__argv_write (struct ui_browser *browser, void *entry, int row)
 
static int popup_menu__run (struct ui_browser *menu)
 
int ui__popup_menu (int argc, char *const argv[])
 
int ui_browser__input_window (const char *title, const char *text, char *input, const char *exit_msg, int delay_secs)
 
int ui__question_window (const char *title, const char *text, const char *exit_msg, int delay_secs)
 
int ui__help_window (const char *text)
 
int ui__dialog_yesno (const char *msg)
 
static int __ui__warning (const char *title, const char *format, va_list args)
 
static int perf_tui__error (const char *format, va_list args)
 
static int perf_tui__warning (const char *format, va_list args)
 

Variables

struct perf_error_ops perf_tui_eops
 

Function Documentation

◆ __ui__warning()

static int __ui__warning ( const char *  title,
const char *  format,
va_list  args 
)
static

Definition at line 227 of file util.c.

Here is the call graph for this function:

◆ perf_tui__error()

static int perf_tui__error ( const char *  format,
va_list  args 
)
static

Definition at line 244 of file util.c.

Here is the call graph for this function:

◆ perf_tui__warning()

static int perf_tui__warning ( const char *  format,
va_list  args 
)
static

Definition at line 249 of file util.c.

Here is the call graph for this function:

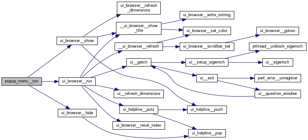
◆ popup_menu__run()

static int popup_menu__run ( struct ui_browser menu)
static

Definition at line 28 of file util.c.

Here is the call graph for this function:

◆ ui__dialog_yesno()

int ui__dialog_yesno ( const char *  msg)

Definition at line 222 of file util.c.

Here is the call graph for this function:

◆ ui__help_window()

int ui__help_window ( const char *  text)

Definition at line 217 of file util.c.

Here is the call graph for this function:

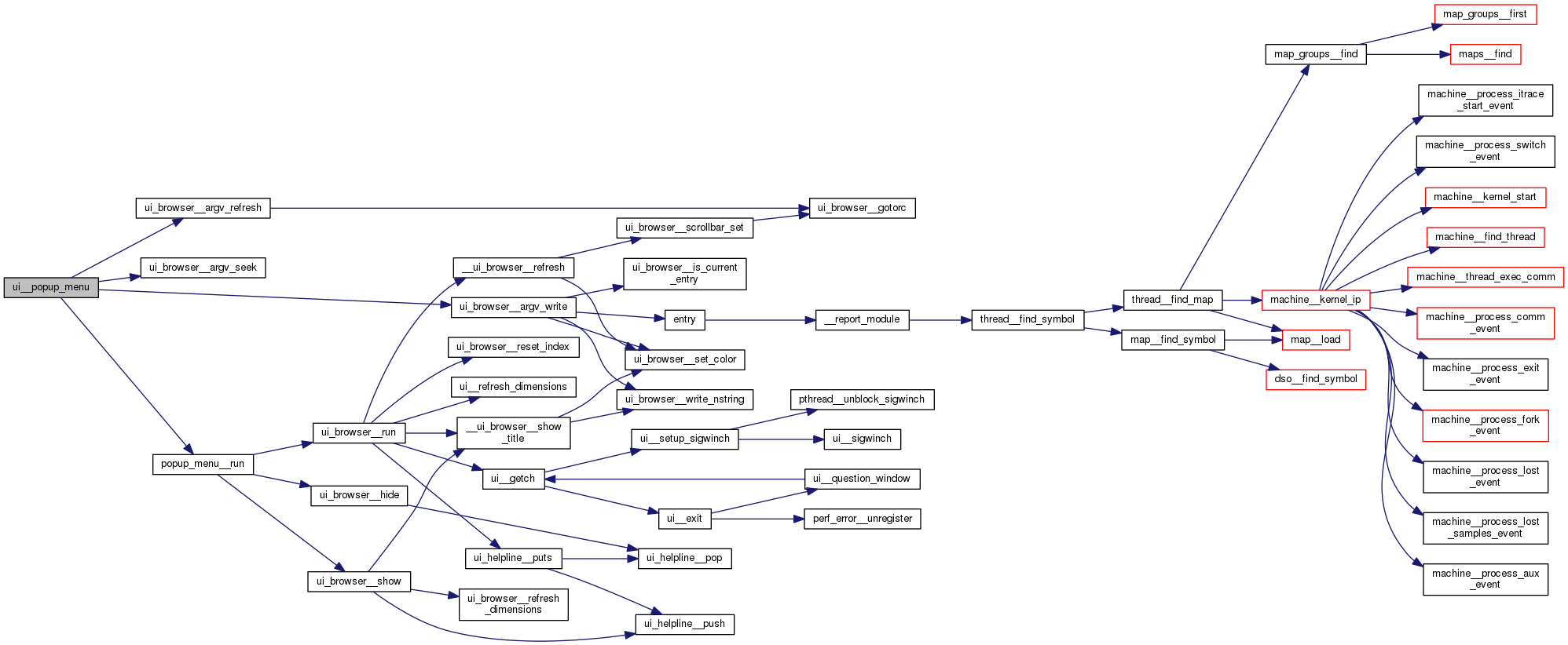
◆ ui__popup_menu()

int ui__popup_menu ( int  argc,
char *const  argv[] 
)

Definition at line 60 of file util.c.

Here is the call graph for this function:

◆ ui__question_window()

int ui__question_window ( const char *  title,
const char *  text,
const char *  exit_msg,
int  delay_secs 
)

Definition at line 165 of file util.c.

Here is the call graph for this function:

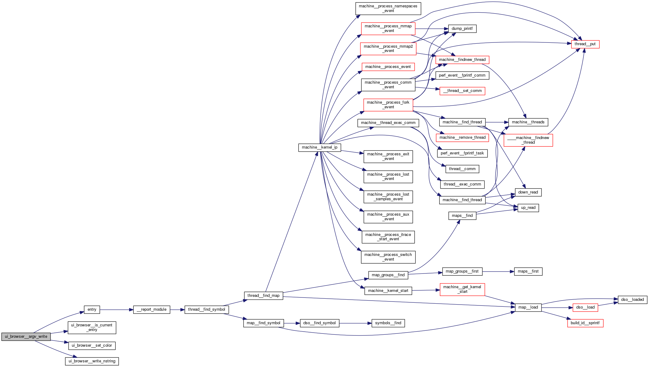
◆ ui_browser__argv_write()

static void ui_browser__argv_write ( struct ui_browser browser,
void *  entry,
int  row 
)
static

Definition at line 17 of file util.c.

Here is the call graph for this function:

◆ ui_browser__input_window()

int ui_browser__input_window ( const char *  title,
const char *  text,
char *  input,
const char *  exit_msg,
int  delay_secs 
)

Definition at line 73 of file util.c.

Here is the call graph for this function:

Variable Documentation

◆ perf_tui_eops

struct perf_error_ops perf_tui_eops
Initial value:
= {
.error = perf_tui__error,
.warning = perf_tui__warning,
}
static int perf_tui__warning(const char *format, va_list args)
Definition: util.c:249
static int perf_tui__error(const char *format, va_list args)
Definition: util.c:244

Definition at line 254 of file util.c.