|
Linux Perf
|
#include <inttypes.h>#include <stdio.h>#include <stdlib.h>#include <unistd.h>#include <string.h>#include <linux/bitmap.h>#include <linux/time64.h>#include "perf.h"#include "svghelper.h"#include "util.h"#include "cpumap.h"
Go to the source code of this file.
Classes | |
| struct | cpumask_t |
| struct | topology |
Macros | |
| #define | SLOT_MULT 30.0 |
| #define | SLOT_HEIGHT 25.0 |
| #define | SLOT_HALF (SLOT_HEIGHT / 2) |
| #define | MIN_TEXT_SIZE 0.01 |
| #define | cpumask_bits(maskp) ((maskp)->bits) |
Functions | |
| static double | cpu2slot (int cpu) |
| static double | cpu2y (int cpu) |
| static double | time2pixels (u64 __time) |
| static double | round_text_size (double size) |
| void | open_svg (const char *filename, int cpus, int rows, u64 start, u64 end) |
| static double | normalize_height (double height) |
| void | svg_ubox (int Yslot, u64 start, u64 end, double height, const char *type, int fd, int err, int merges) |
| void | svg_lbox (int Yslot, u64 start, u64 end, double height, const char *type, int fd, int err, int merges) |
| void | svg_fbox (int Yslot, u64 start, u64 end, double height, const char *type, int fd, int err, int merges) |
| void | svg_box (int Yslot, u64 start, u64 end, const char *type) |
| static char * | time_to_string (u64 duration) |
| void | svg_blocked (int Yslot, int cpu, u64 start, u64 end, const char *backtrace) |
| void | svg_running (int Yslot, int cpu, u64 start, u64 end, const char *backtrace) |
| void | svg_waiting (int Yslot, int cpu, u64 start, u64 end, const char *backtrace) |
| static char * | cpu_model (void) |
| void | svg_cpu_box (int cpu, u64 __max_freq, u64 __turbo_freq) |
| void | svg_process (int cpu, u64 start, u64 end, int pid, const char *name, const char *backtrace) |
| void | svg_cstate (int cpu, u64 start, u64 end, int type) |
| static char * | HzToHuman (unsigned long hz) |
| void | svg_pstate (int cpu, u64 start, u64 end, u64 freq) |
| void | svg_partial_wakeline (u64 start, int row1, char *desc1, int row2, char *desc2, const char *backtrace) |
| void | svg_wakeline (u64 start, int row1, int row2, const char *backtrace) |
| void | svg_interrupt (u64 start, int row, const char *backtrace) |
| void | svg_text (int Yslot, u64 start, const char *text) |
| static void | svg_legenda_box (int X, const char *text, const char *style) |
| void | svg_io_legenda (void) |
| void | svg_legenda (void) |
| void | svg_time_grid (double min_thickness) |
| void | svg_close (void) |
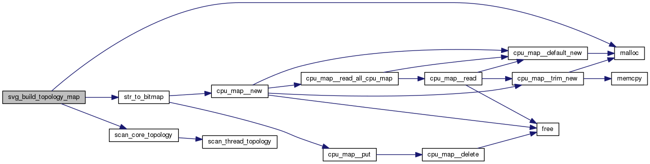
| static void | scan_thread_topology (int *map, struct topology *t, int cpu, int *pos) |
| static void | scan_core_topology (int *map, struct topology *t) |
| static int | str_to_bitmap (char *s, cpumask_t *b) |
| int | svg_build_topology_map (char *sib_core, int sib_core_nr, char *sib_thr, int sib_thr_nr) |
Variables | |
| static u64 | first_time |
| static u64 | last_time |
| static u64 | turbo_frequency |
| static u64 | max_freq |
| int | svg_page_width = 1000 |
| u64 | svg_highlight |
| const char * | svg_highlight_name |
| static u64 | total_height |
| static FILE * | svgfile |
| static int * | topology_map |
| #define cpumask_bits | ( | maskp | ) | ((maskp)->bits) |
Definition at line 691 of file svghelper.c.
| #define MIN_TEXT_SIZE 0.01 |
Definition at line 40 of file svghelper.c.
| #define SLOT_HALF (SLOT_HEIGHT / 2) |
Definition at line 34 of file svghelper.c.
| #define SLOT_HEIGHT 25.0 |
Definition at line 33 of file svghelper.c.
| #define SLOT_MULT 30.0 |
Definition at line 32 of file svghelper.c.
|
static |
Definition at line 45 of file svghelper.c.
|
static |
|
static |
Definition at line 325 of file svghelper.c.
|
static |
|
static |
Definition at line 143 of file svghelper.c.
| void open_svg | ( | const char * | filename, |
| int | cpus, | ||
| int | rows, | ||
| u64 | start, | ||
| u64 | end | ||
| ) |
|
static |
Definition at line 72 of file svghelper.c.
|
static |
|
static |
Definition at line 701 of file svghelper.c.
|
static |
| void svg_blocked | ( | int | Yslot, |
| int | cpu, | ||
| u64 | start, | ||
| u64 | end, | ||
| const char * | backtrace | ||
| ) |
| void svg_box | ( | int | Yslot, |
| u64 | start, | ||
| u64 | end, | ||
| const char * | type | ||
| ) |
| int svg_build_topology_map | ( | char * | sib_core, |
| int | sib_core_nr, | ||
| char * | sib_thr, | ||
| int | sib_thr_nr | ||
| ) |
| void svg_close | ( | void | ) |
Definition at line 682 of file svghelper.c.
| void svg_cpu_box | ( | int | cpu, |
| u64 | __max_freq, | ||
| u64 | __turbo_freq | ||
| ) |
| void svg_cstate | ( | int | cpu, |
| u64 | start, | ||
| u64 | end, | ||
| int | type | ||
| ) |
| void svg_fbox | ( | int | Yslot, |
| u64 | start, | ||
| u64 | end, | ||
| double | height, | ||
| const char * | type, | ||
| int | fd, | ||
| int | err, | ||
| int | merges | ||
| ) |
| void svg_interrupt | ( | u64 | start, |
| int | row, | ||
| const char * | backtrace | ||
| ) |
| void svg_io_legenda | ( | void | ) |
| void svg_lbox | ( | int | Yslot, |
| u64 | start, | ||
| u64 | end, | ||
| double | height, | ||
| const char * | type, | ||
| int | fd, | ||
| int | err, | ||
| int | merges | ||
| ) |
| void svg_legenda | ( | void | ) |
|
static |
Definition at line 612 of file svghelper.c.
| void svg_partial_wakeline | ( | u64 | start, |
| int | row1, | ||
| char * | desc1, | ||
| int | row2, | ||
| char * | desc2, | ||
| const char * | backtrace | ||
| ) |
| void svg_process | ( | int | cpu, |
| u64 | start, | ||
| u64 | end, | ||
| int | pid, | ||
| const char * | name, | ||
| const char * | backtrace | ||
| ) |
| void svg_pstate | ( | int | cpu, |
| u64 | start, | ||
| u64 | end, | ||
| u64 | freq | ||
| ) |
| void svg_running | ( | int | Yslot, |
| int | cpu, | ||
| u64 | start, | ||
| u64 | end, | ||
| const char * | backtrace | ||
| ) |
| void svg_text | ( | int | Yslot, |
| u64 | start, | ||
| const char * | text | ||
| ) |
| void svg_time_grid | ( | double | min_thickness | ) |
| void svg_ubox | ( | int | Yslot, |
| u64 | start, | ||
| u64 | end, | ||
| double | height, | ||
| const char * | type, | ||
| int | fd, | ||
| int | err, | ||
| int | merges | ||
| ) |
| void svg_waiting | ( | int | Yslot, |
| int | cpu, | ||
| u64 | start, | ||
| u64 | end, | ||
| const char * | backtrace | ||
| ) |
| void svg_wakeline | ( | u64 | start, |
| int | row1, | ||
| int | row2, | ||
| const char * | backtrace | ||
| ) |
|
static |
Definition at line 60 of file svghelper.c.
|
static |
Definition at line 272 of file svghelper.c.
|
static |
Definition at line 28 of file svghelper.c.
|
static |
Definition at line 28 of file svghelper.c.
|
static |
Definition at line 29 of file svghelper.c.
| u64 svg_highlight |
Definition at line 37 of file svghelper.c.
| const char* svg_highlight_name |
Definition at line 38 of file svghelper.c.
| int svg_page_width = 1000 |
Definition at line 36 of file svghelper.c.
|
static |
Definition at line 43 of file svghelper.c.
|
static |
Definition at line 50 of file svghelper.c.
|
static |
Definition at line 42 of file svghelper.c.
|
static |
Definition at line 29 of file svghelper.c.