|
Linux Perf
|
#include <string.h>#include <linux/perf_event.h>#include "../../util/intel-pt.h"#include "../../util/intel-bts.h"#include "../../util/pmu.h"
Go to the source code of this file.
Functions | |
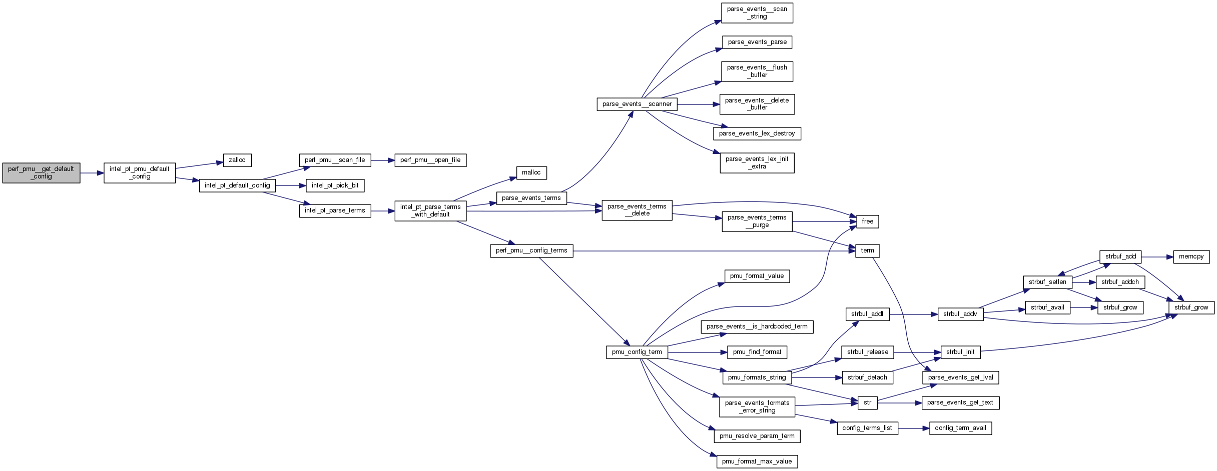
| struct perf_event_attr * | perf_pmu__get_default_config (struct perf_pmu *pmu __maybe_unused) |