Linux Perf
ui.h File Reference
#include <pthread.h>
#include <stdbool.h>
#include <linux/compiler.h>
Include dependency graph for ui.h:
This graph shows which files directly or indirectly include this file:

Go to the source code of this file.

Functions

void setup_browser (bool fallback_to_pager)
 
void exit_browser (bool wait_for_ok)
 
static int ui__init (void)
 
static void ui__exit (bool wait_for_ok __maybe_unused)
 
void ui__refresh_dimensions (bool force)
 
int stdio__config_color (const struct option *opt, const char *mode, int unset)
 

Variables

pthread_mutex_t ui__lock
 
void * perf_gtk_handle
 
int use_browser
 

Function Documentation

◆ exit_browser()

void exit_browser ( bool  wait_for_ok)

Definition at line 106 of file setup.c.

Here is the call graph for this function:

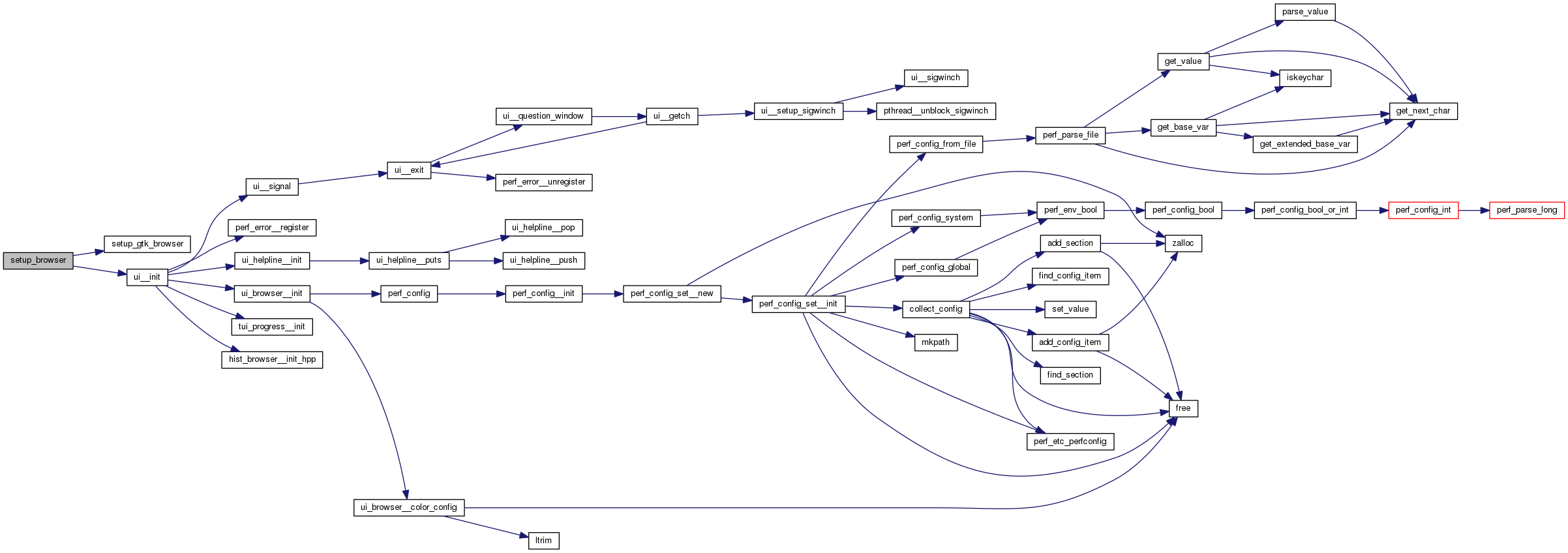
◆ setup_browser()

void setup_browser ( bool  fallback_to_pager)

Definition at line 76 of file setup.c.

Here is the call graph for this function:

◆ stdio__config_color()

int stdio__config_color ( const struct option *  opt,
const char *  mode,
int  unset 
)

◆ ui__exit()

static void ui__exit ( bool wait_for_ok  __maybe_unused)
inlinestatic

Definition at line 25 of file ui.h.

Here is the call graph for this function:

◆ ui__init()

static int ui__init ( void  )
inlinestatic

Definition at line 21 of file ui.h.

◆ ui__refresh_dimensions()

void ui__refresh_dimensions ( bool  force)

Definition at line 28 of file setup.c.

Variable Documentation

◆ perf_gtk_handle

void* perf_gtk_handle

Definition at line 11 of file setup.c.

◆ ui__lock

pthread_mutex_t ui__lock

Definition at line 10 of file setup.c.

◆ use_browser

int use_browser

Definition at line 12 of file setup.c.