Linux Perf
hist.c File Reference
#include <stdio.h>
#include <linux/string.h>
#include "../../util/util.h"
#include "../../util/hist.h"
#include "../../util/sort.h"
#include "../../util/evsel.h"
#include "../../util/srcline.h"
#include "../../util/string2.h"
#include "../../util/thread.h"
#include "../../util/sane_ctype.h"
Include dependency graph for hist.c:

Go to the source code of this file.

Functions

static size_t callchain__fprintf_left_margin (FILE *fp, int left_margin)
 
static size_t ipchain__fprintf_graph_line (FILE *fp, int depth, int depth_mask, int left_margin)
 
static size_t ipchain__fprintf_graph (FILE *fp, struct callchain_node *node, struct callchain_list *chain, int depth, int depth_mask, int period, u64 total_samples, int left_margin)
 
static void init_rem_hits (void)
 
static size_t __callchain__fprintf_graph (FILE *fp, struct rb_root *root, u64 total_samples, int depth, int depth_mask, int left_margin)
 
static bool need_percent_display (struct rb_node *node, u64 parent_samples)
 
static size_t callchain__fprintf_graph (FILE *fp, struct rb_root *root, u64 total_samples, u64 parent_samples, int left_margin)
 
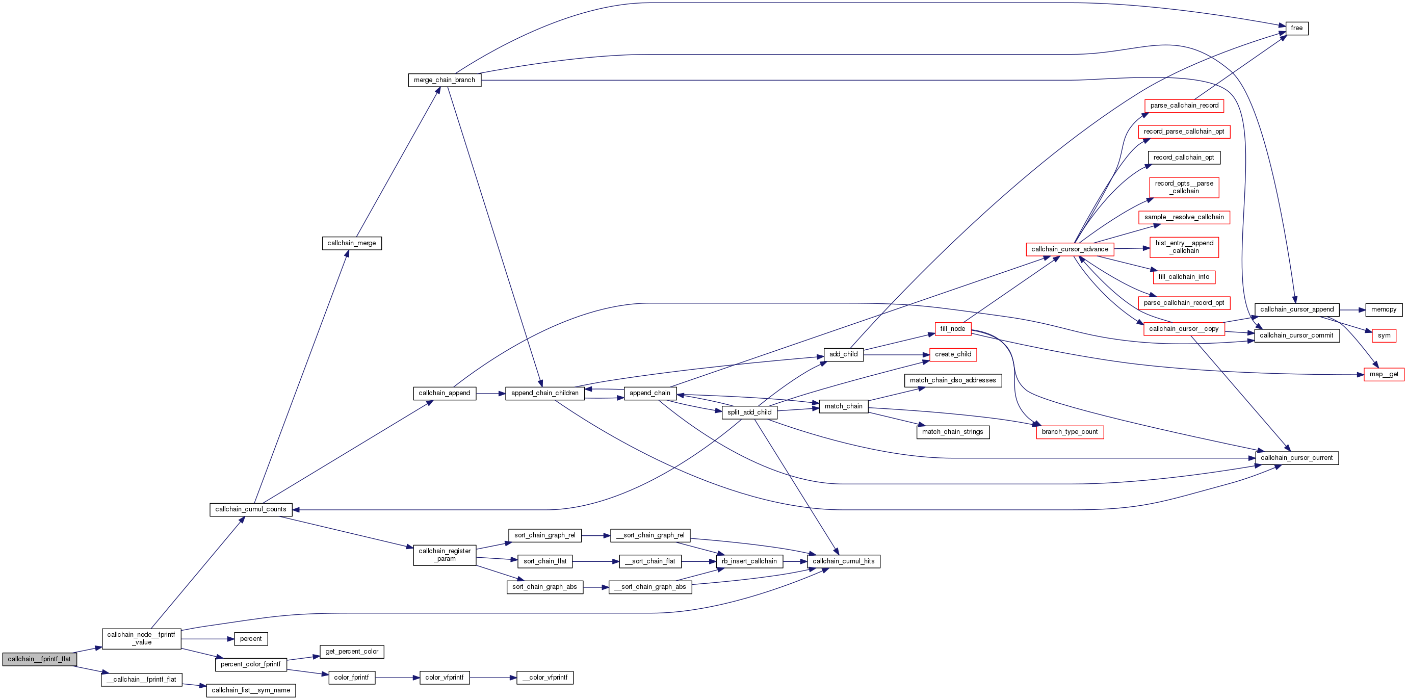
static size_t __callchain__fprintf_flat (FILE *fp, struct callchain_node *node, u64 total_samples)
 
static size_t callchain__fprintf_flat (FILE *fp, struct rb_root *tree, u64 total_samples)
 
static size_t __callchain__fprintf_folded (FILE *fp, struct callchain_node *node)
 
static size_t callchain__fprintf_folded (FILE *fp, struct rb_root *tree, u64 total_samples)
 
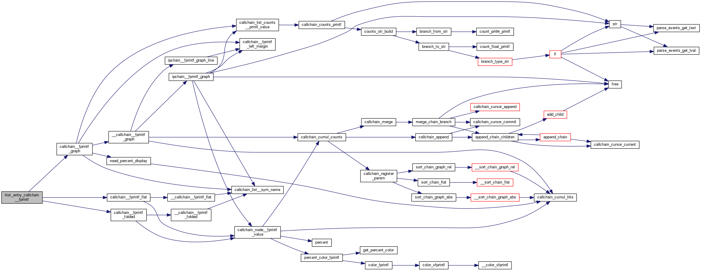
static size_t hist_entry_callchain__fprintf (struct hist_entry *he, u64 total_samples, int left_margin, FILE *fp)
 
int __hist_entry__snprintf (struct hist_entry *he, struct perf_hpp *hpp, struct perf_hpp_list *hpp_list)
 
static int hist_entry__snprintf (struct hist_entry *he, struct perf_hpp *hpp)
 
static int hist_entry__hierarchy_fprintf (struct hist_entry *he, struct perf_hpp *hpp, struct hists *hists, FILE *fp)
 
static int hist_entry__fprintf (struct hist_entry *he, size_t size, char *bf, size_t bfsz, FILE *fp, bool use_callchain)
 
static int print_hierarchy_indent (const char *sep, int indent, const char *line, FILE *fp)
 
static int hists__fprintf_hierarchy_headers (struct hists *hists, struct perf_hpp *hpp, FILE *fp)
 
static void fprintf_line (struct hists *hists, struct perf_hpp *hpp, int line, FILE *fp)
 
static int hists__fprintf_standard_headers (struct hists *hists, struct perf_hpp *hpp, FILE *fp)
 
int hists__fprintf_headers (struct hists *hists, FILE *fp)
 
size_t hists__fprintf (struct hists *hists, bool show_header, int max_rows, int max_cols, float min_pcnt, FILE *fp, bool use_callchain)
 
size_t events_stats__fprintf (struct events_stats *stats, FILE *fp)
 

Variables

static struct symbolrem_sq_bracket
 
static struct callchain_list rem_hits
 

Function Documentation

◆ __callchain__fprintf_flat()

static size_t __callchain__fprintf_flat ( FILE *  fp,
struct callchain_node node,
u64  total_samples 
)
static

Definition at line 274 of file hist.c.

Here is the call graph for this function:

◆ __callchain__fprintf_folded()

static size_t __callchain__fprintf_folded ( FILE *  fp,
struct callchain_node node 
)
static

Definition at line 322 of file hist.c.

Here is the call graph for this function:

◆ __callchain__fprintf_graph()

static size_t __callchain__fprintf_graph ( FILE *  fp,
struct rb_root *  root,
u64  total_samples,
int  depth,
int  depth_mask,
int  left_margin 
)
static

Definition at line 101 of file hist.c.

Here is the call graph for this function:

◆ __hist_entry__snprintf()

int __hist_entry__snprintf ( struct hist_entry he,
struct perf_hpp hpp,
struct perf_hpp_list hpp_list 
)

Definition at line 406 of file hist.c.

Here is the call graph for this function:

◆ callchain__fprintf_flat()

static size_t callchain__fprintf_flat ( FILE *  fp,
struct rb_root *  tree,
u64  total_samples 
)
static

Definition at line 297 of file hist.c.

Here is the call graph for this function:

◆ callchain__fprintf_folded()

static size_t callchain__fprintf_folded ( FILE *  fp,
struct rb_root *  tree,
u64  total_samples 
)
static

Definition at line 348 of file hist.c.

Here is the call graph for this function:

◆ callchain__fprintf_graph()

static size_t callchain__fprintf_graph ( FILE *  fp,
struct rb_root *  root,
u64  total_samples,
u64  parent_samples,
int  left_margin 
)
static

Definition at line 209 of file hist.c.

Here is the call graph for this function:

◆ callchain__fprintf_left_margin()

static size_t callchain__fprintf_left_margin ( FILE *  fp,
int  left_margin 
)
static

Definition at line 14 of file hist.c.

◆ events_stats__fprintf()

size_t events_stats__fprintf ( struct events_stats stats,
FILE *  fp 
)

Definition at line 834 of file hist.c.

Here is the call graph for this function:

◆ fprintf_line()

static void fprintf_line ( struct hists hists,
struct perf_hpp hpp,
int  line,
FILE *  fp 
)
static

Definition at line 667 of file hist.c.

Here is the call graph for this function:

◆ hist_entry__fprintf()

static int hist_entry__fprintf ( struct hist_entry he,
size_t  size,
char *  bf,
size_t  bfsz,
FILE *  fp,
bool  use_callchain 
)
static

Definition at line 530 of file hist.c.

Here is the call graph for this function:

◆ hist_entry__hierarchy_fprintf()

static int hist_entry__hierarchy_fprintf ( struct hist_entry he,
struct perf_hpp hpp,
struct hists hists,
FILE *  fp 
)
static

Definition at line 449 of file hist.c.

Here is the call graph for this function:

◆ hist_entry__snprintf()

static int hist_entry__snprintf ( struct hist_entry he,
struct perf_hpp hpp 
)
static

Definition at line 444 of file hist.c.

Here is the call graph for this function:

◆ hist_entry_callchain__fprintf()

static size_t hist_entry_callchain__fprintf ( struct hist_entry he,
u64  total_samples,
int  left_margin,
FILE *  fp 
)
static

Definition at line 373 of file hist.c.

Here is the call graph for this function:

◆ hists__fprintf()

size_t hists__fprintf ( struct hists hists,
bool  show_header,
int  max_rows,
int  max_cols,
float  min_pcnt,
FILE *  fp,
bool  use_callchain 
)

Definition at line 756 of file hist.c.

Here is the call graph for this function:

◆ hists__fprintf_headers()

int hists__fprintf_headers ( struct hists hists,
FILE *  fp 
)

Definition at line 739 of file hist.c.

Here is the call graph for this function:

◆ hists__fprintf_hierarchy_headers()

static int hists__fprintf_hierarchy_headers ( struct hists hists,
struct perf_hpp hpp,
FILE *  fp 
)
static

Definition at line 571 of file hist.c.

Here is the call graph for this function:

◆ hists__fprintf_standard_headers()

static int hists__fprintf_standard_headers ( struct hists hists,
struct perf_hpp hpp,
FILE *  fp 
)
static

Definition at line 692 of file hist.c.

Here is the call graph for this function:

◆ init_rem_hits()

static void init_rem_hits ( void  )
static

Definition at line 89 of file hist.c.

Here is the call graph for this function:

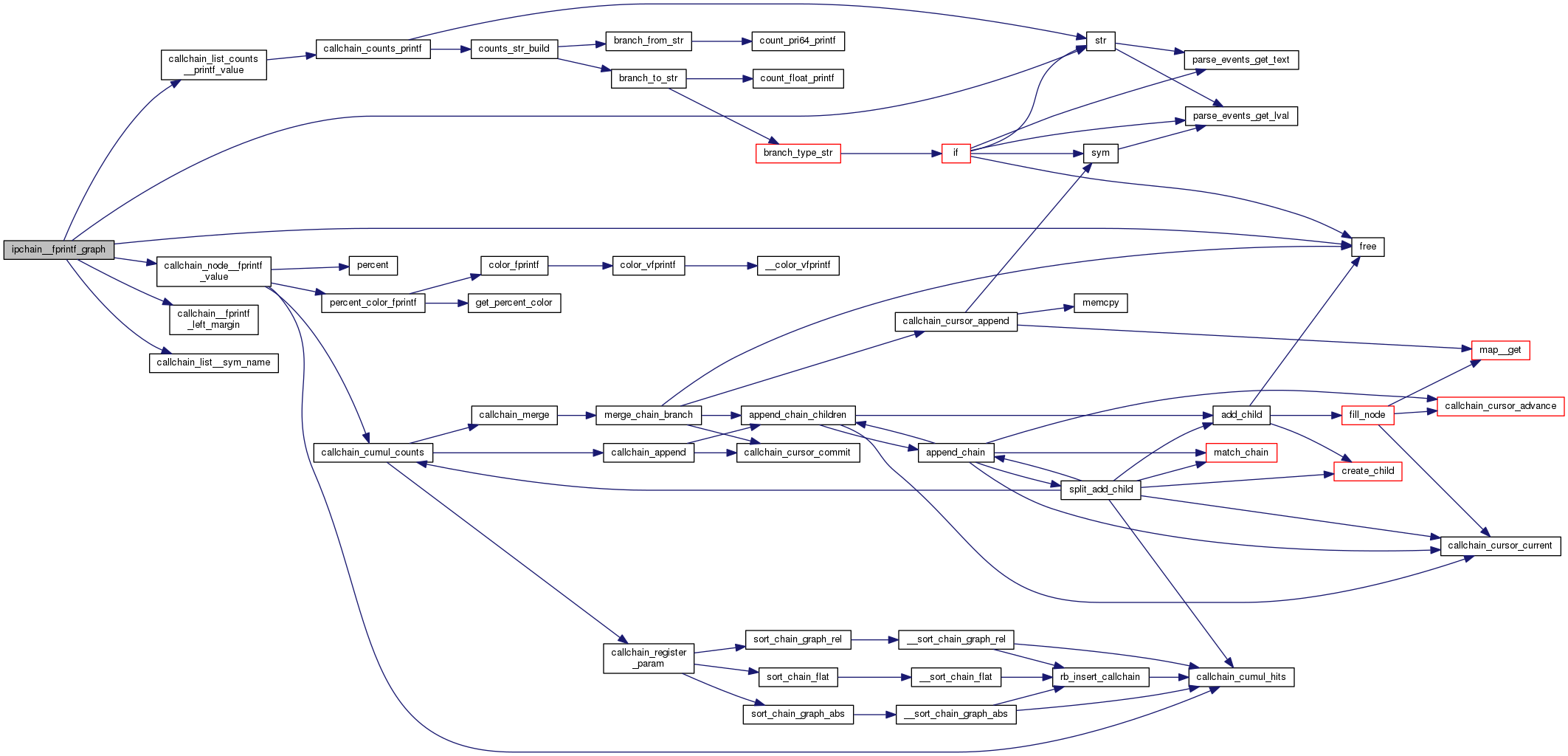
◆ ipchain__fprintf_graph()

static size_t ipchain__fprintf_graph ( FILE *  fp,
struct callchain_node node,
struct callchain_list chain,
int  depth,
int  depth_mask,
int  period,
u64  total_samples,
int  left_margin 
)
static

Definition at line 42 of file hist.c.

Here is the call graph for this function:

◆ ipchain__fprintf_graph_line()

static size_t ipchain__fprintf_graph_line ( FILE *  fp,
int  depth,
int  depth_mask,
int  left_margin 
)
static

Definition at line 25 of file hist.c.

Here is the call graph for this function:

◆ need_percent_display()

static bool need_percent_display ( struct rb_node *  node,
u64  parent_samples 
)
static

Definition at line 198 of file hist.c.

Here is the call graph for this function:

◆ print_hierarchy_indent()

static int print_hierarchy_indent ( const char *  sep,
int  indent,
const char *  line,
FILE *  fp 
)
static

Definition at line 562 of file hist.c.

Variable Documentation

◆ rem_hits

struct callchain_list rem_hits
static

Definition at line 87 of file hist.c.

◆ rem_sq_bracket

struct symbol* rem_sq_bracket
static

Definition at line 86 of file hist.c.