Linux Perf
evsel.h File Reference
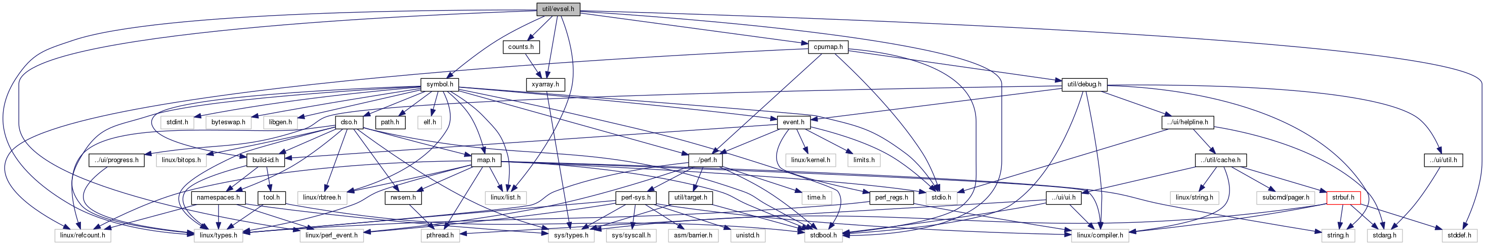
#include <linux/list.h>
#include <stdbool.h>
#include <stddef.h>
#include <linux/perf_event.h>
#include <linux/types.h>
#include "xyarray.h"
#include "symbol.h"
#include "cpumap.h"
#include "counts.h"
Include dependency graph for evsel.h:

Go to the source code of this file.

Classes

struct  perf_sample_id
 
struct  perf_evsel_config_term
 
struct  perf_evsel
 
union  u64_swap
 
struct  perf_missing_features
 
struct  perf_attr_details
 

Enumerations

enum  term_type {
  PERF_EVSEL__CONFIG_TERM_PERIOD, PERF_EVSEL__CONFIG_TERM_FREQ, PERF_EVSEL__CONFIG_TERM_TIME, PERF_EVSEL__CONFIG_TERM_CALLGRAPH,
  PERF_EVSEL__CONFIG_TERM_STACK_USER, PERF_EVSEL__CONFIG_TERM_INHERIT, PERF_EVSEL__CONFIG_TERM_MAX_STACK, PERF_EVSEL__CONFIG_TERM_OVERWRITE,
  PERF_EVSEL__CONFIG_TERM_DRV_CFG, PERF_EVSEL__CONFIG_TERM_BRANCH
}
 

- Can be set to retain the original event name passed by the user,

struct perf_evsel - event selector

- evlist this evsel is in, if it is in one. - To insert it into evlist->entries or in other list_heads, say in the event parsing routines.

so that when showing results in tools such as 'perf stat', we show the name used, not some alias. : the position of the event id (PERF_SAMPLE_ID or PERF_SAMPLE_IDENTIFIER) in a sample event i.e. in the array of struct sample_event : the position (counting backwards) of the event id (PERF_SAMPLE_ID or PERF_SAMPLE_IDENTIFIER) in a non-sample event i.e. if sample_id_all is used there is an id sample appended to non-sample events : And what is in its containing unnamed union are tool specific

#define PERF_EVSEL__MAX_ALIASES   8
 
#define perf_evsel__set_sample_bit(evsel, bit)   __perf_evsel__set_sample_bit(evsel, PERF_SAMPLE_##bit)
 
#define perf_evsel__reset_sample_bit(evsel, bit)   __perf_evsel__reset_sample_bit(evsel, PERF_SAMPLE_##bit)
 
#define perf_evsel__match(evsel, t, c)
 
#define perf_evsel__cmp(a, b)
 
#define EVSEL__PRINT_IP   (1<<0)
 
#define EVSEL__PRINT_SYM   (1<<1)
 
#define EVSEL__PRINT_DSO   (1<<2)
 
#define EVSEL__PRINT_SYMOFFSET   (1<<3)
 
#define EVSEL__PRINT_ONELINE   (1<<4)
 
#define EVSEL__PRINT_SRCLINE   (1<<5)
 
#define EVSEL__PRINT_UNKNOWN_AS_ADDR   (1<<6)
 
#define EVSEL__PRINT_CALLCHAIN_ARROW   (1<<7)
 
#define EVSEL__PRINT_SKIP_IGNORED   (1<<8)
 
#define for_each_group_member(_evsel, _leader)
 
typedef int(* attr__fprintf_f) (FILE *, const char *, const char *, void *)
 
struct perf_missing_features perf_missing_features
 
const char * perf_evsel__hw_cache [PERF_COUNT_HW_CACHE_MAX][PERF_EVSEL__MAX_ALIASES]
 
const char * perf_evsel__hw_cache_op [PERF_COUNT_HW_CACHE_OP_MAX][PERF_EVSEL__MAX_ALIASES]
 
const char * perf_evsel__hw_cache_result [PERF_COUNT_HW_CACHE_RESULT_MAX][PERF_EVSEL__MAX_ALIASES]
 
const char * perf_evsel__hw_names [PERF_COUNT_HW_MAX]
 
const char * perf_evsel__sw_names [PERF_COUNT_SW_MAX]
 
static struct cpu_mapperf_evsel__cpus (struct perf_evsel *evsel)
 
static int perf_evsel__nr_cpus (struct perf_evsel *evsel)
 
void perf_counts_values__scale (struct perf_counts_values *count, bool scale, s8 *pscaled)
 
void perf_evsel__compute_deltas (struct perf_evsel *evsel, int cpu, int thread, struct perf_counts_values *count)
 
int perf_evsel__object_config (size_t object_size, int(*init)(struct perf_evsel *evsel), void(*fini)(struct perf_evsel *evsel))
 
struct perf_evselperf_evsel__new_idx (struct perf_event_attr *attr, int idx)
 
static struct perf_evselperf_evsel__new (struct perf_event_attr *attr)
 
struct perf_evselperf_evsel__newtp_idx (const char *sys, const char *name, int idx)
 
static struct perf_evselperf_evsel__newtp (const char *sys, const char *name)
 
struct perf_evselperf_evsel__new_cycles (bool precise)
 
struct event_format * event_format__new (const char *sys, const char *name)
 
void perf_evsel__init (struct perf_evsel *evsel, struct perf_event_attr *attr, int idx)
 
void perf_evsel__exit (struct perf_evsel *evsel)
 
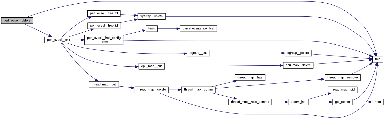
void perf_evsel__delete (struct perf_evsel *evsel)
 
void perf_evsel__config (struct perf_evsel *evsel, struct record_opts *opts, struct callchain_param *callchain)
 
void perf_evsel__config_callchain (struct perf_evsel *evsel, struct record_opts *opts, struct callchain_param *callchain)
 
int __perf_evsel__sample_size (u64 sample_type)
 
void perf_evsel__calc_id_pos (struct perf_evsel *evsel)
 
bool perf_evsel__is_cache_op_valid (u8 type, u8 op)
 
int __perf_evsel__hw_cache_type_op_res_name (u8 type, u8 op, u8 result, char *bf, size_t size)
 
const char * perf_evsel__name (struct perf_evsel *evsel)
 
const char * perf_evsel__group_name (struct perf_evsel *evsel)
 
int perf_evsel__group_desc (struct perf_evsel *evsel, char *buf, size_t size)
 
int perf_evsel__alloc_id (struct perf_evsel *evsel, int ncpus, int nthreads)
 
void perf_evsel__close_fd (struct perf_evsel *evsel)
 
void __perf_evsel__set_sample_bit (struct perf_evsel *evsel, enum perf_event_sample_format bit)
 
void __perf_evsel__reset_sample_bit (struct perf_evsel *evsel, enum perf_event_sample_format bit)
 
void perf_evsel__set_sample_id (struct perf_evsel *evsel, bool use_sample_identifier)
 
int perf_evsel__set_filter (struct perf_evsel *evsel, const char *filter)
 
int perf_evsel__append_tp_filter (struct perf_evsel *evsel, const char *filter)
 
int perf_evsel__append_addr_filter (struct perf_evsel *evsel, const char *filter)
 
int perf_evsel__apply_filter (struct perf_evsel *evsel, const char *filter)
 
int perf_evsel__enable (struct perf_evsel *evsel)
 
int perf_evsel__disable (struct perf_evsel *evsel)
 
int perf_evsel__open_per_cpu (struct perf_evsel *evsel, struct cpu_map *cpus)
 
int perf_evsel__open_per_thread (struct perf_evsel *evsel, struct thread_map *threads)
 
int perf_evsel__open (struct perf_evsel *evsel, struct cpu_map *cpus, struct thread_map *threads)
 
void perf_evsel__close (struct perf_evsel *evsel)
 
void * perf_evsel__rawptr (struct perf_evsel *evsel, struct perf_sample *sample, const char *name)
 
u64 perf_evsel__intval (struct perf_evsel *evsel, struct perf_sample *sample, const char *name)
 
static char * perf_evsel__strval (struct perf_evsel *evsel, struct perf_sample *sample, const char *name)
 
u64 format_field__intval (struct format_field *field, struct perf_sample *sample, bool needs_swap)
 
struct format_field * perf_evsel__field (struct perf_evsel *evsel, const char *name)
 
static bool perf_evsel__match2 (struct perf_evsel *e1, struct perf_evsel *e2)
 
int perf_evsel__read (struct perf_evsel *evsel, int cpu, int thread, struct perf_counts_values *count)
 
int perf_evsel__read_counter (struct perf_evsel *evsel, int cpu, int thread)
 
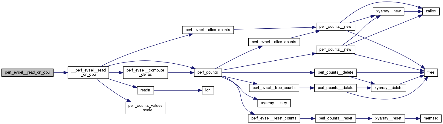
int __perf_evsel__read_on_cpu (struct perf_evsel *evsel, int cpu, int thread, bool scale)
 
static int perf_evsel__read_on_cpu (struct perf_evsel *evsel, int cpu, int thread)
 
static int perf_evsel__read_on_cpu_scaled (struct perf_evsel *evsel, int cpu, int thread)
 
int perf_evsel__parse_sample (struct perf_evsel *evsel, union perf_event *event, struct perf_sample *sample)
 
int perf_evsel__parse_sample_timestamp (struct perf_evsel *evsel, union perf_event *event, u64 *timestamp)
 
static struct perf_evselperf_evsel__next (struct perf_evsel *evsel)
 
static struct perf_evselperf_evsel__prev (struct perf_evsel *evsel)
 
static bool perf_evsel__is_group_leader (const struct perf_evsel *evsel)
 
static bool perf_evsel__is_group_event (struct perf_evsel *evsel)
 
bool perf_evsel__is_function_event (struct perf_evsel *evsel)
 
static bool perf_evsel__is_bpf_output (struct perf_evsel *evsel)
 
int perf_evsel__fprintf (struct perf_evsel *evsel, struct perf_attr_details *details, FILE *fp)
 
int sample__fprintf_callchain (struct perf_sample *sample, int left_alignment, unsigned int print_opts, struct callchain_cursor *cursor, FILE *fp)
 
int sample__fprintf_sym (struct perf_sample *sample, struct addr_location *al, int left_alignment, unsigned int print_opts, struct callchain_cursor *cursor, FILE *fp)
 
bool perf_evsel__fallback (struct perf_evsel *evsel, int err, char *msg, size_t msgsize)
 
int perf_evsel__open_strerror (struct perf_evsel *evsel, struct target *target, int err, char *msg, size_t size)
 
static int perf_evsel__group_idx (struct perf_evsel *evsel)
 
static bool perf_evsel__has_branch_callstack (const struct perf_evsel *evsel)
 
static bool evsel__has_callchain (const struct perf_evsel *evsel)
 
int perf_event_attr__fprintf (FILE *fp, struct perf_event_attr *attr, attr__fprintf_f attr__fprintf, void *priv)
 
struct perf_envperf_evsel__env (struct perf_evsel *evsel)
 

Macro Definition Documentation

◆ EVSEL__PRINT_CALLCHAIN_ARROW

#define EVSEL__PRINT_CALLCHAIN_ARROW   (1<<7)

Definition at line 429 of file evsel.h.

◆ EVSEL__PRINT_DSO

#define EVSEL__PRINT_DSO   (1<<2)

Definition at line 424 of file evsel.h.

◆ EVSEL__PRINT_IP

#define EVSEL__PRINT_IP   (1<<0)

Definition at line 422 of file evsel.h.

◆ EVSEL__PRINT_ONELINE

#define EVSEL__PRINT_ONELINE   (1<<4)

Definition at line 426 of file evsel.h.

◆ EVSEL__PRINT_SKIP_IGNORED

#define EVSEL__PRINT_SKIP_IGNORED   (1<<8)

Definition at line 430 of file evsel.h.

◆ EVSEL__PRINT_SRCLINE

#define EVSEL__PRINT_SRCLINE   (1<<5)

Definition at line 427 of file evsel.h.

◆ EVSEL__PRINT_SYM

#define EVSEL__PRINT_SYM   (1<<1)

Definition at line 423 of file evsel.h.

◆ EVSEL__PRINT_SYMOFFSET

#define EVSEL__PRINT_SYMOFFSET   (1<<3)

Definition at line 425 of file evsel.h.

◆ EVSEL__PRINT_UNKNOWN_AS_ADDR

#define EVSEL__PRINT_UNKNOWN_AS_ADDR   (1<<6)

Definition at line 428 of file evsel.h.

◆ for_each_group_member

#define for_each_group_member (   _evsel,
  _leader 
)
Value:
for ((_evsel) = list_entry((_leader)->node.next, struct perf_evsel, node); \
(_evsel) && (_evsel)->leader == (_leader); \
(_evsel) = list_entry((_evsel)->node.next, struct perf_evsel, node))
Definition: mem2node.c:7

Definition at line 452 of file evsel.h.

◆ perf_evsel__cmp

#define perf_evsel__cmp (   a,
 
)
Value:
((a) && \
(b) && \
(a)->attr.type == (b)->attr.type && \
(a)->attr.config == (b)->attr.config)
Definition: attr.py:1

Definition at line 316 of file evsel.h.

◆ perf_evsel__match

#define perf_evsel__match (   evsel,
  t,
 
)
Value:
(evsel->attr.type == PERF_TYPE_##t && \
evsel->attr.config == PERF_COUNT_##c)

Definition at line 305 of file evsel.h.

◆ PERF_EVSEL__MAX_ALIASES

#define PERF_EVSEL__MAX_ALIASES   8

Definition at line 235 of file evsel.h.

◆ perf_evsel__reset_sample_bit

#define perf_evsel__reset_sample_bit (   evsel,
  bit 
)    __perf_evsel__reset_sample_bit(evsel, PERF_SAMPLE_##bit)

Definition at line 263 of file evsel.h.

◆ perf_evsel__set_sample_bit

#define perf_evsel__set_sample_bit (   evsel,
  bit 
)    __perf_evsel__set_sample_bit(evsel, PERF_SAMPLE_##bit)

Definition at line 260 of file evsel.h.

Typedef Documentation

◆ attr__fprintf_f

typedef int(* attr__fprintf_f) (FILE *, const char *, const char *, void *)

Definition at line 467 of file evsel.h.

Enumeration Type Documentation

◆ term_type

enum term_type
Enumerator
PERF_EVSEL__CONFIG_TERM_PERIOD 
PERF_EVSEL__CONFIG_TERM_FREQ 
PERF_EVSEL__CONFIG_TERM_TIME 
PERF_EVSEL__CONFIG_TERM_CALLGRAPH 
PERF_EVSEL__CONFIG_TERM_STACK_USER 
PERF_EVSEL__CONFIG_TERM_INHERIT 
PERF_EVSEL__CONFIG_TERM_MAX_STACK 
PERF_EVSEL__CONFIG_TERM_OVERWRITE 
PERF_EVSEL__CONFIG_TERM_DRV_CFG 
PERF_EVSEL__CONFIG_TERM_BRANCH 

Definition at line 41 of file evsel.h.

Function Documentation

◆ __perf_evsel__hw_cache_type_op_res_name()

int __perf_evsel__hw_cache_type_op_res_name ( u8  type,
u8  op,
u8  result,
char *  bf,
size_t  size 
)

Definition at line 525 of file evsel.c.

◆ __perf_evsel__read_on_cpu()

int __perf_evsel__read_on_cpu ( struct perf_evsel evsel,
int  cpu,
int  thread,
bool  scale 
)

Definition at line 1450 of file evsel.c.

Here is the call graph for this function:

◆ __perf_evsel__reset_sample_bit()

void __perf_evsel__reset_sample_bit ( struct perf_evsel evsel,
enum perf_event_sample_format  bit 
)

Definition at line 186 of file evsel.c.

Here is the call graph for this function:

◆ __perf_evsel__sample_size()

int __perf_evsel__sample_size ( u64  sample_type)

Definition at line 94 of file evsel.c.

◆ __perf_evsel__set_sample_bit()

void __perf_evsel__set_sample_bit ( struct perf_evsel evsel,
enum perf_event_sample_format  bit 
)

Definition at line 176 of file evsel.c.

Here is the call graph for this function:

◆ event_format__new()

struct event_format* event_format__new ( const char *  sys,
const char *  name 
)

◆ evsel__has_callchain()

static bool evsel__has_callchain ( const struct perf_evsel evsel)
inlinestatic

Definition at line 462 of file evsel.h.

◆ format_field__intval()

u64 format_field__intval ( struct format_field *  field,
struct perf_sample sample,
bool  needs_swap 
)

Definition at line 2683 of file evsel.c.

Here is the call graph for this function:

◆ perf_counts_values__scale()

void perf_counts_values__scale ( struct perf_counts_values count,
bool  scale,
s8 *  pscaled 
)

Definition at line 1288 of file evsel.c.

◆ perf_event_attr__fprintf()

int perf_event_attr__fprintf ( FILE *  fp,
struct perf_event_attr *  attr,
attr__fprintf_f  attr__fprintf,
void *  priv 
)

Definition at line 1571 of file evsel.c.

◆ perf_evsel__alloc_id()

int perf_evsel__alloc_id ( struct perf_evsel evsel,
int  ncpus,
int  nthreads 
)

Definition at line 1189 of file evsel.c.

Here is the call graph for this function:

◆ perf_evsel__append_addr_filter()

int perf_evsel__append_addr_filter ( struct perf_evsel evsel,
const char *  filter 
)

Definition at line 1170 of file evsel.c.

Here is the call graph for this function:

◆ perf_evsel__append_tp_filter()

int perf_evsel__append_tp_filter ( struct perf_evsel evsel,
const char *  filter 
)

Definition at line 1165 of file evsel.c.

Here is the call graph for this function:

◆ perf_evsel__apply_filter()

int perf_evsel__apply_filter ( struct perf_evsel evsel,
const char *  filter 
)

Definition at line 1128 of file evsel.c.

Here is the call graph for this function:

◆ perf_evsel__calc_id_pos()

void perf_evsel__calc_id_pos ( struct perf_evsel evsel)

Definition at line 170 of file evsel.c.

Here is the call graph for this function:

◆ perf_evsel__close()

void perf_evsel__close ( struct perf_evsel evsel)

Definition at line 1948 of file evsel.c.

Here is the call graph for this function:

◆ perf_evsel__close_fd()

void perf_evsel__close_fd ( struct perf_evsel evsel)

Definition at line 1234 of file evsel.c.

Here is the call graph for this function:

◆ perf_evsel__compute_deltas()

void perf_evsel__compute_deltas ( struct perf_evsel evsel,
int  cpu,
int  thread,
struct perf_counts_values count 
)

Definition at line 1267 of file evsel.c.

Here is the call graph for this function:

◆ perf_evsel__config()

void perf_evsel__config ( struct perf_evsel evsel,
struct record_opts opts,
struct callchain_param callchain 
)

Definition at line 879 of file evsel.c.

Here is the call graph for this function:

◆ perf_evsel__config_callchain()

void perf_evsel__config_callchain ( struct perf_evsel evsel,
struct record_opts opts,
struct callchain_param callchain 
)

Definition at line 705 of file evsel.c.

Here is the call graph for this function:

◆ perf_evsel__cpus()

static struct cpu_map* perf_evsel__cpus ( struct perf_evsel evsel)
static

Definition at line 175 of file evsel.h.

◆ perf_evsel__delete()

void perf_evsel__delete ( struct perf_evsel evsel)

Definition at line 1261 of file evsel.c.

Here is the call graph for this function:

◆ perf_evsel__disable()

int perf_evsel__disable ( struct perf_evsel evsel)

Definition at line 1182 of file evsel.c.

Here is the call graph for this function:

◆ perf_evsel__enable()

int perf_evsel__enable ( struct perf_evsel evsel)

Definition at line 1175 of file evsel.c.

Here is the call graph for this function:

◆ perf_evsel__env()

struct perf_env* perf_evsel__env ( struct perf_evsel evsel)

Definition at line 2911 of file evsel.c.

◆ perf_evsel__exit()

void perf_evsel__exit ( struct perf_evsel evsel)

Definition at line 1245 of file evsel.c.

Here is the call graph for this function:

◆ perf_evsel__fallback()

bool perf_evsel__fallback ( struct perf_evsel evsel,
int  err,
char *  msg,
size_t  msgsize 
)

Definition at line 2733 of file evsel.c.

Here is the call graph for this function:

◆ perf_evsel__field()

struct format_field* perf_evsel__field ( struct perf_evsel evsel,
const char *  name 
)

Definition at line 2659 of file evsel.c.

◆ perf_evsel__fprintf()

int perf_evsel__fprintf ( struct perf_evsel evsel,
struct perf_attr_details details,
FILE *  fp 
)

Definition at line 36 of file evsel_fprintf.c.

Here is the call graph for this function:

◆ perf_evsel__group_desc()

int perf_evsel__group_desc ( struct perf_evsel evsel,
char *  buf,
size_t  size 
)

Definition at line 635 of file evsel.c.

Here is the call graph for this function:

◆ perf_evsel__group_idx()

static int perf_evsel__group_idx ( struct perf_evsel evsel)
inlinestatic

Definition at line 447 of file evsel.h.

◆ perf_evsel__group_name()

const char* perf_evsel__group_name ( struct perf_evsel evsel)

Definition at line 620 of file evsel.c.

◆ perf_evsel__has_branch_callstack()

static bool perf_evsel__has_branch_callstack ( const struct perf_evsel evsel)
inlinestatic

Definition at line 457 of file evsel.h.

◆ perf_evsel__init()

void perf_evsel__init ( struct perf_evsel evsel,
struct perf_event_attr *  attr,
int  idx 
)

Definition at line 226 of file evsel.c.

Here is the call graph for this function:

◆ perf_evsel__intval()

u64 perf_evsel__intval ( struct perf_evsel evsel,
struct perf_sample sample,
const char *  name 
)

Definition at line 2722 of file evsel.c.

Here is the call graph for this function:

◆ perf_evsel__is_bpf_output()

static bool perf_evsel__is_bpf_output ( struct perf_evsel evsel)
inlinestatic

Definition at line 403 of file evsel.h.

◆ perf_evsel__is_cache_op_valid()

bool perf_evsel__is_cache_op_valid ( u8  type,
u8  op 
)

Definition at line 517 of file evsel.c.

◆ perf_evsel__is_function_event()

bool perf_evsel__is_function_event ( struct perf_evsel evsel)

perf_evsel__is_function_event - Return whether given evsel is a function trace event

- evsel selector to be tested

Return true if event is function trace event

Definition at line 216 of file evsel.c.

◆ perf_evsel__is_group_event()

static bool perf_evsel__is_group_event ( struct perf_evsel evsel)
inlinestatic

perf_evsel__is_group_event - Return whether given evsel is a group event

- evsel selector to be tested

Return true iff event group view is enabled and is a actual group leader which has other members in the group

Definition at line 393 of file evsel.h.

Here is the call graph for this function:

◆ perf_evsel__is_group_leader()

static bool perf_evsel__is_group_leader ( const struct perf_evsel evsel)
inlinestatic

perf_evsel__is_group_leader - Return whether given evsel is a leader event

- evsel selector to be tested

Return true if is a group leader or a stand-alone event

Definition at line 380 of file evsel.h.

◆ perf_evsel__match2()

static bool perf_evsel__match2 ( struct perf_evsel e1,
struct perf_evsel e2 
)
inlinestatic

Definition at line 309 of file evsel.h.

◆ perf_evsel__name()

const char* perf_evsel__name ( struct perf_evsel evsel)

Definition at line 577 of file evsel.c.

Here is the call graph for this function:

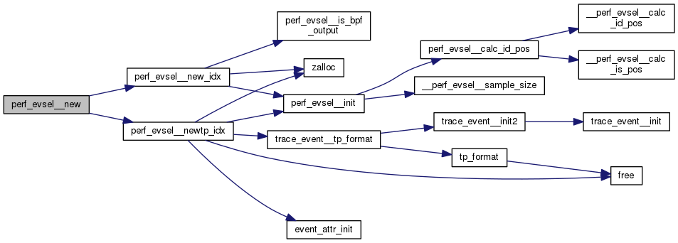
◆ perf_evsel__new()

static struct perf_evsel* perf_evsel__new ( struct perf_event_attr *  attr)
static

Definition at line 197 of file evsel.h.

Here is the call graph for this function:

◆ perf_evsel__new_cycles()

struct perf_evsel* perf_evsel__new_cycles ( bool  precise)

Definition at line 271 of file evsel.c.

Here is the call graph for this function:

◆ perf_evsel__new_idx()

struct perf_evsel* perf_evsel__new_idx ( struct perf_event_attr *  attr,
int  idx 
)

Definition at line 250 of file evsel.c.

Here is the call graph for this function:

◆ perf_evsel__newtp()

static struct perf_evsel* perf_evsel__newtp ( const char *  sys,
const char *  name 
)
static

Definition at line 207 of file evsel.h.

Here is the call graph for this function:

◆ perf_evsel__newtp_idx()

struct perf_evsel* perf_evsel__newtp_idx ( const char *  sys,
const char *  name,
int  idx 
)

Definition at line 320 of file evsel.c.

Here is the call graph for this function:

◆ perf_evsel__next()

static struct perf_evsel* perf_evsel__next ( struct perf_evsel evsel)
static

Definition at line 363 of file evsel.h.

◆ perf_evsel__nr_cpus()

static int perf_evsel__nr_cpus ( struct perf_evsel evsel)
inlinestatic

Definition at line 180 of file evsel.h.

Here is the call graph for this function:

◆ perf_evsel__object_config()

int perf_evsel__object_config ( size_t  object_size,
int(*)(struct perf_evsel *evsel)  init,
void(*)(struct perf_evsel *evsel)  fini 
)

Definition at line 69 of file evsel.c.

◆ perf_evsel__open()

int perf_evsel__open ( struct perf_evsel evsel,
struct cpu_map cpus,
struct thread_map threads 
)

Definition at line 1704 of file evsel.c.

Here is the call graph for this function:

◆ perf_evsel__open_per_cpu()

int perf_evsel__open_per_cpu ( struct perf_evsel evsel,
struct cpu_map cpus 
)

Definition at line 1957 of file evsel.c.

Here is the call graph for this function:

◆ perf_evsel__open_per_thread()

int perf_evsel__open_per_thread ( struct perf_evsel evsel,
struct thread_map threads 
)

Definition at line 1963 of file evsel.c.

Here is the call graph for this function:

◆ perf_evsel__open_strerror()

int perf_evsel__open_strerror ( struct perf_evsel evsel,
struct target target,
int  err,
char *  msg,
size_t  size 
)

Definition at line 2820 of file evsel.c.

Here is the call graph for this function:

◆ perf_evsel__parse_sample()

int perf_evsel__parse_sample ( struct perf_evsel evsel,
union perf_event event,
struct perf_sample sample 
)

Definition at line 2059 of file evsel.c.

Here is the call graph for this function:

◆ perf_evsel__parse_sample_timestamp()

int perf_evsel__parse_sample_timestamp ( struct perf_evsel evsel,
union perf_event event,
u64 *  timestamp 
)

Definition at line 2338 of file evsel.c.

Here is the call graph for this function:

◆ perf_evsel__prev()

static struct perf_evsel* perf_evsel__prev ( struct perf_evsel evsel)
static

Definition at line 368 of file evsel.h.

◆ perf_evsel__rawptr()

void* perf_evsel__rawptr ( struct perf_evsel evsel,
struct perf_sample sample,
const char *  name 
)

Definition at line 2664 of file evsel.c.

Here is the call graph for this function:

◆ perf_evsel__read()

int perf_evsel__read ( struct perf_evsel evsel,
int  cpu,
int  thread,
struct perf_counts_values count 
)

Definition at line 1333 of file evsel.c.

Here is the call graph for this function:

◆ perf_evsel__read_counter()

int perf_evsel__read_counter ( struct perf_evsel evsel,
int  cpu,
int  thread 
)

Definition at line 1440 of file evsel.c.

Here is the call graph for this function:

◆ perf_evsel__read_on_cpu()

static int perf_evsel__read_on_cpu ( struct perf_evsel evsel,
int  cpu,
int  thread 
)
inlinestatic

perf_evsel__read_on_cpu - Read out the results on a CPU and thread

- event selector to read value - CPU of interest - thread of interest

Definition at line 337 of file evsel.h.

Here is the call graph for this function:

◆ perf_evsel__read_on_cpu_scaled()

static int perf_evsel__read_on_cpu_scaled ( struct perf_evsel evsel,
int  cpu,
int  thread 
)
inlinestatic

perf_evsel__read_on_cpu_scaled - Read out the results on a CPU and thread, scaled

- event selector to read value - CPU of interest - thread of interest

Definition at line 350 of file evsel.h.

Here is the call graph for this function:

◆ perf_evsel__set_filter()

int perf_evsel__set_filter ( struct perf_evsel evsel,
const char *  filter 
)

Definition at line 1135 of file evsel.c.

Here is the call graph for this function:

◆ perf_evsel__set_sample_id()

void perf_evsel__set_sample_id ( struct perf_evsel evsel,
bool  use_sample_identifier 
)

Definition at line 196 of file evsel.c.

◆ perf_evsel__strval()

static char* perf_evsel__strval ( struct perf_evsel evsel,
struct perf_sample sample,
const char *  name 
)
inlinestatic

Definition at line 292 of file evsel.h.

Here is the call graph for this function:

◆ sample__fprintf_callchain()

int sample__fprintf_callchain ( struct perf_sample sample,
int  left_alignment,
unsigned int  print_opts,
struct callchain_cursor cursor,
FILE *  fp 
)

Definition at line 102 of file evsel_fprintf.c.

Here is the call graph for this function:

◆ sample__fprintf_sym()

int sample__fprintf_sym ( struct perf_sample sample,
struct addr_location al,
int  left_alignment,
unsigned int  print_opts,
struct callchain_cursor cursor,
FILE *  fp 
)

Definition at line 192 of file evsel_fprintf.c.

Here is the call graph for this function:

Variable Documentation

◆ perf_evsel__hw_cache

const char* perf_evsel__hw_cache[PERF_COUNT_HW_CACHE_MAX][PERF_EVSEL__MAX_ALIASES]

Definition at line 473 of file evsel.c.

◆ perf_evsel__hw_cache_op

const char* perf_evsel__hw_cache_op[PERF_COUNT_HW_CACHE_OP_MAX][PERF_EVSEL__MAX_ALIASES]

Definition at line 484 of file evsel.c.

◆ perf_evsel__hw_cache_result

const char* perf_evsel__hw_cache_result[PERF_COUNT_HW_CACHE_RESULT_MAX][PERF_EVSEL__MAX_ALIASES]

Definition at line 491 of file evsel.c.

◆ perf_evsel__hw_names

const char* perf_evsel__hw_names[PERF_COUNT_HW_MAX]

Definition at line 358 of file evsel.c.

◆ perf_evsel__sw_names

const char* perf_evsel__sw_names[PERF_COUNT_SW_MAX]

Definition at line 421 of file evsel.c.

◆ perf_missing_features

Definition at line 44 of file evsel.c.