|
Linux Perf
|
#include "../util.h"#include "../string2.h"#include "../config.h"#include "../../perf.h"#include "libslang.h"#include "ui.h"#include "util.h"#include <linux/compiler.h>#include <linux/list.h>#include <linux/rbtree.h>#include <linux/string.h>#include <stdlib.h>#include <sys/ttydefaults.h>#include "browser.h"#include "helpline.h"#include "keysyms.h"#include "../color.h"#include "sane_ctype.h"
Go to the source code of this file.
Classes | |
| struct | ui_browser_colorset |
Functions | |
| static int | ui_browser__percent_color (struct ui_browser *browser, double percent, bool current) |
| int | ui_browser__set_color (struct ui_browser *browser, int color) |
| void | ui_browser__set_percent_color (struct ui_browser *browser, double percent, bool current) |
| void | ui_browser__gotorc_title (struct ui_browser *browser, int y, int x) |
| void | ui_browser__gotorc (struct ui_browser *browser, int y, int x) |
| void | ui_browser__write_nstring (struct ui_browser *browser __maybe_unused, const char *msg, unsigned int width) |
| void | ui_browser__vprintf (struct ui_browser *browser __maybe_unused, const char *fmt, va_list args) |
| void | ui_browser__printf (struct ui_browser *browser __maybe_unused, const char *fmt,...) |
| static struct list_head * | ui_browser__list_head_filter_entries (struct ui_browser *browser, struct list_head *pos) |
| static struct list_head * | ui_browser__list_head_filter_prev_entries (struct ui_browser *browser, struct list_head *pos) |
| void | ui_browser__list_head_seek (struct ui_browser *browser, off_t offset, int whence) |
| void | ui_browser__rb_tree_seek (struct ui_browser *browser, off_t offset, int whence) |
| unsigned int | ui_browser__rb_tree_refresh (struct ui_browser *browser) |
| bool | ui_browser__is_current_entry (struct ui_browser *browser, unsigned row) |
| void | ui_browser__refresh_dimensions (struct ui_browser *browser) |
| void | ui_browser__handle_resize (struct ui_browser *browser) |
| int | ui_browser__warning (struct ui_browser *browser, int timeout, const char *format,...) |
| int | ui_browser__help_window (struct ui_browser *browser, const char *text) |
| bool | ui_browser__dialog_yesno (struct ui_browser *browser, const char *text) |
| void | ui_browser__reset_index (struct ui_browser *browser) |
| void | __ui_browser__show_title (struct ui_browser *browser, const char *title) |
| void | ui_browser__show_title (struct ui_browser *browser, const char *title) |
| int | ui_browser__show (struct ui_browser *browser, const char *title, const char *helpline,...) |
| void | ui_browser__hide (struct ui_browser *browser) |
| static void | ui_browser__scrollbar_set (struct ui_browser *browser) |
| static int | __ui_browser__refresh (struct ui_browser *browser) |
| int | ui_browser__refresh (struct ui_browser *browser) |
| void | ui_browser__update_nr_entries (struct ui_browser *browser, u32 nr_entries) |
| int | ui_browser__run (struct ui_browser *browser, int delay_secs) |
| unsigned int | ui_browser__list_head_refresh (struct ui_browser *browser) |
| static int | ui_browser__color_config (const char *var, const char *value, void *data __maybe_unused) |
| void | ui_browser__argv_seek (struct ui_browser *browser, off_t offset, int whence) |
| unsigned int | ui_browser__argv_refresh (struct ui_browser *browser) |
| void | __ui_browser__vline (struct ui_browser *browser, unsigned int column, u16 start, u16 end) |
| void | ui_browser__write_graph (struct ui_browser *browser __maybe_unused, int graph) |
| static void | __ui_browser__line_arrow_up (struct ui_browser *browser, unsigned int column, u64 start, u64 end) |
| static void | __ui_browser__line_arrow_down (struct ui_browser *browser, unsigned int column, u64 start, u64 end) |
| void | __ui_browser__line_arrow (struct ui_browser *browser, unsigned int column, u64 start, u64 end) |
| void | ui_browser__mark_fused (struct ui_browser *browser, unsigned int column, unsigned int row, bool arrow_down) |
| void | ui_browser__init (void) |
Variables | |
| static struct ui_browser_colorset | ui_browser__colorsets [] |
| void __ui_browser__line_arrow | ( | struct ui_browser * | browser, |
| unsigned int | column, | ||
| u64 | start, | ||
| u64 | end | ||
| ) |
|
static |
|
static |
|
static |
| void __ui_browser__show_title | ( | struct ui_browser * | browser, |
| const char * | title | ||
| ) |
| void __ui_browser__vline | ( | struct ui_browser * | browser, |
| unsigned int | column, | ||
| u16 | start, | ||
| u16 | end | ||
| ) |
| unsigned int ui_browser__argv_refresh | ( | struct ui_browser * | browser | ) |
| void ui_browser__argv_seek | ( | struct ui_browser * | browser, |
| off_t | offset, | ||
| int | whence | ||
| ) |
|
static |
| bool ui_browser__dialog_yesno | ( | struct ui_browser * | browser, |
| const char * | text | ||
| ) |
| void ui_browser__gotorc | ( | struct ui_browser * | browser, |
| int | y, | ||
| int | x | ||
| ) |
| void ui_browser__gotorc_title | ( | struct ui_browser * | browser, |
| int | y, | ||
| int | x | ||
| ) |
| void ui_browser__handle_resize | ( | struct ui_browser * | browser | ) |
| int ui_browser__help_window | ( | struct ui_browser * | browser, |
| const char * | text | ||
| ) |
| void ui_browser__hide | ( | struct ui_browser * | browser | ) |
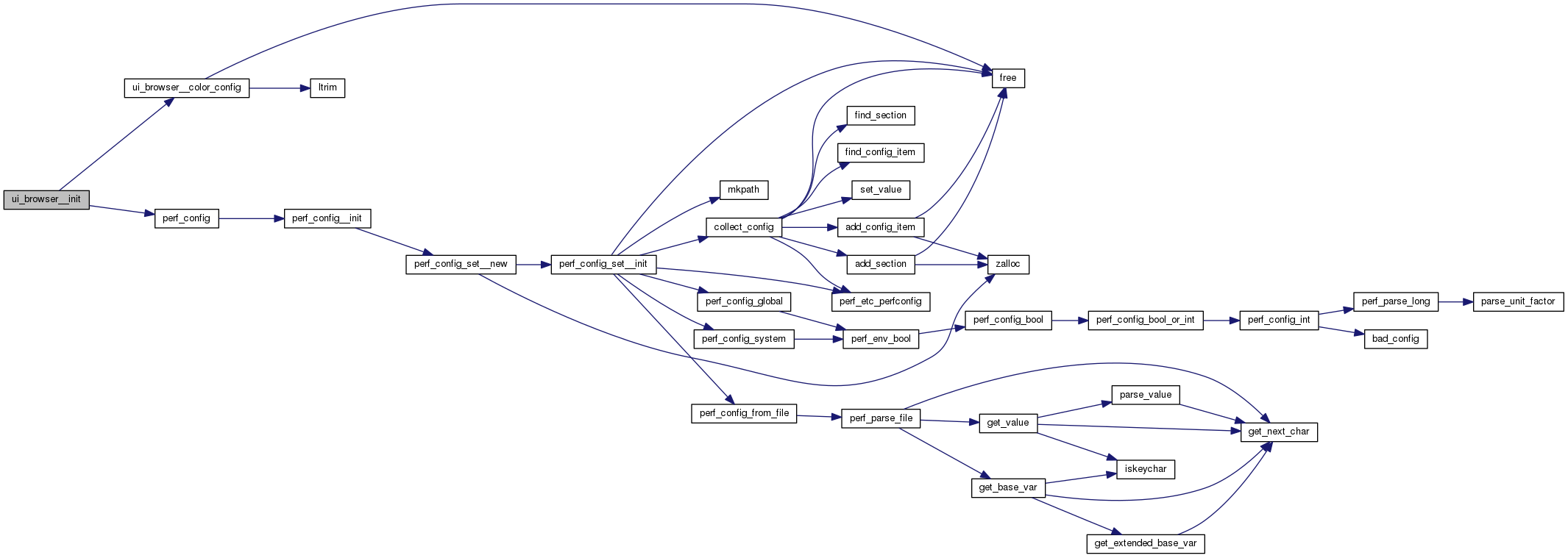
| void ui_browser__init | ( | void | ) |
| bool ui_browser__is_current_entry | ( | struct ui_browser * | browser, |
| unsigned | row | ||
| ) |
|
static |
|
static |
| unsigned int ui_browser__list_head_refresh | ( | struct ui_browser * | browser | ) |
| void ui_browser__list_head_seek | ( | struct ui_browser * | browser, |
| off_t | offset, | ||
| int | whence | ||
| ) |
| void ui_browser__mark_fused | ( | struct ui_browser * | browser, |
| unsigned int | column, | ||
| unsigned int | row, | ||
| bool | arrow_down | ||
| ) |
|
static |
| void ui_browser__printf | ( | struct ui_browser *browser | __maybe_unused, |
| const char * | fmt, | ||
| ... | |||
| ) |
| unsigned int ui_browser__rb_tree_refresh | ( | struct ui_browser * | browser | ) |
| void ui_browser__rb_tree_seek | ( | struct ui_browser * | browser, |
| off_t | offset, | ||
| int | whence | ||
| ) |
| int ui_browser__refresh | ( | struct ui_browser * | browser | ) |
| void ui_browser__refresh_dimensions | ( | struct ui_browser * | browser | ) |
| void ui_browser__reset_index | ( | struct ui_browser * | browser | ) |
| int ui_browser__run | ( | struct ui_browser * | browser, |
| int | delay_secs | ||
| ) |
|
static |
| int ui_browser__set_color | ( | struct ui_browser * | browser, |
| int | color | ||
| ) |
| void ui_browser__set_percent_color | ( | struct ui_browser * | browser, |
| double | percent, | ||
| bool | current | ||
| ) |
| int ui_browser__show | ( | struct ui_browser * | browser, |
| const char * | title, | ||
| const char * | helpline, | ||
| ... | |||
| ) |
| void ui_browser__show_title | ( | struct ui_browser * | browser, |
| const char * | title | ||
| ) |
| void ui_browser__update_nr_entries | ( | struct ui_browser * | browser, |
| u32 | nr_entries | ||
| ) |
| void ui_browser__vprintf | ( | struct ui_browser *browser | __maybe_unused, |
| const char * | fmt, | ||
| va_list | args | ||
| ) |
| int ui_browser__warning | ( | struct ui_browser * | browser, |
| int | timeout, | ||
| const char * | format, | ||
| ... | |||
| ) |
| void ui_browser__write_graph | ( | struct ui_browser *browser | __maybe_unused, |
| int | graph | ||
| ) |
| void ui_browser__write_nstring | ( | struct ui_browser *browser | __maybe_unused, |
| const char * | msg, | ||
| unsigned int | width | ||
| ) |
|
static |