Linux Perf
gtk.h File Reference
#include <stdbool.h>
#include <gtk/gtk.h>
Include dependency graph for gtk.h:
This graph shows which files directly or indirectly include this file:

Go to the source code of this file.

Classes

struct  perf_gtk_context
 

Functions

int perf_gtk__init (void)
 
void perf_gtk__exit (bool wait_for_ok)
 
static bool perf_gtk__is_active_context (struct perf_gtk_context *ctx)
 
struct perf_gtk_contextperf_gtk__activate_context (GtkWidget *window)
 
int perf_gtk__deactivate_context (struct perf_gtk_context **ctx)
 
void perf_gtk__init_helpline (void)
 
void gtk_ui_progress__init (void)
 
void perf_gtk__init_hpp (void)
 
void perf_gtk__signal (int sig)
 
void perf_gtk__resize_window (GtkWidget *window)
 
const char * perf_gtk__get_percent_color (double percent)
 
GtkWidget * perf_gtk__setup_statusbar (void)
 
static GtkWidget * perf_gtk__setup_info_bar (void)
 
int perf_evlist__gtk_browse_hists (struct perf_evlist *evlist, const char *help, struct hist_browser_timer *hbt, float min_pcnt)
 
int hist_entry__gtk_annotate (struct hist_entry *he, struct perf_evsel *evsel, struct hist_browser_timer *hbt)
 
void perf_gtk__show_annotations (void)
 

Variables

struct perf_gtk_contextpgctx
 

Function Documentation

◆ gtk_ui_progress__init()

void gtk_ui_progress__init ( void  )

Definition at line 57 of file progress.c.

◆ hist_entry__gtk_annotate()

int hist_entry__gtk_annotate ( struct hist_entry he,
struct perf_evsel evsel,
struct hist_browser_timer hbt 
)

Definition at line 237 of file annotate.c.

Here is the call graph for this function:

◆ perf_evlist__gtk_browse_hists()

int perf_evlist__gtk_browse_hists ( struct perf_evlist evlist,
const char *  help,
struct hist_browser_timer hbt,
float  min_pcnt 
)

◆ perf_gtk__activate_context()

struct perf_gtk_context* perf_gtk__activate_context ( GtkWidget *  window)

Definition at line 12 of file util.c.

Here is the call graph for this function:

◆ perf_gtk__deactivate_context()

int perf_gtk__deactivate_context ( struct perf_gtk_context **  ctx)

Definition at line 23 of file util.c.

Here is the call graph for this function:

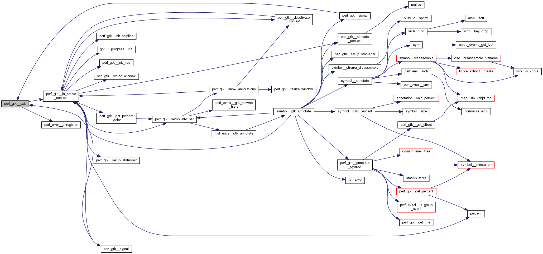
◆ perf_gtk__exit()

void perf_gtk__exit ( bool  wait_for_ok)

Definition at line 18 of file setup.c.

Here is the call graph for this function:

◆ perf_gtk__get_percent_color()

const char* perf_gtk__get_percent_color ( double  percent)

Definition at line 38 of file browser.c.

Here is the call graph for this function:

◆ perf_gtk__init()

int perf_gtk__init ( void  )

Definition at line 8 of file setup.c.

Here is the call graph for this function:

◆ perf_gtk__init_helpline()

void perf_gtk__init_helpline ( void  )

Definition at line 55 of file helpline.c.

◆ perf_gtk__init_hpp()

void perf_gtk__init_hpp ( void  )

Definition at line 79 of file hists.c.

◆ perf_gtk__is_active_context()

static bool perf_gtk__is_active_context ( struct perf_gtk_context ctx)
inlinestatic

Definition at line 29 of file gtk.h.

Here is the call graph for this function:

◆ perf_gtk__resize_window()

void perf_gtk__resize_window ( GtkWidget *  window)

Definition at line 18 of file browser.c.

◆ perf_gtk__setup_info_bar()

static GtkWidget* perf_gtk__setup_info_bar ( void  )
inlinestatic

Definition at line 49 of file gtk.h.

Here is the call graph for this function:

◆ perf_gtk__setup_statusbar()

GtkWidget* perf_gtk__setup_statusbar ( void  )

Definition at line 75 of file browser.c.

◆ perf_gtk__show_annotations()

void perf_gtk__show_annotations ( void  )

Definition at line 244 of file annotate.c.

Here is the call graph for this function:

◆ perf_gtk__signal()

void perf_gtk__signal ( int  sig)

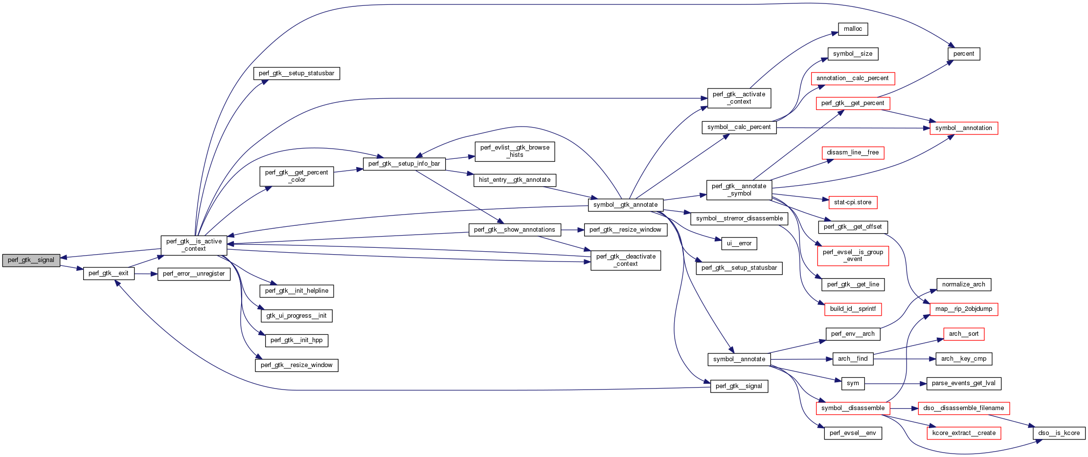
Definition at line 12 of file browser.c.

Here is the call graph for this function:

Variable Documentation

◆ pgctx

struct perf_gtk_context* pgctx

Definition at line 10 of file util.c.