|
Linux Perf
|
#include "../perf.h"#include <linux/list.h>#include <linux/rbtree.h>#include "event.h"#include "map.h"#include "symbol.h"#include "branch.h"

Go to the source code of this file.
Classes | |
| struct | callchain_node |
| struct | callchain_root |
| struct | callchain_param |
| struct | callchain_list |
| struct | callchain_cursor_node |
| struct | callchain_cursor |
Macros | |
| #define | HELP_PAD "\t\t\t\t" |
| #define | CALLCHAIN_HELP "setup and enables call-graph (stack chain/backtrace):\n\n" |
| #define | RECORD_MODE_HELP HELP_PAD "record_mode:\tcall graph recording mode (fp|dwarf|lbr)\n" |
| #define | RECORD_SIZE_HELP |
| #define | CALLCHAIN_RECORD_HELP CALLCHAIN_HELP RECORD_MODE_HELP RECORD_SIZE_HELP |
| #define | CALLCHAIN_REPORT_HELP |
Typedefs | |
| typedef void(* | sort_chain_func_t) (struct rb_root *, struct callchain_root *, u64, struct callchain_param *) |
Enumerations | |
| enum | perf_call_graph_mode { CALLCHAIN_NONE, CALLCHAIN_FP, CALLCHAIN_DWARF, CALLCHAIN_LBR, CALLCHAIN_MAX } |
| enum | chain_mode { CHAIN_NONE, CHAIN_FLAT, CHAIN_GRAPH_ABS, CHAIN_GRAPH_REL, CHAIN_FOLDED } |
| enum | chain_order { ORDER_CALLER, ORDER_CALLEE } |
| enum | chain_key { CCKEY_FUNCTION, CCKEY_ADDRESS, CCKEY_SRCLINE } |
| enum | chain_value { CCVAL_PERCENT, CCVAL_PERIOD, CCVAL_COUNT } |
Functions | |
| static void | callchain_init (struct callchain_root *root) |
| static u64 | callchain_cumul_hits (struct callchain_node *node) |
| static unsigned | callchain_cumul_counts (struct callchain_node *node) |
| int | callchain_register_param (struct callchain_param *param) |
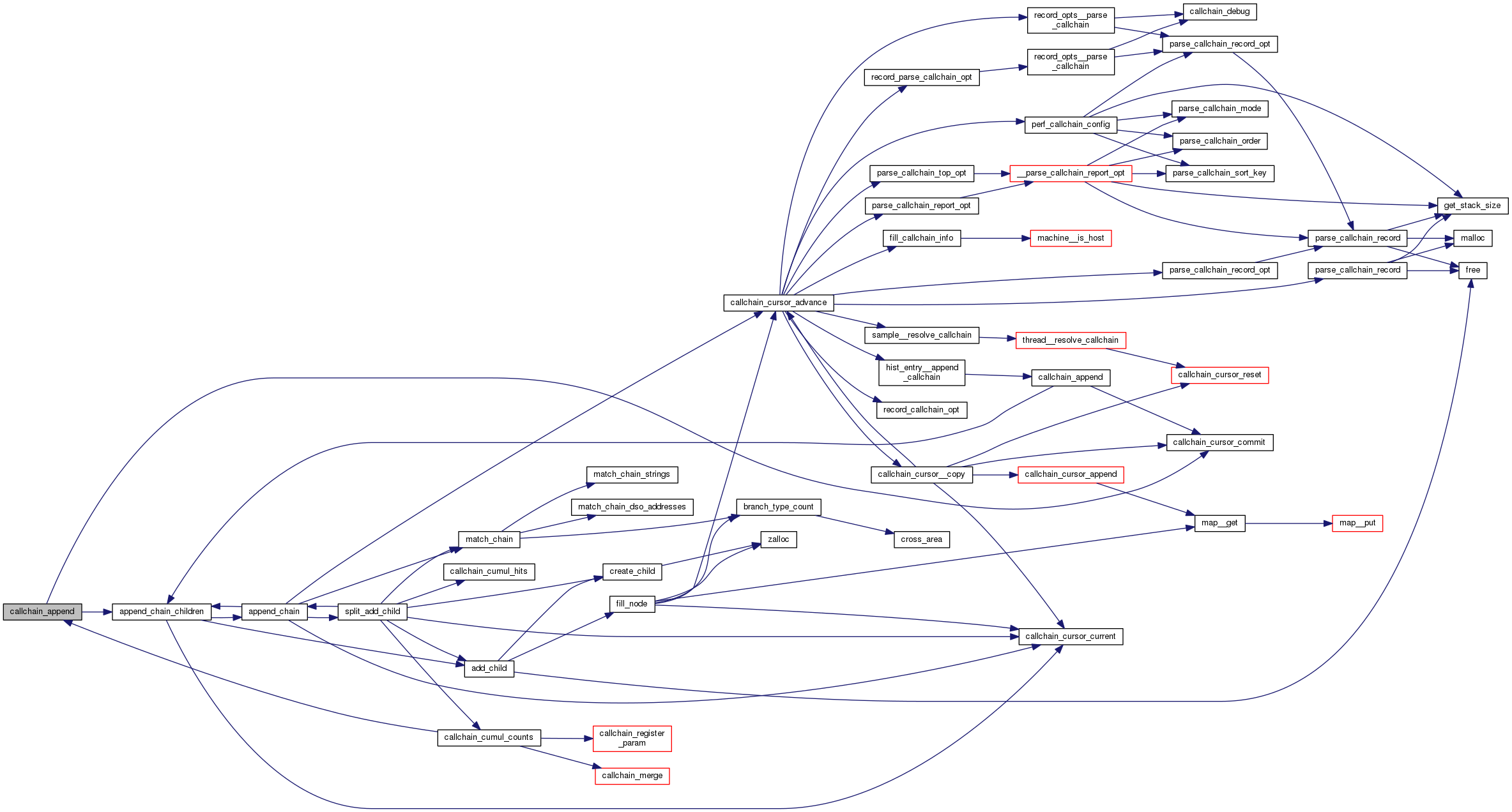
| int | callchain_append (struct callchain_root *root, struct callchain_cursor *cursor, u64 period) |
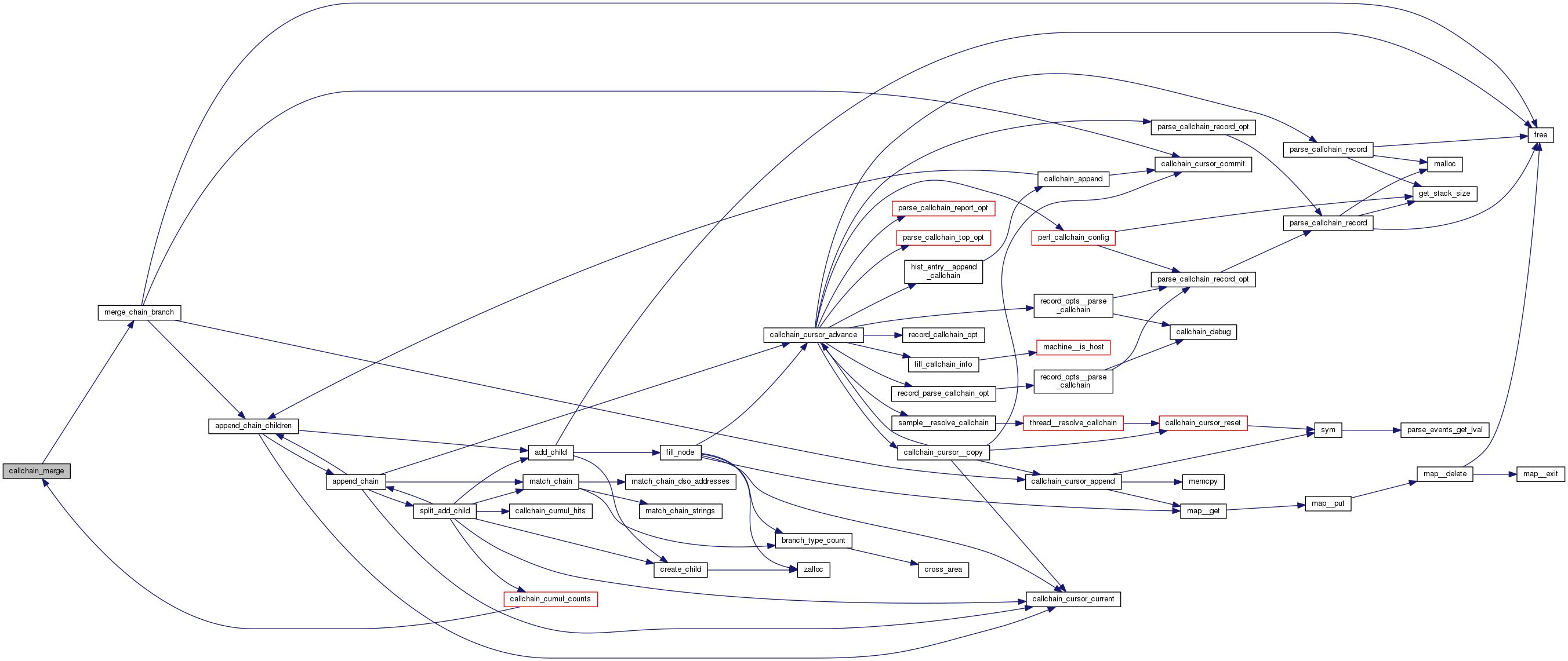
| int | callchain_merge (struct callchain_cursor *cursor, struct callchain_root *dst, struct callchain_root *src) |
| static void | callchain_cursor_reset (struct callchain_cursor *cursor) |
| int | callchain_cursor_append (struct callchain_cursor *cursor, u64 ip, struct map *map, struct symbol *sym, bool branch, struct branch_flags *flags, int nr_loop_iter, u64 iter_cycles, u64 branch_from, const char *srcline) |
| static void | callchain_cursor_commit (struct callchain_cursor *cursor) |
| static struct callchain_cursor_node * | callchain_cursor_current (struct callchain_cursor *cursor) |
| static void | callchain_cursor_advance (struct callchain_cursor *cursor) |
| int | callchain_cursor__copy (struct callchain_cursor *dst, struct callchain_cursor *src) |
| int | record_parse_callchain_opt (const struct option *opt, const char *arg, int unset) |
| int | record_callchain_opt (const struct option *opt, const char *arg, int unset) |
| int | record_opts__parse_callchain (struct record_opts *record, struct callchain_param *callchain, const char *arg, bool unset) |
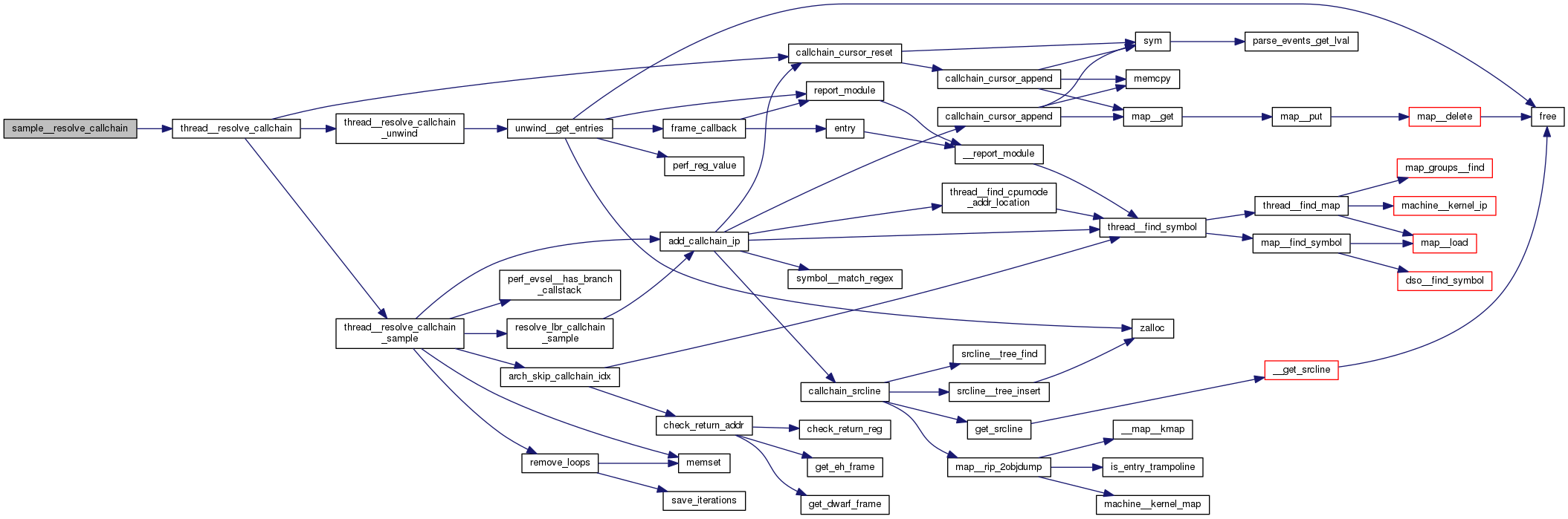
| int | sample__resolve_callchain (struct perf_sample *sample, struct callchain_cursor *cursor, struct symbol **parent, struct perf_evsel *evsel, struct addr_location *al, int max_stack) |
| int | hist_entry__append_callchain (struct hist_entry *he, struct perf_sample *sample) |
| int | fill_callchain_info (struct addr_location *al, struct callchain_cursor_node *node, bool hide_unresolved) |
| int | parse_callchain_record (const char *arg, struct callchain_param *param) |
| int | parse_callchain_record_opt (const char *arg, struct callchain_param *param) |
| int | parse_callchain_report_opt (const char *arg) |
| int | parse_callchain_top_opt (const char *arg) |
| int | perf_callchain_config (const char *var, const char *value) |
| static void | callchain_cursor_snapshot (struct callchain_cursor *dest, struct callchain_cursor *src) |
| static int | arch_skip_callchain_idx (struct thread *thread __maybe_unused, struct ip_callchain *chain __maybe_unused) |
| char * | callchain_list__sym_name (struct callchain_list *cl, char *bf, size_t bfsize, bool show_dso) |
| char * | callchain_node__scnprintf_value (struct callchain_node *node, char *bf, size_t bfsize, u64 total) |
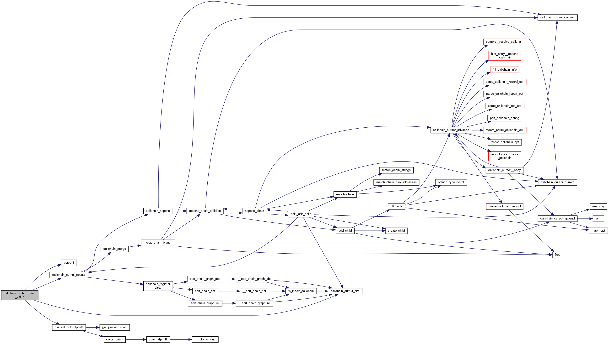
| int | callchain_node__fprintf_value (struct callchain_node *node, FILE *fp, u64 total) |
| int | callchain_list_counts__printf_value (struct callchain_list *clist, FILE *fp, char *bf, int bfsize) |
| void | free_callchain (struct callchain_root *root) |
| void | decay_callchain (struct callchain_root *root) |
| int | callchain_node__make_parent_list (struct callchain_node *node) |
| int | callchain_branch_counts (struct callchain_root *root, u64 *branch_count, u64 *predicted_count, u64 *abort_count, u64 *cycles_count) |
Variables | |
| bool | dwarf_callchain_users |
| struct callchain_param | callchain_param |
| struct callchain_param | callchain_param_default |
| __thread struct callchain_cursor | callchain_cursor |
| const char | record_callchain_help [] |
| #define CALLCHAIN_HELP "setup and enables call-graph (stack chain/backtrace):\n\n" |
Definition at line 15 of file callchain.h.
| #define CALLCHAIN_RECORD_HELP CALLCHAIN_HELP RECORD_MODE_HELP RECORD_SIZE_HELP |
Definition at line 23 of file callchain.h.
| #define CALLCHAIN_REPORT_HELP |
Definition at line 25 of file callchain.h.
| #define HELP_PAD "\t\t\t\t" |
Definition at line 13 of file callchain.h.
| #define RECORD_MODE_HELP HELP_PAD "record_mode:\tcall graph recording mode (fp|dwarf|lbr)\n" |
Definition at line 17 of file callchain.h.
| #define RECORD_SIZE_HELP |
Definition at line 19 of file callchain.h.
| typedef void(* sort_chain_func_t) (struct rb_root *, struct callchain_root *, u64, struct callchain_param *) |
Definition at line 77 of file callchain.h.
| enum chain_key |
| Enumerator | |
|---|---|
| CCKEY_FUNCTION | |
| CCKEY_ADDRESS | |
| CCKEY_SRCLINE | |
Definition at line 80 of file callchain.h.
| enum chain_mode |
| Enumerator | |
|---|---|
| CHAIN_NONE | |
| CHAIN_FLAT | |
| CHAIN_GRAPH_ABS | |
| CHAIN_GRAPH_REL | |
| CHAIN_FOLDED | |
Definition at line 42 of file callchain.h.
| enum chain_order |
| Enumerator | |
|---|---|
| ORDER_CALLER | |
| ORDER_CALLEE | |
Definition at line 50 of file callchain.h.
| enum chain_value |
| Enumerator | |
|---|---|
| CCVAL_PERCENT | |
| CCVAL_PERIOD | |
| CCVAL_COUNT | |
Definition at line 86 of file callchain.h.
| enum perf_call_graph_mode |
| Enumerator | |
|---|---|
| CALLCHAIN_NONE | |
| CALLCHAIN_FP | |
| CALLCHAIN_DWARF | |
| CALLCHAIN_LBR | |
| CALLCHAIN_MAX | |
Definition at line 34 of file callchain.h.
|
inlinestatic |
| int callchain_append | ( | struct callchain_root * | root, |
| struct callchain_cursor * | cursor, | ||
| u64 | period | ||
| ) |
| int callchain_branch_counts | ( | struct callchain_root * | root, |
| u64 * | branch_count, | ||
| u64 * | predicted_count, | ||
| u64 * | abort_count, | ||
| u64 * | cycles_count | ||
| ) |
|
inlinestatic |
|
inlinestatic |
Definition at line 172 of file callchain.h.
| int callchain_cursor__copy | ( | struct callchain_cursor * | dst, |
| struct callchain_cursor * | src | ||
| ) |
|
inlinestatic |
| int callchain_cursor_append | ( | struct callchain_cursor * | cursor, |
| u64 | ip, | ||
| struct map * | map, | ||
| struct symbol * | sym, | ||
| bool | branch, | ||
| struct branch_flags * | flags, | ||
| int | nr_loop_iter, | ||
| u64 | iter_cycles, | ||
| u64 | branch_from, | ||
| const char * | srcline | ||
| ) |
|
inlinestatic |
Definition at line 212 of file callchain.h.
|
static |
Definition at line 220 of file callchain.h.
|
inlinestatic |
|
inlinestatic |
|
inlinestatic |
Definition at line 160 of file callchain.h.
| char* callchain_list__sym_name | ( | struct callchain_list * | cl, |
| char * | bf, | ||
| size_t | bfsize, | ||
| bool | show_dso | ||
| ) |
Definition at line 1139 of file callchain.c.
| int callchain_list_counts__printf_value | ( | struct callchain_list * | clist, |
| FILE * | fp, | ||
| char * | bf, | ||
| int | bfsize | ||
| ) |
| int callchain_merge | ( | struct callchain_cursor * | cursor, |
| struct callchain_root * | dst, | ||
| struct callchain_root * | src | ||
| ) |
| int callchain_node__fprintf_value | ( | struct callchain_node * | node, |
| FILE * | fp, | ||
| u64 | total | ||
| ) |
| int callchain_node__make_parent_list | ( | struct callchain_node * | node | ) |
| char* callchain_node__scnprintf_value | ( | struct callchain_node * | node, |
| char * | bf, | ||
| size_t | bfsize, | ||
| u64 | total | ||
| ) |
| int callchain_register_param | ( | struct callchain_param * | param | ) |
| void decay_callchain | ( | struct callchain_root * | root | ) |
| int fill_callchain_info | ( | struct addr_location * | al, |
| struct callchain_cursor_node * | node, | ||
| bool | hide_unresolved | ||
| ) |
| void free_callchain | ( | struct callchain_root * | root | ) |
| int hist_entry__append_callchain | ( | struct hist_entry * | he, |
| struct perf_sample * | sample | ||
| ) |
| int parse_callchain_record | ( | const char * | arg, |
| struct callchain_param * | param | ||
| ) |
| int parse_callchain_record_opt | ( | const char * | arg, |
| struct callchain_param * | param | ||
| ) |
| int parse_callchain_report_opt | ( | const char * | arg | ) |
| int parse_callchain_top_opt | ( | const char * | arg | ) |
| int perf_callchain_config | ( | const char * | var, |
| const char * | value | ||
| ) |
| int record_callchain_opt | ( | const struct option * | opt, |
| const char * | arg, | ||
| int | unset | ||
| ) |
| int record_opts__parse_callchain | ( | struct record_opts * | record, |
| struct callchain_param * | callchain, | ||
| const char * | arg, | ||
| bool | unset | ||
| ) |
| int record_parse_callchain_opt | ( | const struct option * | opt, |
| const char * | arg, | ||
| int | unset | ||
| ) |
| int sample__resolve_callchain | ( | struct perf_sample * | sample, |
| struct callchain_cursor * | cursor, | ||
| struct symbol ** | parent, | ||
| struct perf_evsel * | evsel, | ||
| struct addr_location * | al, | ||
| int | max_stack | ||
| ) |
| __thread struct callchain_cursor callchain_cursor |
Definition at line 53 of file callchain.c.
| struct callchain_param callchain_param |
Definition at line 36 of file callchain.c.
| struct callchain_param callchain_param_default |
Definition at line 49 of file callchain.c.
| bool dwarf_callchain_users |
Definition at line 47 of file callchain.c.
| const char record_callchain_help[] |
Definition at line 1535 of file builtin-record.c.