HPCToolkit
Prof::Metric::ADesc Class Reference

#include <Metric-ADesc.hpp>

Inheritance diagram for Prof::Metric::ADesc:
Collaboration diagram for Prof::Metric::ADesc:

Public Types

enum  ADescTy { TyNULL = 0, TyIncl, TyExcl }
 
enum  ComputedTy { ComputedTy_NULL = 0, ComputedTy_NonFinal, ComputedTy_Final }
 

Public Member Functions

 ADesc ()
 
 ADesc (const char *nameBase, const char *description, bool isVisible=true, bool isSortKey=false, bool doDispPercent=true, bool isPercent=false)
 
 ADesc (const std::string &nameBase, const std::string &description, bool isVisible=true, bool isSortKey=false, bool doDispPercent=true, bool isPercent=false)
 
virtual ~ADesc ()
 
 ADesc (const ADesc &x)
 
ADescoperator= (const ADesc &x)
 
virtual ADescclone () const
 
uint id () const
 
void id (uint id)
 
ADescTy type () const
 
void type (ADescTy type)
 
ADescpartner () const
 
void partner (ADesc *partner)
 
std::string name () const
 
std::string nameGeneric () const
 
std::string namePfxBase () const
 
std::string namePfxBaseSfx () const
 
std::string nameToFmt () const
 
void nameFromString (const std::string &x)
 
const std::string & nameBase () const
 
void nameBase (const char *x)
 
void nameBase (const std::string &x)
 
const std::string & namePfx () const
 
void namePfx (const char *x)
 
void namePfx (const std::string &x)
 
const std::string & nameSfx () const
 
void nameSfx (const char *x)
 
void nameSfx (const std::string &x)
 
const std::string & description () const
 
void description (const char *x)
 
void description (const std::string &x)
 
bool isVisible () const
 
void isVisible (bool x)
 
bool isSortKey () const
 
void isSortKey (bool x)
 
bool doDispPercent () const
 
void doDispPercent (bool x)
 
bool isPercent () const
 
ComputedTy computedType () const
 
void computedType (ComputedTy x)
 
bool hasDBInfo () const
 
void zeroDBInfo ()
 
const std::string dbFileGlob () const
 
uint dbId () const
 
void dbId (uint x)
 
uint dbNumMetrics () const
 
void dbNumMetrics (uint x)
 
virtual std::string toString () const
 
virtual std::string toValueTyStringXML () const
 
std::ostream & dump (std::ostream &os=std::cerr) const
 
virtual std::ostream & dumpMe (std::ostream &os=std::cerr) const
 
void ddump () const
 
void isMultiplexed (bool isMultiplexedEvent)
 
bool isMultiplexed () const
 
void periodMean (float periodMeanEvent)
 
float periodMean () const
 
void sampling_type (SamplingType_t type)
 
SamplingType_t sampling_type () const
 
void num_samples (const uint64_t samples)
 
uint64_t num_samples () const
 

Static Public Member Functions

static const std::string & ADescTyToString (ADescTy type)
 
static const char * ADescTyToXMLString (ADescTy type)
 
static ADescTy stringToADescTy (const std::string &x)
 
static MetricFlags_ValTy_t toHPCRunMetricValTy (ADescTy ty)
 
static ADescTy fromHPCRunMetricValTy (MetricFlags_ValTy_t ty)
 

Static Public Attributes

static const uint id_NULL = UINT_MAX
 
static const std::string s_nameNULL = ""
 
static const std::string s_nameIncl = " (I)"
 
static const std::string s_nameExcl = " (E)"
 
static const char nameSep = '.'
 
static const std::string s_nameFmtTag = "{formatted}"
 
static const char s_nameFmtSegBeg = '{'
 
static const char s_nameFmtSegEnd = '}'
 

Private Attributes

uint m_id
 
ADescTy m_type
 
ADescm_partner
 
std::string m_nameBase
 
std::string m_namePfx
 
std::string m_nameSfx
 
std::string m_description
 
bool m_isVisible
 
bool m_isSortKey
 
bool m_doDispPercent
 
bool m_isPercent
 
ComputedTy m_computedTy
 
uint m_dbId
 
uint m_dbNumMetrics
 
uint64_t m_num_samples
 
bool m_isMultiplexed
 
float m_period_mean
 
enum SamplingType_e m_sampling_type
 

Detailed Description

Definition at line 97 of file Metric-ADesc.hpp.

Member Enumeration Documentation

◆ ADescTy

Enumerator
TyNULL 
TyIncl 
TyExcl 

Definition at line 208 of file Metric-ADesc.hpp.

◆ ComputedTy

Enumerator
ComputedTy_NULL 
ComputedTy_NonFinal 
ComputedTy_Final 

Definition at line 416 of file Metric-ADesc.hpp.

Constructor & Destructor Documentation

◆ ADesc() [1/4]

Prof::Metric::ADesc::ADesc ( )
inline

Definition at line 103 of file Metric-ADesc.hpp.

Here is the caller graph for this function:

◆ ADesc() [2/4]

Prof::Metric::ADesc::ADesc ( const char *  nameBase,
const char *  description,
bool  isVisible = true,
bool  isSortKey = false,
bool  doDispPercent = true,
bool  isPercent = false 
)
inline

Definition at line 113 of file Metric-ADesc.hpp.

Here is the call graph for this function:

◆ ADesc() [3/4]

Prof::Metric::ADesc::ADesc ( const std::string &  nameBase,
const std::string &  description,
bool  isVisible = true,
bool  isSortKey = false,
bool  doDispPercent = true,
bool  isPercent = false 
)
inline

Definition at line 129 of file Metric-ADesc.hpp.

Here is the call graph for this function:

◆ ~ADesc()

virtual Prof::Metric::ADesc::~ADesc ( )
inlinevirtual

Definition at line 144 of file Metric-ADesc.hpp.

◆ ADesc() [4/4]

Prof::Metric::ADesc::ADesc ( const ADesc x)
inline

Definition at line 147 of file Metric-ADesc.hpp.

Member Function Documentation

◆ ADescTyToString()

const std::string & Prof::Metric::ADesc::ADescTyToString ( ADescTy  type)
static

Definition at line 99 of file Metric-ADesc.cpp.

Here is the caller graph for this function:

◆ ADescTyToXMLString()

const char * Prof::Metric::ADesc::ADescTyToXMLString ( ADescTy  type)
static

Definition at line 111 of file Metric-ADesc.cpp.

Here is the caller graph for this function:

◆ clone()

virtual ADesc* Prof::Metric::ADesc::clone ( ) const
inlinevirtual

Reimplemented in Prof::Metric::DerivedIncrDesc, Prof::Metric::DerivedDesc, and Prof::Metric::SampledDesc.

Definition at line 187 of file Metric-ADesc.hpp.

Here is the call graph for this function:
Here is the caller graph for this function:

◆ computedType() [1/2]

ComputedTy Prof::Metric::ADesc::computedType ( ) const
inline

Definition at line 423 of file Metric-ADesc.hpp.

Here is the caller graph for this function:

◆ computedType() [2/2]

void Prof::Metric::ADesc::computedType ( ComputedTy  x)
inline

Definition at line 427 of file Metric-ADesc.hpp.

◆ dbFileGlob()

const std::string Prof::Metric::ADesc::dbFileGlob ( ) const
inline

Definition at line 448 of file Metric-ADesc.hpp.

Here is the caller graph for this function:

◆ dbId() [1/2]

uint Prof::Metric::ADesc::dbId ( ) const
inline

Definition at line 458 of file Metric-ADesc.hpp.

Here is the caller graph for this function:

◆ dbId() [2/2]

void Prof::Metric::ADesc::dbId ( uint  x)
inline

Definition at line 462 of file Metric-ADesc.hpp.

◆ dbNumMetrics() [1/2]

uint Prof::Metric::ADesc::dbNumMetrics ( ) const
inline

Definition at line 467 of file Metric-ADesc.hpp.

Here is the caller graph for this function:

◆ dbNumMetrics() [2/2]

void Prof::Metric::ADesc::dbNumMetrics ( uint  x)
inline

Definition at line 471 of file Metric-ADesc.hpp.

Here is the call graph for this function:

◆ ddump()

void Prof::Metric::ADesc::ddump ( ) const

Definition at line 226 of file Metric-ADesc.cpp.

Here is the call graph for this function:
Here is the caller graph for this function:

◆ description() [1/3]

const std::string& Prof::Metric::ADesc::description ( ) const
inline

Definition at line 355 of file Metric-ADesc.hpp.

Here is the caller graph for this function:

◆ description() [2/3]

void Prof::Metric::ADesc::description ( const char *  x)
inline

Definition at line 359 of file Metric-ADesc.hpp.

◆ description() [3/3]

void Prof::Metric::ADesc::description ( const std::string &  x)
inline

Definition at line 363 of file Metric-ADesc.hpp.

◆ doDispPercent() [1/2]

bool Prof::Metric::ADesc::doDispPercent ( ) const
inline

Definition at line 392 of file Metric-ADesc.hpp.

Here is the caller graph for this function:

◆ doDispPercent() [2/2]

void Prof::Metric::ADesc::doDispPercent ( bool  x)
inline

Definition at line 396 of file Metric-ADesc.hpp.

◆ dump()

std::ostream& Prof::Metric::ADesc::dump ( std::ostream &  os = std::cerr) const
inline

Definition at line 487 of file Metric-ADesc.hpp.

Here is the call graph for this function:
Here is the caller graph for this function:

◆ dumpMe()

std::ostream & Prof::Metric::ADesc::dumpMe ( std::ostream &  os = std::cerr) const
virtual

Reimplemented in Prof::Metric::DerivedIncrDesc, Prof::Metric::DerivedDesc, and Prof::Metric::SampledDesc.

Definition at line 218 of file Metric-ADesc.cpp.

Here is the call graph for this function:
Here is the caller graph for this function:

◆ fromHPCRunMetricValTy()

ADesc::ADescTy Prof::Metric::ADesc::fromHPCRunMetricValTy ( MetricFlags_ValTy_t  ty)
static

Definition at line 249 of file Metric-ADesc.cpp.

Here is the caller graph for this function:

◆ hasDBInfo()

bool Prof::Metric::ADesc::hasDBInfo ( ) const
inline

Definition at line 436 of file Metric-ADesc.hpp.

Here is the caller graph for this function:

◆ id() [1/2]

uint Prof::Metric::ADesc::id ( ) const
inline

Definition at line 196 of file Metric-ADesc.hpp.

Here is the caller graph for this function:

◆ id() [2/2]

void Prof::Metric::ADesc::id ( uint  id)
inline

Definition at line 200 of file Metric-ADesc.hpp.

Here is the call graph for this function:

◆ isMultiplexed() [1/2]

void Prof::Metric::ADesc::isMultiplexed ( bool  isMultiplexedEvent)
inline

Definition at line 515 of file Metric-ADesc.hpp.

Here is the caller graph for this function:

◆ isMultiplexed() [2/2]

bool Prof::Metric::ADesc::isMultiplexed ( ) const
inline

Definition at line 519 of file Metric-ADesc.hpp.

◆ isPercent()

bool Prof::Metric::ADesc::isPercent ( ) const
inline

Definition at line 408 of file Metric-ADesc.hpp.

Here is the caller graph for this function:

◆ isSortKey() [1/2]

bool Prof::Metric::ADesc::isSortKey ( ) const
inline

Definition at line 382 of file Metric-ADesc.hpp.

Here is the caller graph for this function:

◆ isSortKey() [2/2]

void Prof::Metric::ADesc::isSortKey ( bool  x)
inline

Definition at line 386 of file Metric-ADesc.hpp.

◆ isVisible() [1/2]

bool Prof::Metric::ADesc::isVisible ( ) const
inline

Definition at line 373 of file Metric-ADesc.hpp.

Here is the caller graph for this function:

◆ isVisible() [2/2]

void Prof::Metric::ADesc::isVisible ( bool  x)
inline

Definition at line 377 of file Metric-ADesc.hpp.

◆ name()

std::string Prof::Metric::ADesc::name ( void  ) const
inline

Definition at line 263 of file Metric-ADesc.hpp.

Here is the call graph for this function:
Here is the caller graph for this function:

◆ nameBase() [1/3]

const std::string& Prof::Metric::ADesc::nameBase ( ) const
inline

Definition at line 313 of file Metric-ADesc.hpp.

Here is the caller graph for this function:

◆ nameBase() [2/3]

void Prof::Metric::ADesc::nameBase ( const char *  x)
inline

Definition at line 317 of file Metric-ADesc.hpp.

◆ nameBase() [3/3]

void Prof::Metric::ADesc::nameBase ( const std::string &  x)
inline

Definition at line 321 of file Metric-ADesc.hpp.

◆ nameFromString()

void Prof::Metric::ADesc::nameFromString ( const std::string &  x)

Definition at line 165 of file Metric-ADesc.cpp.

Here is the call graph for this function:
Here is the caller graph for this function:

◆ nameGeneric()

std::string Prof::Metric::ADesc::nameGeneric ( ) const
inline

Definition at line 275 of file Metric-ADesc.hpp.

Here is the call graph for this function:
Here is the caller graph for this function:

◆ namePfx() [1/3]

const std::string& Prof::Metric::ADesc::namePfx ( ) const
inline

Definition at line 326 of file Metric-ADesc.hpp.

Here is the caller graph for this function:

◆ namePfx() [2/3]

void Prof::Metric::ADesc::namePfx ( const char *  x)
inline

Definition at line 330 of file Metric-ADesc.hpp.

◆ namePfx() [3/3]

void Prof::Metric::ADesc::namePfx ( const std::string &  x)
inline

Definition at line 334 of file Metric-ADesc.hpp.

◆ namePfxBase()

std::string Prof::Metric::ADesc::namePfxBase ( ) const
inline

Definition at line 283 of file Metric-ADesc.hpp.

Here is the caller graph for this function:

◆ namePfxBaseSfx()

std::string Prof::Metric::ADesc::namePfxBaseSfx ( ) const
inline

Definition at line 293 of file Metric-ADesc.hpp.

Here is the call graph for this function:
Here is the caller graph for this function:

◆ nameSfx() [1/3]

const std::string& Prof::Metric::ADesc::nameSfx ( ) const
inline

Definition at line 339 of file Metric-ADesc.hpp.

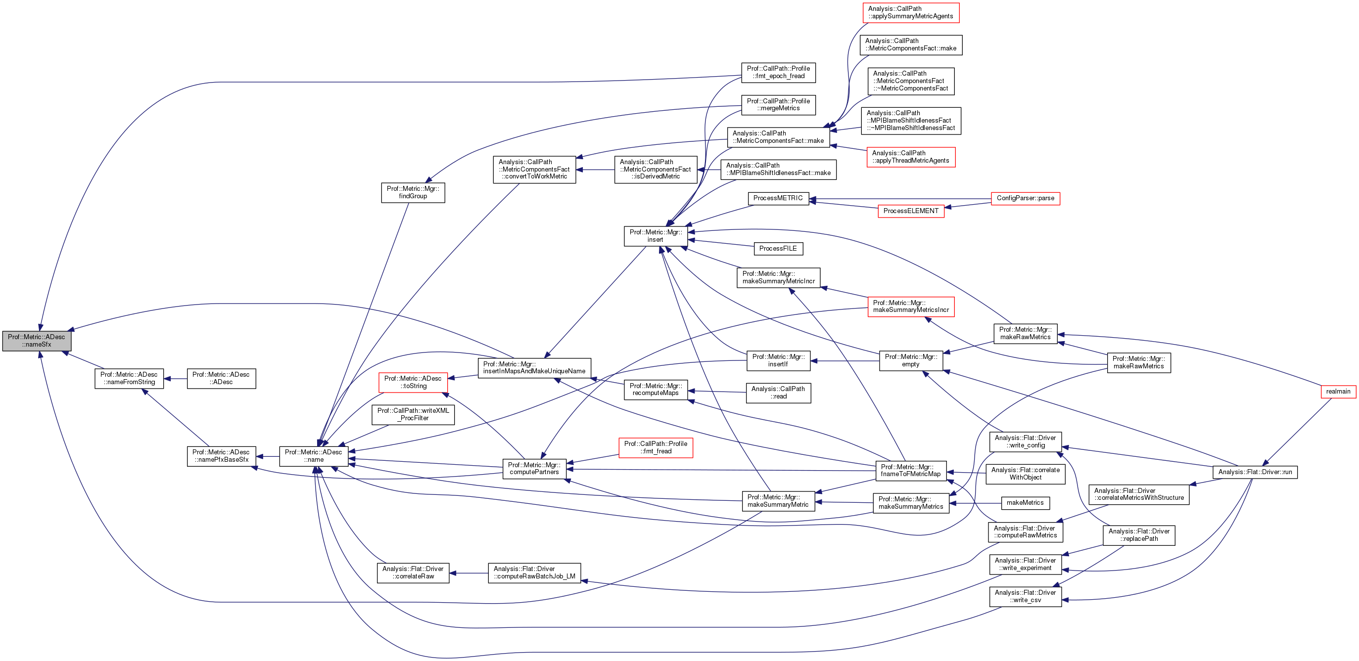
Here is the caller graph for this function:

◆ nameSfx() [2/3]

void Prof::Metric::ADesc::nameSfx ( const char *  x)
inline

Definition at line 343 of file Metric-ADesc.hpp.

◆ nameSfx() [3/3]

void Prof::Metric::ADesc::nameSfx ( const std::string &  x)
inline

Definition at line 347 of file Metric-ADesc.hpp.

◆ nameToFmt()

std::string Prof::Metric::ADesc::nameToFmt ( ) const

Definition at line 141 of file Metric-ADesc.cpp.

Here is the call graph for this function:
Here is the caller graph for this function:

◆ num_samples() [1/2]

void Prof::Metric::ADesc::num_samples ( const uint64_t  samples)
inline

Definition at line 539 of file Metric-ADesc.hpp.

Here is the caller graph for this function:

◆ num_samples() [2/2]

uint64_t Prof::Metric::ADesc::num_samples ( ) const
inline

Definition at line 543 of file Metric-ADesc.hpp.

◆ operator=()

ADesc& Prof::Metric::ADesc::operator= ( const ADesc x)
inline

Definition at line 160 of file Metric-ADesc.hpp.

Here is the caller graph for this function:

◆ partner() [1/2]

ADesc* Prof::Metric::ADesc::partner ( ) const
inline

Definition at line 243 of file Metric-ADesc.hpp.

Here is the caller graph for this function:

◆ partner() [2/2]

void Prof::Metric::ADesc::partner ( ADesc partner)
inline

Definition at line 247 of file Metric-ADesc.hpp.

Here is the call graph for this function:

◆ periodMean() [1/2]

void Prof::Metric::ADesc::periodMean ( float  periodMeanEvent)
inline

Definition at line 523 of file Metric-ADesc.hpp.

Here is the caller graph for this function:

◆ periodMean() [2/2]

float Prof::Metric::ADesc::periodMean ( ) const
inline

Definition at line 527 of file Metric-ADesc.hpp.

◆ sampling_type() [1/2]

void Prof::Metric::ADesc::sampling_type ( SamplingType_t  type)
inline

Definition at line 531 of file Metric-ADesc.hpp.

Here is the call graph for this function:
Here is the caller graph for this function:

◆ sampling_type() [2/2]

SamplingType_t Prof::Metric::ADesc::sampling_type ( ) const
inline

Definition at line 535 of file Metric-ADesc.hpp.

◆ stringToADescTy()

ADesc::ADescTy Prof::Metric::ADesc::stringToADescTy ( const std::string &  x)
static

Definition at line 123 of file Metric-ADesc.cpp.

Here is the caller graph for this function:

◆ toHPCRunMetricValTy()

MetricFlags_ValTy_t Prof::Metric::ADesc::toHPCRunMetricValTy ( ADesc::ADescTy  ty)
static

Definition at line 236 of file Metric-ADesc.cpp.

Here is the caller graph for this function:

◆ toString()

std::string Prof::Metric::ADesc::toString ( ) const
virtual

Reimplemented in Prof::Metric::DerivedIncrDesc, Prof::Metric::DerivedDesc, and Prof::Metric::SampledDesc.

Definition at line 202 of file Metric-ADesc.cpp.

Here is the call graph for this function:
Here is the caller graph for this function:

◆ toValueTyStringXML()

virtual std::string Prof::Metric::ADesc::toValueTyStringXML ( ) const
inlinevirtual

Reimplemented in Prof::Metric::DerivedIncrDesc, Prof::Metric::DerivedDesc, and Prof::Metric::SampledDesc.

Definition at line 483 of file Metric-ADesc.hpp.

Here is the caller graph for this function:

◆ type() [1/2]

ADescTy Prof::Metric::ADesc::type ( ) const
inline

Definition at line 230 of file Metric-ADesc.hpp.

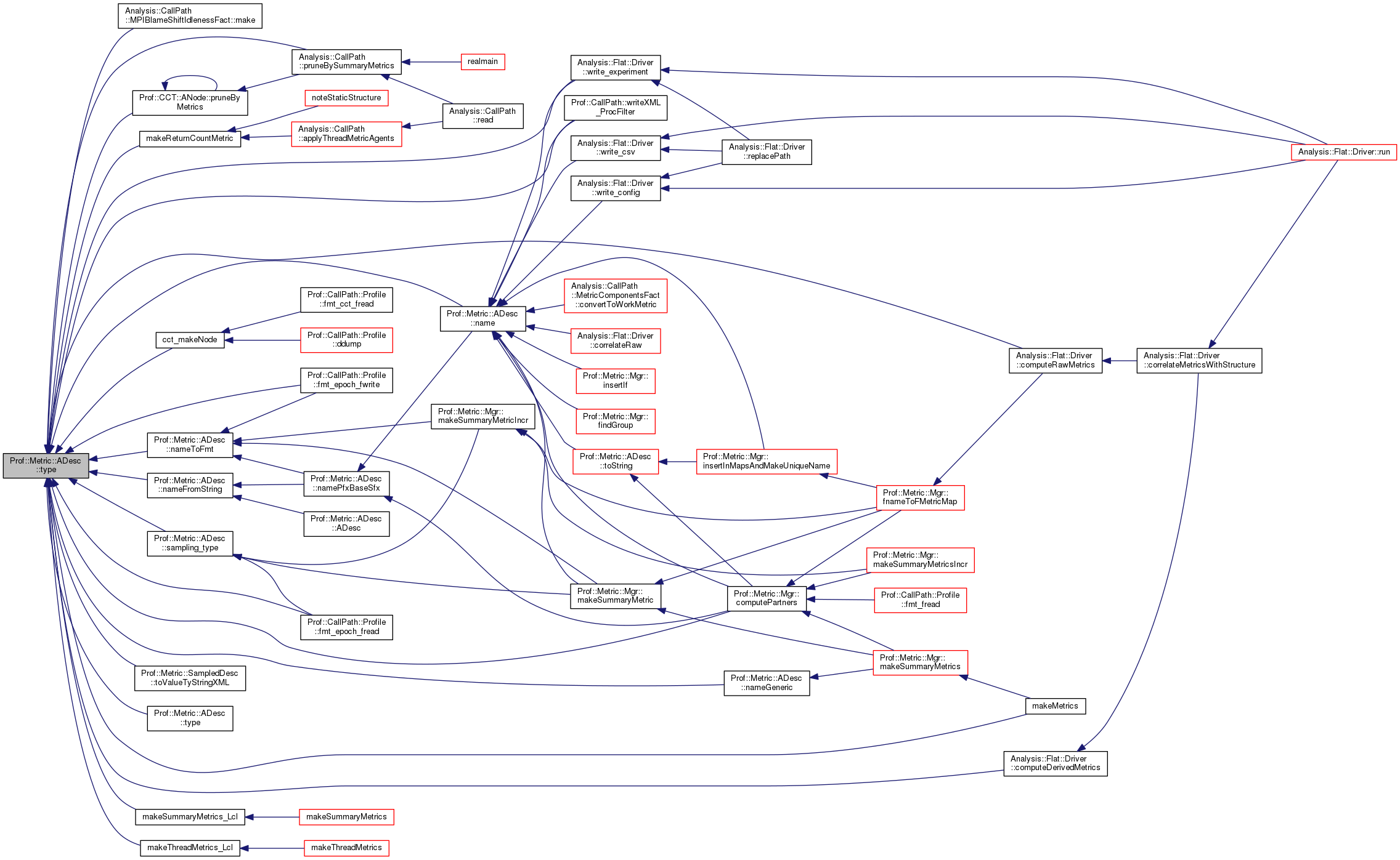
Here is the caller graph for this function:

◆ type() [2/2]

void Prof::Metric::ADesc::type ( ADescTy  type)
inline

Definition at line 234 of file Metric-ADesc.hpp.

Here is the call graph for this function:

◆ zeroDBInfo()

void Prof::Metric::ADesc::zeroDBInfo ( )
inline

Definition at line 440 of file Metric-ADesc.hpp.

Here is the call graph for this function:
Here is the caller graph for this function:

Member Data Documentation

◆ id_NULL

const uint Prof::Metric::ADesc::id_NULL = UINT_MAX
static

Definition at line 100 of file Metric-ADesc.hpp.

◆ m_computedTy

ComputedTy Prof::Metric::ADesc::m_computedTy
private

Definition at line 561 of file Metric-ADesc.hpp.

◆ m_dbId

uint Prof::Metric::ADesc::m_dbId
private

Definition at line 563 of file Metric-ADesc.hpp.

◆ m_dbNumMetrics

uint Prof::Metric::ADesc::m_dbNumMetrics
private

Definition at line 564 of file Metric-ADesc.hpp.

◆ m_description

std::string Prof::Metric::ADesc::m_description
private

Definition at line 554 of file Metric-ADesc.hpp.

◆ m_doDispPercent

bool Prof::Metric::ADesc::m_doDispPercent
private

Definition at line 558 of file Metric-ADesc.hpp.

◆ m_id

uint Prof::Metric::ADesc::m_id
private

Definition at line 548 of file Metric-ADesc.hpp.

◆ m_isMultiplexed

bool Prof::Metric::ADesc::m_isMultiplexed
private

Definition at line 568 of file Metric-ADesc.hpp.

◆ m_isPercent

bool Prof::Metric::ADesc::m_isPercent
private

Definition at line 559 of file Metric-ADesc.hpp.

◆ m_isSortKey

bool Prof::Metric::ADesc::m_isSortKey
private

Definition at line 557 of file Metric-ADesc.hpp.

◆ m_isVisible

bool Prof::Metric::ADesc::m_isVisible
private

Definition at line 556 of file Metric-ADesc.hpp.

◆ m_nameBase

std::string Prof::Metric::ADesc::m_nameBase
private

Definition at line 552 of file Metric-ADesc.hpp.

◆ m_namePfx

std::string Prof::Metric::ADesc::m_namePfx
private

Definition at line 552 of file Metric-ADesc.hpp.

◆ m_nameSfx

std::string Prof::Metric::ADesc::m_nameSfx
private

Definition at line 552 of file Metric-ADesc.hpp.

◆ m_num_samples

uint64_t Prof::Metric::ADesc::m_num_samples
private

Definition at line 567 of file Metric-ADesc.hpp.

◆ m_partner

ADesc* Prof::Metric::ADesc::m_partner
private

Definition at line 550 of file Metric-ADesc.hpp.

◆ m_period_mean

float Prof::Metric::ADesc::m_period_mean
private

Definition at line 569 of file Metric-ADesc.hpp.

◆ m_sampling_type

enum SamplingType_e Prof::Metric::ADesc::m_sampling_type
private

Definition at line 570 of file Metric-ADesc.hpp.

◆ m_type

ADescTy Prof::Metric::ADesc::m_type
private

Definition at line 549 of file Metric-ADesc.hpp.

◆ nameSep

const char Prof::Metric::ADesc::nameSep = '.'
static

Definition at line 255 of file Metric-ADesc.hpp.

◆ s_nameExcl

const string Prof::Metric::ADesc::s_nameExcl = " (E)"
static

Definition at line 217 of file Metric-ADesc.hpp.

◆ s_nameFmtSegBeg

const char Prof::Metric::ADesc::s_nameFmtSegBeg = '{'
static

Definition at line 258 of file Metric-ADesc.hpp.

◆ s_nameFmtSegEnd

const char Prof::Metric::ADesc::s_nameFmtSegEnd = '}'
static

Definition at line 259 of file Metric-ADesc.hpp.

◆ s_nameFmtTag

const string Prof::Metric::ADesc::s_nameFmtTag = "{formatted}"
static

Definition at line 257 of file Metric-ADesc.hpp.

◆ s_nameIncl

const string Prof::Metric::ADesc::s_nameIncl = " (I)"
static

Definition at line 216 of file Metric-ADesc.hpp.

◆ s_nameNULL

const string Prof::Metric::ADesc::s_nameNULL = ""
static

Definition at line 215 of file Metric-ADesc.hpp.


The documentation for this class was generated from the following files: