HPCToolkit
Prof::Metric::SampledDesc Class Reference

#include <Metric-ADesc.hpp>

Inheritance diagram for Prof::Metric::SampledDesc:
Collaboration diagram for Prof::Metric::SampledDesc:

Public Types

enum  ADescTy { TyNULL = 0, TyIncl, TyExcl }
 
enum  ComputedTy { ComputedTy_NULL = 0, ComputedTy_NonFinal, ComputedTy_Final }
 

Public Member Functions

 SampledDesc ()
 
 SampledDesc (const char *nameBase, const char *description, uint64_t period, bool isUnitsEvents, const char *profName, const char *profRelId, const char *profType, bool isVisible=true, bool isSortKey=false, bool doDispPercent=true, bool isPercent=false)
 
 SampledDesc (const std::string &nameBase, const std::string &description, uint64_t period, bool isUnitsEvents, const std::string &profName, const std::string &profRelId, const std::string &profType, bool isVisible=true, bool isSortKey=false, bool doDispPercent=true, bool isPercent=false)
 
virtual ~SampledDesc ()
 
 SampledDesc (const SampledDesc &x)
 
SampledDescoperator= (const SampledDesc &x)
 
virtual SampledDescclone () const
 
uint64_t period () const
 
void period (uint64_t x)
 
hpcrun_metricFlags_t flags () const
 
void flags (hpcrun_metricFlags_t x)
 
bool isUnitsEvents () const
 
void isUnitsEvents (bool isUnitsEvents)
 
const std::string & profileName () const
 
void profileName (std::string profName)
 
const std::string & profileRelId () const
 
void profileRelId (std::string profileRelId)
 
const std::string & profileType () const
 
void profileType (std::string profileType)
 
virtual std::string toString () const
 
virtual std::string toValueTyStringXML () const
 
virtual std::ostream & dumpMe (std::ostream &os=std::cerr) const
 
uint id () const
 
void id (uint id)
 
ADescTy type () const
 
void type (ADescTy type)
 
ADescpartner () const
 
void partner (ADesc *partner)
 
std::string name () const
 
std::string nameGeneric () const
 
std::string namePfxBase () const
 
std::string namePfxBaseSfx () const
 
std::string nameToFmt () const
 
void nameFromString (const std::string &x)
 
const std::string & nameBase () const
 
void nameBase (const char *x)
 
void nameBase (const std::string &x)
 
const std::string & namePfx () const
 
void namePfx (const char *x)
 
void namePfx (const std::string &x)
 
const std::string & nameSfx () const
 
void nameSfx (const char *x)
 
void nameSfx (const std::string &x)
 
const std::string & description () const
 
void description (const char *x)
 
void description (const std::string &x)
 
bool isVisible () const
 
void isVisible (bool x)
 
bool isSortKey () const
 
void isSortKey (bool x)
 
bool doDispPercent () const
 
void doDispPercent (bool x)
 
bool isPercent () const
 
ComputedTy computedType () const
 
void computedType (ComputedTy x)
 
bool hasDBInfo () const
 
void zeroDBInfo ()
 
const std::string dbFileGlob () const
 
uint dbId () const
 
void dbId (uint x)
 
uint dbNumMetrics () const
 
void dbNumMetrics (uint x)
 
std::ostream & dump (std::ostream &os=std::cerr) const
 
void ddump () const
 
void isMultiplexed (bool isMultiplexedEvent)
 
bool isMultiplexed () const
 
void periodMean (float periodMeanEvent)
 
float periodMean () const
 
void sampling_type (SamplingType_t type)
 
SamplingType_t sampling_type () const
 
void num_samples (const uint64_t samples)
 
uint64_t num_samples () const
 

Static Public Member Functions

static const std::string & ADescTyToString (ADescTy type)
 
static const char * ADescTyToXMLString (ADescTy type)
 
static ADescTy stringToADescTy (const std::string &x)
 
static MetricFlags_ValTy_t toHPCRunMetricValTy (ADescTy ty)
 
static ADescTy fromHPCRunMetricValTy (MetricFlags_ValTy_t ty)
 

Static Public Attributes

static const uint id_NULL = UINT_MAX
 
static const std::string s_nameNULL = ""
 
static const std::string s_nameIncl = " (I)"
 
static const std::string s_nameExcl = " (E)"
 
static const char nameSep = '.'
 
static const std::string s_nameFmtTag = "{formatted}"
 
static const char s_nameFmtSegBeg = '{'
 
static const char s_nameFmtSegEnd = '}'
 

Private Attributes

uint64_t m_period
 
hpcrun_metricFlags_t m_flags
 
bool m_isUnitsEvents
 
std::string m_profName
 
std::string m_profileRelId
 
std::string m_profileType
 

Detailed Description

Definition at line 587 of file Metric-ADesc.hpp.

Member Enumeration Documentation

◆ ADescTy

Enumerator
TyNULL 
TyIncl 
TyExcl 

Definition at line 208 of file Metric-ADesc.hpp.

◆ ComputedTy

Enumerator
ComputedTy_NULL 
ComputedTy_NonFinal 
ComputedTy_Final 

Definition at line 416 of file Metric-ADesc.hpp.

Constructor & Destructor Documentation

◆ SampledDesc() [1/4]

Prof::Metric::SampledDesc::SampledDesc ( )
inline

Definition at line 590 of file Metric-ADesc.hpp.

◆ SampledDesc() [2/4]

Prof::Metric::SampledDesc::SampledDesc ( const char *  nameBase,
const char *  description,
uint64_t  period,
bool  isUnitsEvents,
const char *  profName,
const char *  profRelId,
const char *  profType,
bool  isVisible = true,
bool  isSortKey = false,
bool  doDispPercent = true,
bool  isPercent = false 
)
inline

Definition at line 595 of file Metric-ADesc.hpp.

◆ SampledDesc() [3/4]

Prof::Metric::SampledDesc::SampledDesc ( const std::string &  nameBase,
const std::string &  description,
uint64_t  period,
bool  isUnitsEvents,
const std::string &  profName,
const std::string &  profRelId,
const std::string &  profType,
bool  isVisible = true,
bool  isSortKey = false,
bool  doDispPercent = true,
bool  isPercent = false 
)
inline

Definition at line 608 of file Metric-ADesc.hpp.

◆ ~SampledDesc()

virtual Prof::Metric::SampledDesc::~SampledDesc ( )
inlinevirtual

Definition at line 621 of file Metric-ADesc.hpp.

◆ SampledDesc() [4/4]

Prof::Metric::SampledDesc::SampledDesc ( const SampledDesc x)
inline

Definition at line 624 of file Metric-ADesc.hpp.

Member Function Documentation

◆ ADescTyToString()

const std::string & Prof::Metric::ADesc::ADescTyToString ( ADescTy  type)
staticinherited

Definition at line 99 of file Metric-ADesc.cpp.

Here is the caller graph for this function:

◆ ADescTyToXMLString()

const char * Prof::Metric::ADesc::ADescTyToXMLString ( ADescTy  type)
staticinherited

Definition at line 111 of file Metric-ADesc.cpp.

Here is the caller graph for this function:

◆ clone()

virtual SampledDesc* Prof::Metric::SampledDesc::clone ( ) const
inlinevirtual

Reimplemented from Prof::Metric::ADesc.

Definition at line 648 of file Metric-ADesc.hpp.

◆ computedType() [1/2]

ComputedTy Prof::Metric::ADesc::computedType ( ) const
inlineinherited

Definition at line 423 of file Metric-ADesc.hpp.

Here is the caller graph for this function:

◆ computedType() [2/2]

void Prof::Metric::ADesc::computedType ( ComputedTy  x)
inlineinherited

Definition at line 427 of file Metric-ADesc.hpp.

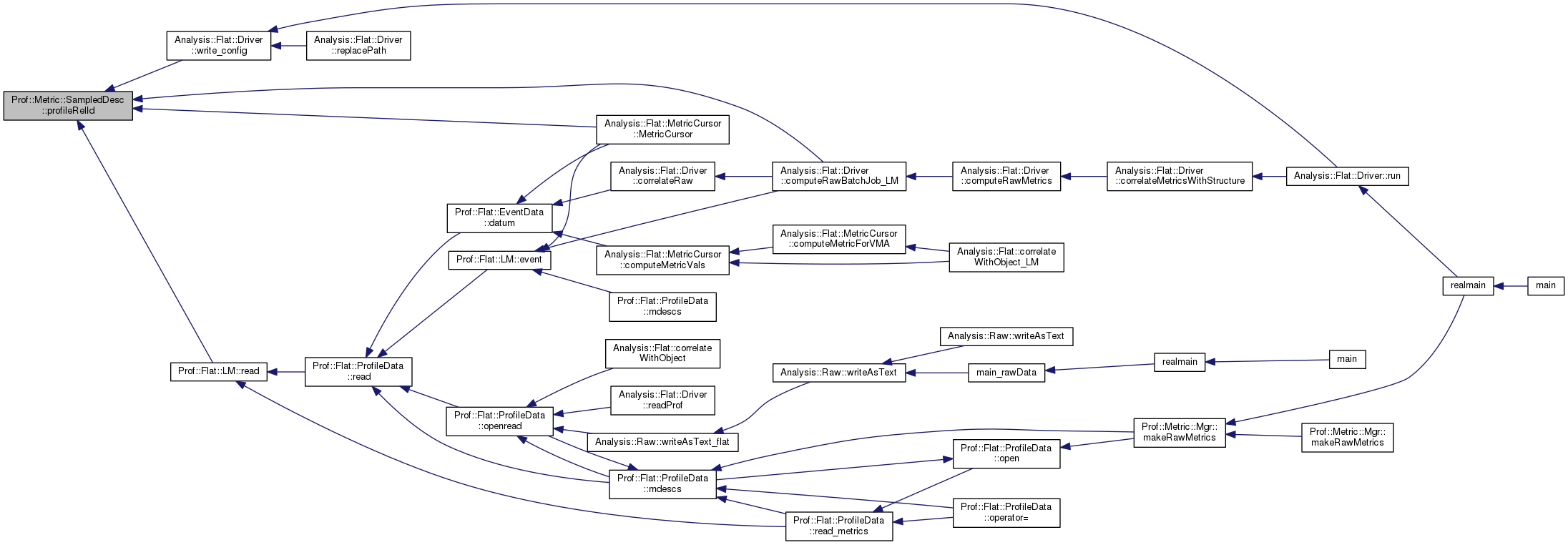
◆ dbFileGlob()

const std::string Prof::Metric::ADesc::dbFileGlob ( ) const
inlineinherited

Definition at line 448 of file Metric-ADesc.hpp.

Here is the caller graph for this function:

◆ dbId() [1/2]

uint Prof::Metric::ADesc::dbId ( ) const
inlineinherited

Definition at line 458 of file Metric-ADesc.hpp.

Here is the caller graph for this function:

◆ dbId() [2/2]

void Prof::Metric::ADesc::dbId ( uint  x)
inlineinherited

Definition at line 462 of file Metric-ADesc.hpp.

◆ dbNumMetrics() [1/2]

uint Prof::Metric::ADesc::dbNumMetrics ( ) const
inlineinherited

Definition at line 467 of file Metric-ADesc.hpp.

Here is the caller graph for this function:

◆ dbNumMetrics() [2/2]

void Prof::Metric::ADesc::dbNumMetrics ( uint  x)
inlineinherited

Definition at line 471 of file Metric-ADesc.hpp.

Here is the call graph for this function:

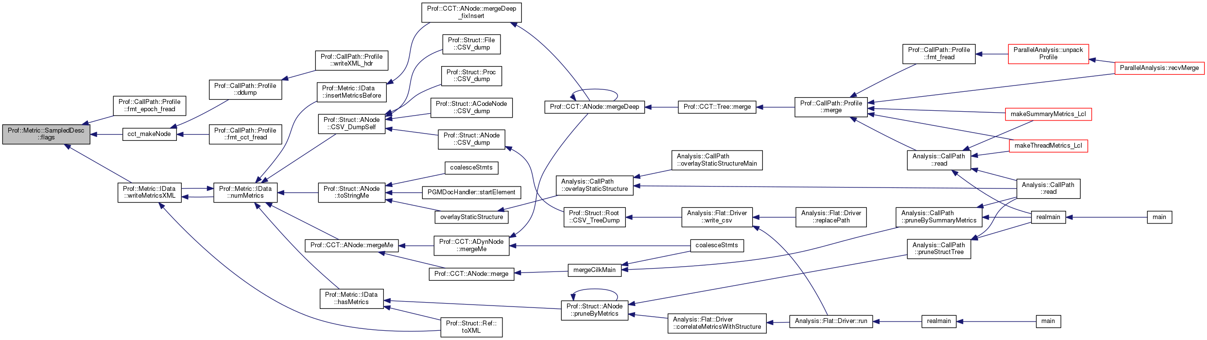
◆ ddump()

void Prof::Metric::ADesc::ddump ( ) const
inherited

Definition at line 226 of file Metric-ADesc.cpp.

Here is the call graph for this function:
Here is the caller graph for this function:

◆ description() [1/3]

const std::string& Prof::Metric::ADesc::description ( ) const
inlineinherited

Definition at line 355 of file Metric-ADesc.hpp.

Here is the caller graph for this function:

◆ description() [2/3]

void Prof::Metric::ADesc::description ( const char *  x)
inlineinherited

Definition at line 359 of file Metric-ADesc.hpp.

◆ description() [3/3]

void Prof::Metric::ADesc::description ( const std::string &  x)
inlineinherited

Definition at line 363 of file Metric-ADesc.hpp.

◆ doDispPercent() [1/2]

bool Prof::Metric::ADesc::doDispPercent ( ) const
inlineinherited

Definition at line 392 of file Metric-ADesc.hpp.

Here is the caller graph for this function:

◆ doDispPercent() [2/2]

void Prof::Metric::ADesc::doDispPercent ( bool  x)
inlineinherited

Definition at line 396 of file Metric-ADesc.hpp.

◆ dump()

std::ostream& Prof::Metric::ADesc::dump ( std::ostream &  os = std::cerr) const
inlineinherited

Definition at line 487 of file Metric-ADesc.hpp.

Here is the call graph for this function:
Here is the caller graph for this function:

◆ dumpMe()

std::ostream & Prof::Metric::SampledDesc::dumpMe ( std::ostream &  os = std::cerr) const
virtual

Reimplemented from Prof::Metric::ADesc.

Definition at line 297 of file Metric-ADesc.cpp.

Here is the call graph for this function:

◆ flags() [1/2]

hpcrun_metricFlags_t Prof::Metric::SampledDesc::flags ( ) const
inline

Definition at line 665 of file Metric-ADesc.hpp.

Here is the caller graph for this function:

◆ flags() [2/2]

void Prof::Metric::SampledDesc::flags ( hpcrun_metricFlags_t  x)
inline

Definition at line 669 of file Metric-ADesc.hpp.

◆ fromHPCRunMetricValTy()

ADesc::ADescTy Prof::Metric::ADesc::fromHPCRunMetricValTy ( MetricFlags_ValTy_t  ty)
staticinherited

Definition at line 249 of file Metric-ADesc.cpp.

Here is the caller graph for this function:

◆ hasDBInfo()

bool Prof::Metric::ADesc::hasDBInfo ( ) const
inlineinherited

Definition at line 436 of file Metric-ADesc.hpp.

Here is the caller graph for this function:

◆ id() [1/2]

uint Prof::Metric::ADesc::id ( ) const
inlineinherited

Definition at line 196 of file Metric-ADesc.hpp.

Here is the caller graph for this function:

◆ id() [2/2]

void Prof::Metric::ADesc::id ( uint  id)
inlineinherited

Definition at line 200 of file Metric-ADesc.hpp.

Here is the call graph for this function:

◆ isMultiplexed() [1/2]

void Prof::Metric::ADesc::isMultiplexed ( bool  isMultiplexedEvent)
inlineinherited

Definition at line 515 of file Metric-ADesc.hpp.

Here is the caller graph for this function:

◆ isMultiplexed() [2/2]

bool Prof::Metric::ADesc::isMultiplexed ( ) const
inlineinherited

Definition at line 519 of file Metric-ADesc.hpp.

◆ isPercent()

bool Prof::Metric::ADesc::isPercent ( ) const
inlineinherited

Definition at line 408 of file Metric-ADesc.hpp.

Here is the caller graph for this function:

◆ isSortKey() [1/2]

bool Prof::Metric::ADesc::isSortKey ( ) const
inlineinherited

Definition at line 382 of file Metric-ADesc.hpp.

Here is the caller graph for this function:

◆ isSortKey() [2/2]

void Prof::Metric::ADesc::isSortKey ( bool  x)
inlineinherited

Definition at line 386 of file Metric-ADesc.hpp.

◆ isUnitsEvents() [1/2]

bool Prof::Metric::SampledDesc::isUnitsEvents ( ) const
inline

Definition at line 676 of file Metric-ADesc.hpp.

Here is the caller graph for this function:

◆ isUnitsEvents() [2/2]

void Prof::Metric::SampledDesc::isUnitsEvents ( bool  isUnitsEvents)
inline

Definition at line 680 of file Metric-ADesc.hpp.

◆ isVisible() [1/2]

bool Prof::Metric::ADesc::isVisible ( ) const
inlineinherited

Definition at line 373 of file Metric-ADesc.hpp.

Here is the caller graph for this function:

◆ isVisible() [2/2]

void Prof::Metric::ADesc::isVisible ( bool  x)
inlineinherited

Definition at line 377 of file Metric-ADesc.hpp.

◆ name()

std::string Prof::Metric::ADesc::name ( void  ) const
inlineinherited

Definition at line 263 of file Metric-ADesc.hpp.

Here is the call graph for this function:
Here is the caller graph for this function:

◆ nameBase() [1/3]

const std::string& Prof::Metric::ADesc::nameBase ( ) const
inlineinherited

Definition at line 313 of file Metric-ADesc.hpp.

Here is the caller graph for this function:

◆ nameBase() [2/3]

void Prof::Metric::ADesc::nameBase ( const char *  x)
inlineinherited

Definition at line 317 of file Metric-ADesc.hpp.

◆ nameBase() [3/3]

void Prof::Metric::ADesc::nameBase ( const std::string &  x)
inlineinherited

Definition at line 321 of file Metric-ADesc.hpp.

◆ nameFromString()

void Prof::Metric::ADesc::nameFromString ( const std::string &  x)
inherited

Definition at line 165 of file Metric-ADesc.cpp.

Here is the call graph for this function:
Here is the caller graph for this function:

◆ nameGeneric()

std::string Prof::Metric::ADesc::nameGeneric ( ) const
inlineinherited

Definition at line 275 of file Metric-ADesc.hpp.

Here is the call graph for this function:
Here is the caller graph for this function:

◆ namePfx() [1/3]

const std::string& Prof::Metric::ADesc::namePfx ( ) const
inlineinherited

Definition at line 326 of file Metric-ADesc.hpp.

Here is the caller graph for this function:

◆ namePfx() [2/3]

void Prof::Metric::ADesc::namePfx ( const char *  x)
inlineinherited

Definition at line 330 of file Metric-ADesc.hpp.

◆ namePfx() [3/3]

void Prof::Metric::ADesc::namePfx ( const std::string &  x)
inlineinherited

Definition at line 334 of file Metric-ADesc.hpp.

◆ namePfxBase()

std::string Prof::Metric::ADesc::namePfxBase ( ) const
inlineinherited

Definition at line 283 of file Metric-ADesc.hpp.

Here is the caller graph for this function:

◆ namePfxBaseSfx()

std::string Prof::Metric::ADesc::namePfxBaseSfx ( ) const
inlineinherited

Definition at line 293 of file Metric-ADesc.hpp.

Here is the call graph for this function:
Here is the caller graph for this function:

◆ nameSfx() [1/3]

const std::string& Prof::Metric::ADesc::nameSfx ( ) const
inlineinherited

Definition at line 339 of file Metric-ADesc.hpp.

Here is the caller graph for this function:

◆ nameSfx() [2/3]

void Prof::Metric::ADesc::nameSfx ( const char *  x)
inlineinherited

Definition at line 343 of file Metric-ADesc.hpp.

◆ nameSfx() [3/3]

void Prof::Metric::ADesc::nameSfx ( const std::string &  x)
inlineinherited

Definition at line 347 of file Metric-ADesc.hpp.

◆ nameToFmt()

std::string Prof::Metric::ADesc::nameToFmt ( ) const
inherited

Definition at line 141 of file Metric-ADesc.cpp.

Here is the call graph for this function:
Here is the caller graph for this function:

◆ num_samples() [1/2]

void Prof::Metric::ADesc::num_samples ( const uint64_t  samples)
inlineinherited

Definition at line 539 of file Metric-ADesc.hpp.

Here is the caller graph for this function:

◆ num_samples() [2/2]

uint64_t Prof::Metric::ADesc::num_samples ( ) const
inlineinherited

Definition at line 543 of file Metric-ADesc.hpp.

◆ operator=()

SampledDesc& Prof::Metric::SampledDesc::operator= ( const SampledDesc x)
inline

Definition at line 633 of file Metric-ADesc.hpp.

Here is the call graph for this function:

◆ partner() [1/2]

ADesc* Prof::Metric::ADesc::partner ( ) const
inlineinherited

Definition at line 243 of file Metric-ADesc.hpp.

Here is the caller graph for this function:

◆ partner() [2/2]

void Prof::Metric::ADesc::partner ( ADesc partner)
inlineinherited

Definition at line 247 of file Metric-ADesc.hpp.

Here is the call graph for this function:

◆ period() [1/2]

uint64_t Prof::Metric::SampledDesc::period ( ) const
inline

Definition at line 656 of file Metric-ADesc.hpp.

Here is the caller graph for this function:

◆ period() [2/2]

void Prof::Metric::SampledDesc::period ( uint64_t  x)
inline

Definition at line 660 of file Metric-ADesc.hpp.

◆ periodMean() [1/2]

void Prof::Metric::ADesc::periodMean ( float  periodMeanEvent)
inlineinherited

Definition at line 523 of file Metric-ADesc.hpp.

Here is the caller graph for this function:

◆ periodMean() [2/2]

float Prof::Metric::ADesc::periodMean ( ) const
inlineinherited

Definition at line 527 of file Metric-ADesc.hpp.

◆ profileName() [1/2]

const std::string& Prof::Metric::SampledDesc::profileName ( ) const
inline

Definition at line 690 of file Metric-ADesc.hpp.

Here is the caller graph for this function:

◆ profileName() [2/2]

void Prof::Metric::SampledDesc::profileName ( std::string  profName)
inline

Definition at line 694 of file Metric-ADesc.hpp.

◆ profileRelId() [1/2]

const std::string& Prof::Metric::SampledDesc::profileRelId ( ) const
inline

Definition at line 703 of file Metric-ADesc.hpp.

Here is the caller graph for this function:

◆ profileRelId() [2/2]

void Prof::Metric::SampledDesc::profileRelId ( std::string  profileRelId)
inline

Definition at line 707 of file Metric-ADesc.hpp.

◆ profileType() [1/2]

const std::string& Prof::Metric::SampledDesc::profileType ( ) const
inline

Definition at line 713 of file Metric-ADesc.hpp.

Here is the caller graph for this function:

◆ profileType() [2/2]

void Prof::Metric::SampledDesc::profileType ( std::string  profileType)
inline

Definition at line 717 of file Metric-ADesc.hpp.

Here is the call graph for this function:

◆ sampling_type() [1/2]

void Prof::Metric::ADesc::sampling_type ( SamplingType_t  type)
inlineinherited

Definition at line 531 of file Metric-ADesc.hpp.

Here is the call graph for this function:
Here is the caller graph for this function:

◆ sampling_type() [2/2]

SamplingType_t Prof::Metric::ADesc::sampling_type ( ) const
inlineinherited

Definition at line 535 of file Metric-ADesc.hpp.

◆ stringToADescTy()

ADesc::ADescTy Prof::Metric::ADesc::stringToADescTy ( const std::string &  x)
staticinherited

Definition at line 123 of file Metric-ADesc.cpp.

Here is the caller graph for this function:

◆ toHPCRunMetricValTy()

MetricFlags_ValTy_t Prof::Metric::ADesc::toHPCRunMetricValTy ( ADesc::ADescTy  ty)
staticinherited

Definition at line 236 of file Metric-ADesc.cpp.

Here is the caller graph for this function:

◆ toString()

std::string Prof::Metric::SampledDesc::toString ( ) const
virtual

Reimplemented from Prof::Metric::ADesc.

Definition at line 267 of file Metric-ADesc.cpp.

Here is the call graph for this function:

◆ toValueTyStringXML()

std::string Prof::Metric::SampledDesc::toValueTyStringXML ( ) const
virtual

Reimplemented from Prof::Metric::ADesc.

Definition at line 277 of file Metric-ADesc.cpp.

Here is the call graph for this function:

◆ type() [1/2]

ADescTy Prof::Metric::ADesc::type ( ) const
inlineinherited

Definition at line 230 of file Metric-ADesc.hpp.

Here is the caller graph for this function:

◆ type() [2/2]

void Prof::Metric::ADesc::type ( ADescTy  type)
inlineinherited

Definition at line 234 of file Metric-ADesc.hpp.

Here is the call graph for this function:

◆ zeroDBInfo()

void Prof::Metric::ADesc::zeroDBInfo ( )
inlineinherited

Definition at line 440 of file Metric-ADesc.hpp.

Here is the call graph for this function:
Here is the caller graph for this function:

Member Data Documentation

◆ id_NULL

const uint Prof::Metric::ADesc::id_NULL = UINT_MAX
staticinherited

Definition at line 100 of file Metric-ADesc.hpp.

◆ m_flags

hpcrun_metricFlags_t Prof::Metric::SampledDesc::m_flags
private

Definition at line 738 of file Metric-ADesc.hpp.

◆ m_isUnitsEvents

bool Prof::Metric::SampledDesc::m_isUnitsEvents
private

Definition at line 739 of file Metric-ADesc.hpp.

◆ m_period

uint64_t Prof::Metric::SampledDesc::m_period
private

Definition at line 737 of file Metric-ADesc.hpp.

◆ m_profileRelId

std::string Prof::Metric::SampledDesc::m_profileRelId
private

Definition at line 742 of file Metric-ADesc.hpp.

◆ m_profileType

std::string Prof::Metric::SampledDesc::m_profileType
private

Definition at line 743 of file Metric-ADesc.hpp.

◆ m_profName

std::string Prof::Metric::SampledDesc::m_profName
private

Definition at line 741 of file Metric-ADesc.hpp.

◆ nameSep

const char Prof::Metric::ADesc::nameSep = '.'
staticinherited

Definition at line 255 of file Metric-ADesc.hpp.

◆ s_nameExcl

const string Prof::Metric::ADesc::s_nameExcl = " (E)"
staticinherited

Definition at line 217 of file Metric-ADesc.hpp.

◆ s_nameFmtSegBeg

const char Prof::Metric::ADesc::s_nameFmtSegBeg = '{'
staticinherited

Definition at line 258 of file Metric-ADesc.hpp.

◆ s_nameFmtSegEnd

const char Prof::Metric::ADesc::s_nameFmtSegEnd = '}'
staticinherited

Definition at line 259 of file Metric-ADesc.hpp.

◆ s_nameFmtTag

const string Prof::Metric::ADesc::s_nameFmtTag = "{formatted}"
staticinherited

Definition at line 257 of file Metric-ADesc.hpp.

◆ s_nameIncl

const string Prof::Metric::ADesc::s_nameIncl = " (I)"
staticinherited

Definition at line 216 of file Metric-ADesc.hpp.

◆ s_nameNULL

const string Prof::Metric::ADesc::s_nameNULL = ""
staticinherited

Definition at line 215 of file Metric-ADesc.hpp.


The documentation for this class was generated from the following files: