|
HPCToolkit
|
#include <assert.h>#include <pthread.h>#include <stdlib.h>#include <monitor.h>#include "newmem.h"#include "epoch.h"#include "handling_sample.h"#include "thread_data.h"#include "trace.h"#include <lush/lush-pthread.h>#include <messages/messages.h>#include <trampoline/common/trampoline.h>#include <memory/mmap.h>
Go to the source code of this file.
Enumerations | |
| enum | _local_int_const { BACKTRACE_INIT_SZ = 32, NEW_BACKTRACE_INIT_SZ = 32 } |
Functions | |
| void | hpcrun_init_pthread_key (void) |
| void | hpcrun_set_thread0_data (void) |
| void | hpcrun_set_thread_data (thread_data_t *td) |
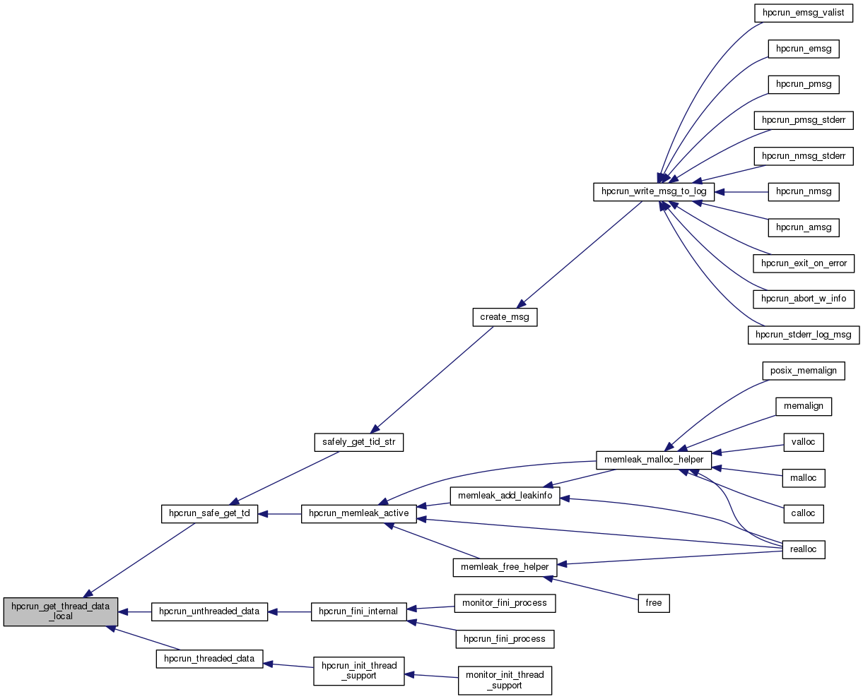
| static thread_data_t * | hpcrun_get_thread_data_local (void) |
| static bool | hpcrun_get_thread_data_local_avail (void) |
| thread_data_t * | hpcrun_safe_get_td (void) |
| static thread_data_t * | hpcrun_get_thread_data_specific (void) |
| static bool | hpcrun_get_thread_data_specific_avail (void) |
| void | hpcrun_unthreaded_data (void) |
| void | hpcrun_threaded_data (void) |
| thread_data_t * | hpcrun_allocate_thread_data (int id) |
| static void | core_profile_trace_data_init (core_profile_trace_data_t *cptd, int id, cct_ctxt_t *thr_ctxt) |
| void | hpcrun_thread_data_init (int id, cct_ctxt_t *thr_ctxt, int is_child, size_t n_sources) |
| void | hpcrun_cached_bt_adjust_size (size_t n) |
| frame_t * | hpcrun_expand_btbuf (void) |
| void | hpcrun_ensure_btbuf_avail (void) |
Variables | |
| static thread_data_t | _local_td |
| static pthread_key_t | _hpcrun_key |
| static int | use_getspecific = 0 |
| thread_data_t *(* | hpcrun_get_thread_data )(void) = &hpcrun_get_thread_data_local |
| bool(* | hpcrun_td_avail )(void) = &hpcrun_get_thread_data_local_avail |
| enum _local_int_const |
| Enumerator | |
|---|---|
| BACKTRACE_INIT_SZ | |
| NEW_BACKTRACE_INIT_SZ | |
Definition at line 76 of file thread_data.c.
|
inlinestatic |
Definition at line 215 of file thread_data.c.


| thread_data_t* hpcrun_allocate_thread_data | ( | int | id | ) |
Definition at line 208 of file thread_data.c.


| void hpcrun_cached_bt_adjust_size | ( | size_t | n | ) |
Definition at line 373 of file thread_data.c.


| void hpcrun_ensure_btbuf_avail | ( | void | ) |
Definition at line 426 of file thread_data.c.


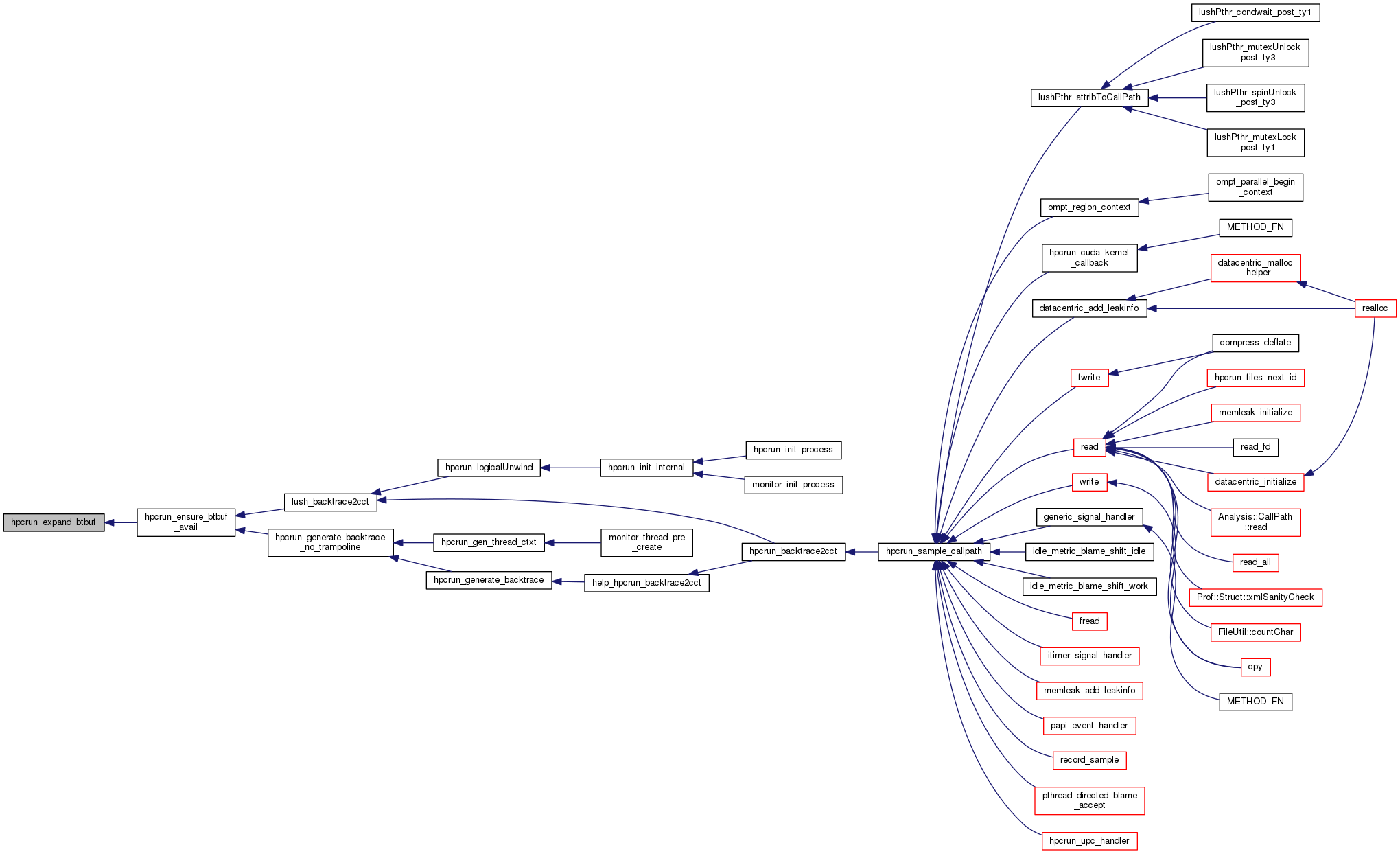
| frame_t* hpcrun_expand_btbuf | ( | void | ) |
Definition at line 390 of file thread_data.c.


|
static |
|
static |
|
static |
Definition at line 151 of file thread_data.c.


|
static |
| void hpcrun_init_pthread_key | ( | void | ) |
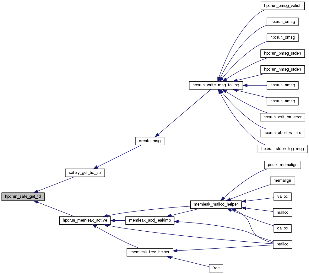
| thread_data_t* hpcrun_safe_get_td | ( | void | ) |
Definition at line 140 of file thread_data.c.


| void hpcrun_set_thread0_data | ( | void | ) |
Definition at line 108 of file thread_data.c.


| void hpcrun_set_thread_data | ( | thread_data_t * | td | ) |
| void hpcrun_thread_data_init | ( | int | id, |
| cct_ctxt_t * | thr_ctxt, | ||
| int | is_child, | ||
| size_t | n_sources | ||
| ) |
Definition at line 265 of file thread_data.c.


| void hpcrun_threaded_data | ( | void | ) |
Definition at line 195 of file thread_data.c.


| void hpcrun_unthreaded_data | ( | void | ) |
Definition at line 187 of file thread_data.c.


|
static |
Definition at line 91 of file thread_data.c.
|
static |
Definition at line 90 of file thread_data.c.
| thread_data_t*(* hpcrun_get_thread_data) (void) = &hpcrun_get_thread_data_local |
Definition at line 168 of file thread_data.c.
| bool(* hpcrun_td_avail) (void) = &hpcrun_get_thread_data_local_avail |
Definition at line 169 of file thread_data.c.
|
static |
Definition at line 92 of file thread_data.c.