|
HPCToolkit
|
#include <memory/hpcrun-malloc.h>#include <main.h>#include "thread_data.h"#include "uw_recipe_map.h"#include "unwind-interval.h"#include <fnbounds/fnbounds_interface.h>#include <lib/prof-lean/cskiplist.h>#include <lib/prof-lean/mcs-lock.h>#include <lib/prof-lean/binarytree.h>#include "binarytree_uwi.h"#include "segv_handler.h"#include <messages/messages.h>#include <monitor.h>#include <stdio.h>#include <stdlib.h>#include <string.h>
Go to the source code of this file.
Classes | |
| struct | ilmstat_btuwi_pair_s |
Macros | |
| #define | UW_RECIPE_MAP_DEBUG 0 |
| #define | UW_RECIPE_MAP_DEBUG_VERBOSE 0 |
| #define | SKIPLIST_HEIGHT 8 |
| #define | NUM_NODES 10 |
| #define | MAX_STAT_STR 14 |
| #define | LDMOD_NAME_LEN 128 |
| #define | MAX_ILDMODSTAT_STR MAX_INTERVAL_STR+LDMOD_NAME_LEN+MAX_STAT_STR |
| #define | uw_recipe_map_report(op, start, end) |
| #define | uw_recipe_map_report_and_dump(op, start, end) |
Typedefs | |
| typedef struct ilmstat_btuwi_pair_s | ilmstat_btuwi_pair_t |
Variables | |
| static ilmstat_btuwi_pair_t * | GF_ilmstat_btuwi = NULL |
| static mcs_lock_t | GFL_lock |
| static __thread ilmstat_btuwi_pair_t * | _lf_ilmstat_btuwi = NULL |
| static cskiplist_t * | addr2recipe_map [NUM_UNWINDERS] |
| static mem_alloc | my_alloc = hpcrun_malloc |
| static void(* | cskl_ilmstat_btuwi_free [])(void *anode) |
| #define LDMOD_NAME_LEN 128 |
Definition at line 284 of file uw_recipe_map.c.
| #define MAX_ILDMODSTAT_STR MAX_INTERVAL_STR+LDMOD_NAME_LEN+MAX_STAT_STR |
Definition at line 285 of file uw_recipe_map.c.
| #define MAX_STAT_STR 14 |
Definition at line 283 of file uw_recipe_map.c.
| #define NUM_NODES 10 |
Definition at line 111 of file uw_recipe_map.c.
| #define SKIPLIST_HEIGHT 8 |
Definition at line 109 of file uw_recipe_map.c.
| #define UW_RECIPE_MAP_DEBUG 0 |
Definition at line 60 of file uw_recipe_map.c.
| #define UW_RECIPE_MAP_DEBUG_VERBOSE 0 |
Definition at line 62 of file uw_recipe_map.c.
| #define uw_recipe_map_report | ( | op, | |
| start, | |||
| end | |||
| ) |
Definition at line 299 of file uw_recipe_map.c.
| #define uw_recipe_map_report_and_dump | ( | op, | |
| start, | |||
| end | |||
| ) |
Definition at line 440 of file uw_recipe_map.c.
| typedef struct ilmstat_btuwi_pair_s ilmstat_btuwi_pair_t |
|
static |
|
static |
|
static |
Definition at line 467 of file uw_recipe_map.c.


|
inlinestatic |
|
inlinestatic |
Definition at line 177 of file uw_recipe_map.c.


|
static |
Definition at line 132 of file uw_recipe_map.c.


|
static |
Definition at line 255 of file uw_recipe_map.c.


|
static |
Definition at line 146 of file uw_recipe_map.c.


|
static |
Definition at line 200 of file uw_recipe_map.c.


|
inlinestatic |
|
inlinestatic |
|
static |
Definition at line 497 of file uw_recipe_map.c.


| void uw_recipe_map_init | ( | void | ) |
Definition at line 602 of file uw_recipe_map.c.


|
static |
Definition at line 461 of file uw_recipe_map.c.


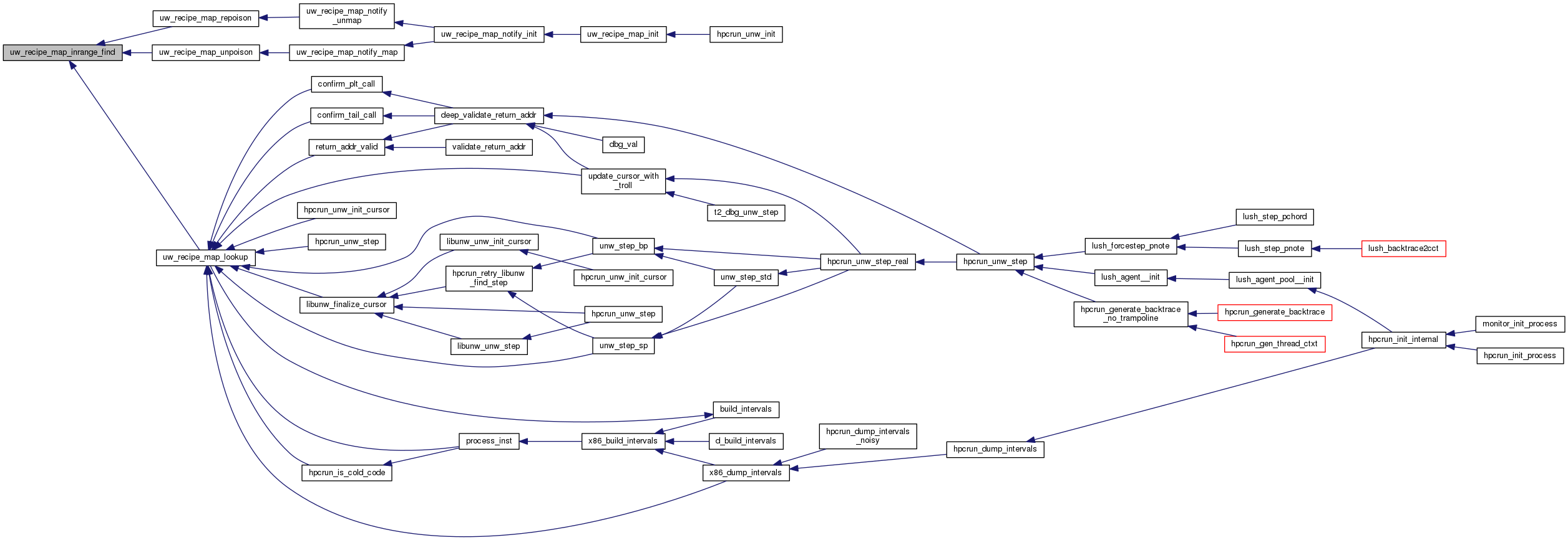
| bool uw_recipe_map_lookup | ( | void * | addr, |
| unwinder_t | uw, | ||
| unwindr_info_t * | unwr_info | ||
| ) |
Definition at line 639 of file uw_recipe_map.c.


|
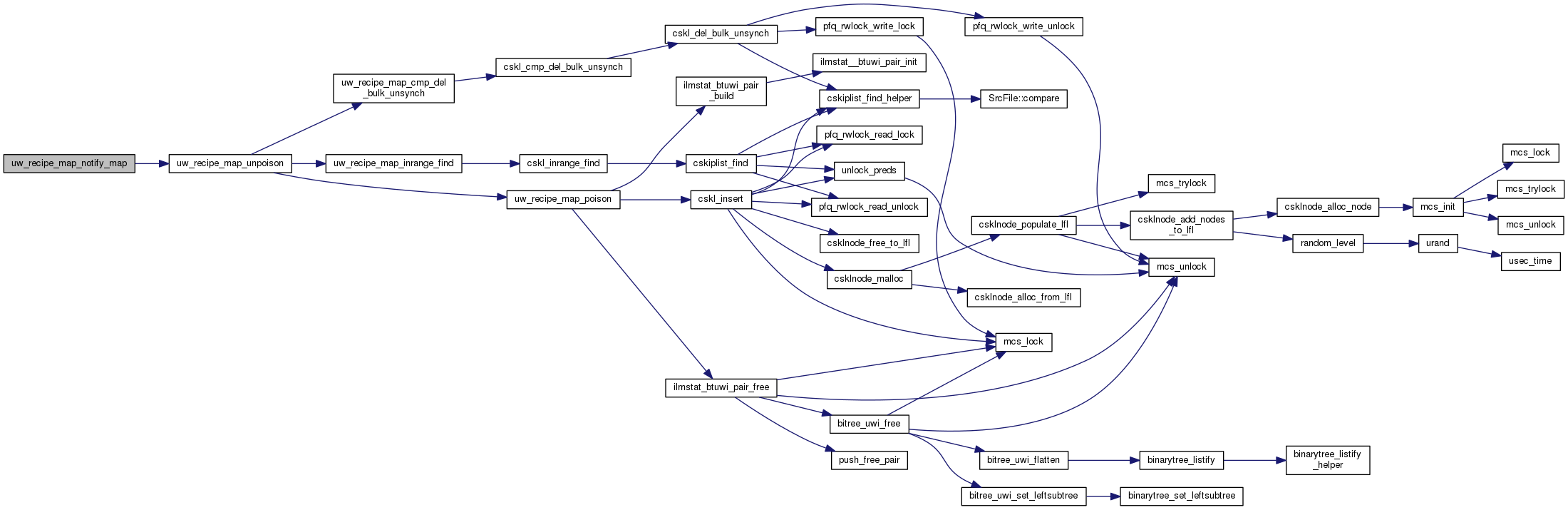
static |
Definition at line 586 of file uw_recipe_map.c.


|
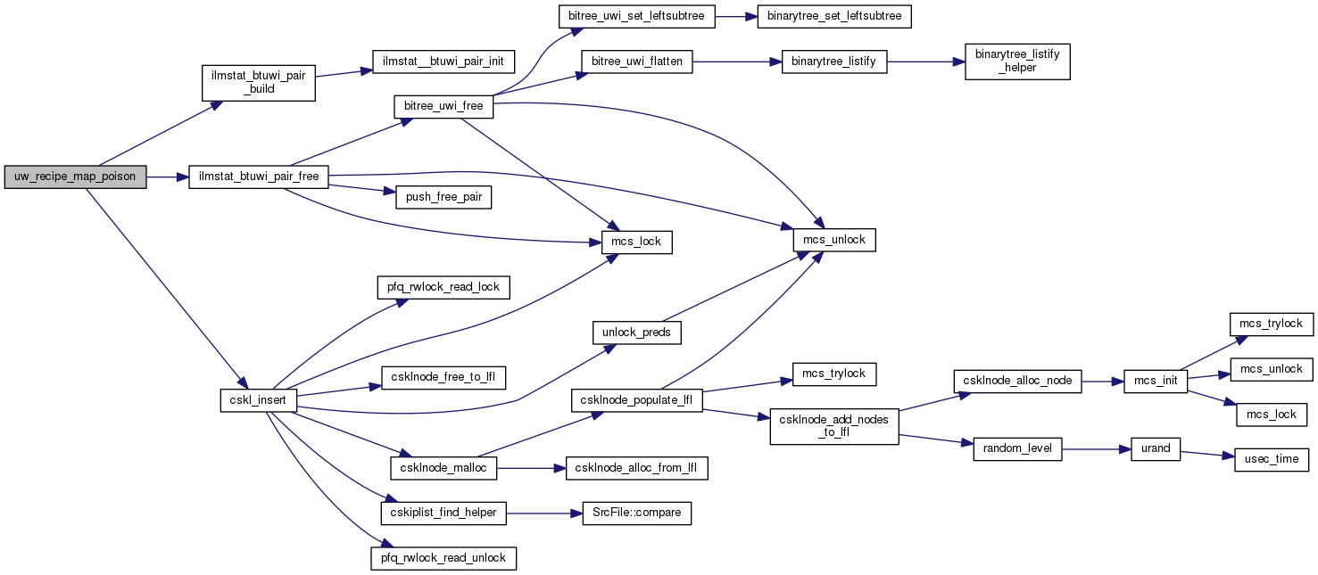
static |
Definition at line 555 of file uw_recipe_map.c.


|
static |
Definition at line 568 of file uw_recipe_map.c.


|
static |
Definition at line 444 of file uw_recipe_map.c.


|
static |
Definition at line 527 of file uw_recipe_map.c.


|
static |
Definition at line 505 of file uw_recipe_map.c.


|
static |
Definition at line 154 of file uw_recipe_map.c.
|
static |
Definition at line 272 of file uw_recipe_map.c.
|
static |
Definition at line 493 of file uw_recipe_map.c.
|
static |
Definition at line 152 of file uw_recipe_map.c.
|
static |
Definition at line 153 of file uw_recipe_map.c.
|
static |
Definition at line 276 of file uw_recipe_map.c.