|
HPCToolkit
|
#include <stdio.h>#include <unistd.h>#include <inttypes.h>#include <stdarg.h>#include <sys/time.h>#include <sys/profil.h>#include <include/hpctoolkit-config.h>#include <include/uint.h>#include "hpcrun.h"#include "hpcpapi.h"

Go to the source code of this file.
Classes | |
| struct | hpcsys_profile_desc_t |
| struct | hpcsys_profile_desc_vec_t |
| struct | hpcrun_ofile_desc_t |
| struct | hpcrun_profiles_desc_t |
| struct | hpcrun_pthread_create_args_t |
Macros | |
| #define | HPCRUN_DBG_LVL 0 |
| #define | MSG_str(fmt) HPCRUN_NAME" [pid %d, tid 0x%lx]: " fmt "\n", getpid(), hpcrun_gettid() |
| #define | MSG0(x, fmt) { fprintf(x, MSG_str(fmt)); } |
| #define | MSGx(x, fmt, ...) { fprintf(x, MSG_str(fmt), __VA_ARGS__); } |
| #define | ERRMSG0(fmt) |
| #define | ERRMSGx(fmt, ...) |
| #define | DIE0(fmt) ERRMSG0(fmt); { exit(1); } |
| #define | DIEx(fmt, ...) ERRMSGx(fmt, __VA_ARGS__); { exit(1); } |
| #define | HPC_GETL_SYSPROFS(x) ((x)->sysprofs) |
| #define | HPC_GET_SYSPROFS(x) ((hpcsys_profile_desc_vec_t*)((x)->sysprofs)) |
| #define | HPC_GETL_PAPIPROFS(x) ((x)->papiprofs) |
| #define | HPC_GET_PAPIPROFS(x) ((hpcpapi_profile_desc_vec_t*)((x)->papiprofs)) |
| #define | PARAMS_START_MAIN |
| #define | PARAMS_EXECV (const char *path, char *const argv[]) |
| #define | PARAMS_EXECVP (const char *file, char *const argv[]) |
| #define | PARAMS_EXECVE |
| #define | PARAMS_PTHREAD_CREATE |
Typedefs | |
| typedef int libc_start_main_fptr_t | PARAMS_START_MAIN |
| typedef void(* | libc_start_main_fini_fptr_t) (void) |
| typedef int execv_fptr_t | PARAMS_EXECV |
| typedef int execvp_fptr_t | PARAMS_EXECVP |
| typedef int execve_fptr_t | PARAMS_EXECVE |
| typedef pid_t(* | fork_fptr_t) (void) |
| typedef void *(* | dlopen_fptr_t) (const char *filename, int flag) |
| typedef void(* | _exit_fptr_t) (int) |
| typedef int pthread_create_fptr_t | PARAMS_PTHREAD_CREATE |
| typedef pthread_t(* | pthread_self_fptr_t) (void) |
Functions | |
| void | init_library () |
| void | fini_library () |
| void | init_process () |
| void | fini_process () |
| hpcrun_profiles_desc_t * | init_thread (int is_thread) |
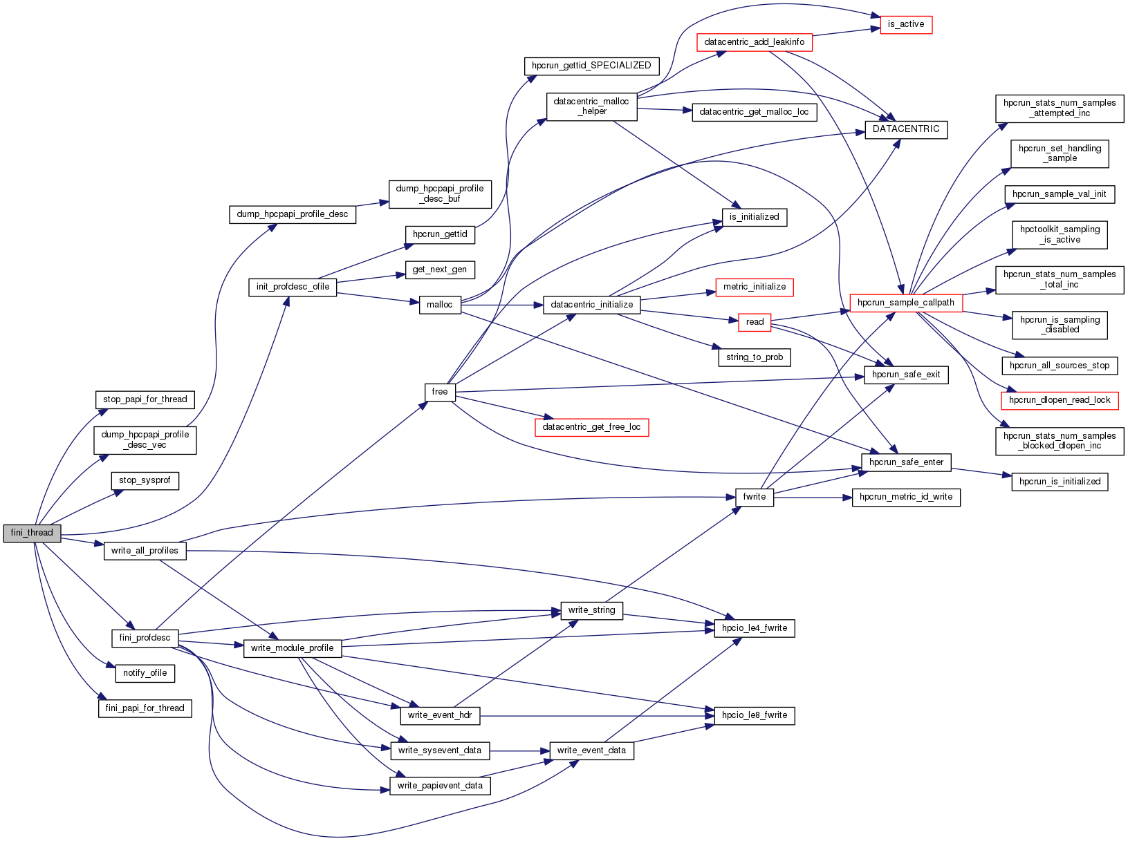
| void | fini_thread (hpcrun_profiles_desc_t **profdesc, int is_thread) |
| long | hpcrun_gettid () |
| void | hpcrun_parse_execl (const char ***argv, const char *const **envp, const char *arg, va_list arglist) |
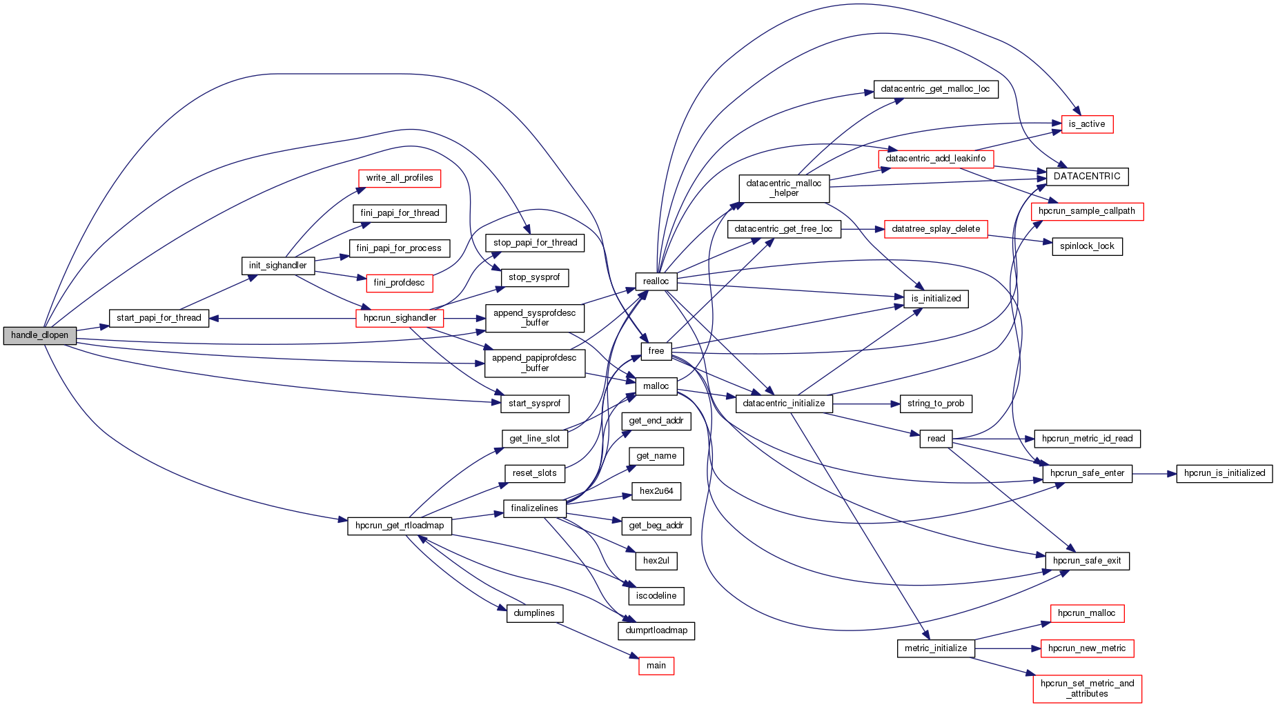
| void | handle_dlopen () |
| void | init_library_SPECIALIZED () |
| void | init_papi_for_process_SPECIALIZED () |
| long | hpcrun_gettid_SPECIALIZED () |
Variables | |
| int | opt_debug |
| int | opt_recursive |
| hpc_threadprof_t | opt_thread |
| char * | opt_eventlist |
| char | opt_outpath [PATH_MAX] |
| int | opt_flagscode |
| const char * | hpcrun_cmd |
| #define ERRMSG0 | ( | fmt | ) |
| #define ERRMSGx | ( | fmt, | |
| ... | |||
| ) |
| #define HPC_GET_PAPIPROFS | ( | x | ) | ((hpcpapi_profile_desc_vec_t*)((x)->papiprofs)) |
| #define HPC_GET_SYSPROFS | ( | x | ) | ((hpcsys_profile_desc_vec_t*)((x)->sysprofs)) |
| #define MSG_str | ( | fmt | ) | HPCRUN_NAME" [pid %d, tid 0x%lx]: " fmt "\n", getpid(), hpcrun_gettid() |
| #define MSGx | ( | x, | |
| fmt, | |||
| ... | |||
| ) | { fprintf(x, MSG_str(fmt), __VA_ARGS__); } |
| #define PARAMS_EXECV (const char *path, char *const argv[]) |
| #define PARAMS_EXECVE |
| #define PARAMS_EXECVP (const char *file, char *const argv[]) |
| #define PARAMS_PTHREAD_CREATE |
| #define PARAMS_START_MAIN |
| typedef void*(* dlopen_fptr_t) (const char *filename, int flag) |
| typedef int execv_fptr_t PARAMS_EXECV |
| typedef int execve_fptr_t PARAMS_EXECVE |
| typedef int execvp_fptr_t PARAMS_EXECVP |
| typedef int pthread_create_fptr_t PARAMS_PTHREAD_CREATE |
| typedef int libc_start_main_fptr_t PARAMS_START_MAIN |
| void fini_library | ( | ) |
| void fini_process | ( | ) |
| void fini_thread | ( | hpcrun_profiles_desc_t ** | profdesc, |
| int | is_thread | ||
| ) |
| void handle_dlopen | ( | ) |
| long hpcrun_gettid | ( | ) |
| long hpcrun_gettid_SPECIALIZED | ( | ) |
| void hpcrun_parse_execl | ( | const char *** | argv, |
| const char *const ** | envp, | ||
| const char * | arg, | ||
| va_list | arglist | ||
| ) |
| void init_library | ( | ) |
| void init_library_SPECIALIZED | ( | ) |
Definition at line 144 of file monitor_static.cpp.


| void init_papi_for_process_SPECIALIZED | ( | ) |
| void init_process | ( | ) |
| hpcrun_profiles_desc_t* init_thread | ( | int | is_thread | ) |
| hpc_threadprof_t opt_thread |