|
HPCToolkit
|

Go to the source code of this file.
Functions | |
| int | interval_t_cmp (void *lhs, void *rhs) |
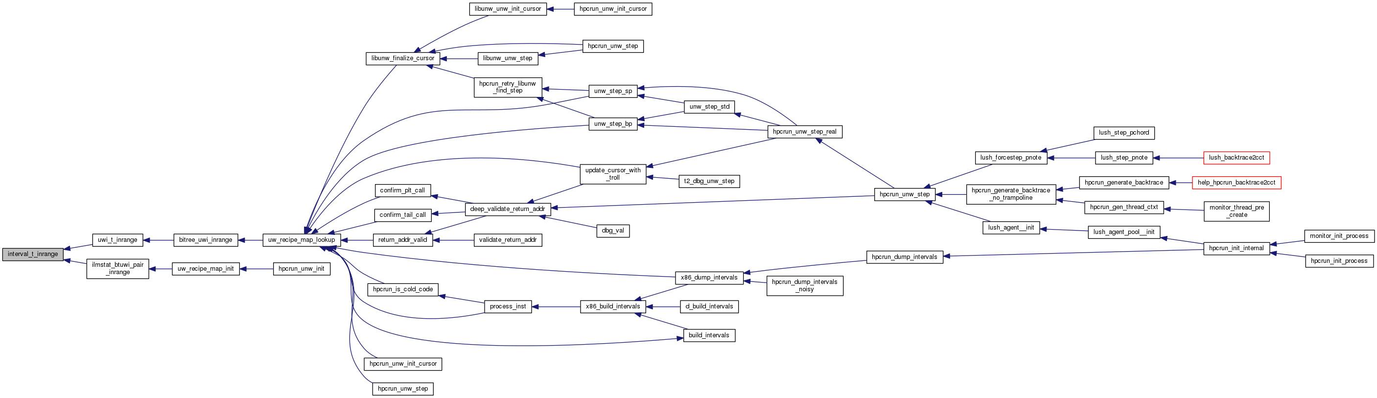
| int | interval_t_inrange (void *lhs, void *val) |
| void | interval_t_tostr (void *ptrinterval, char result[]) |
| void | interval_t_print (interval_t *ptrinterval) |
| char * | interval_maxspaces () |
Variables | |
| static char | Interval_MaxSpaces [] = " " |
| char* interval_maxspaces | ( | ) |
Definition at line 65 of file interval_t.c.
| int interval_t_cmp | ( | void * | lhs, |
| void * | rhs | ||
| ) |
| int interval_t_inrange | ( | void * | lhs, |
| void * | val | ||
| ) |
| void interval_t_print | ( | interval_t * | ptrinterval | ) |
| void interval_t_tostr | ( | void * | ptrinterval, |
| char | result[] | ||
| ) |
|
static |
Definition at line 17 of file interval_t.c.