|
HPCToolkit
|


Go to the source code of this file.
Functions | |
| void | dump_file_info (const char *filename, DiscoverFnTy fn_discovery, int query) |
| void | dump_file_info_var (const char *filename, DiscoverFnTy fn_discovery) |
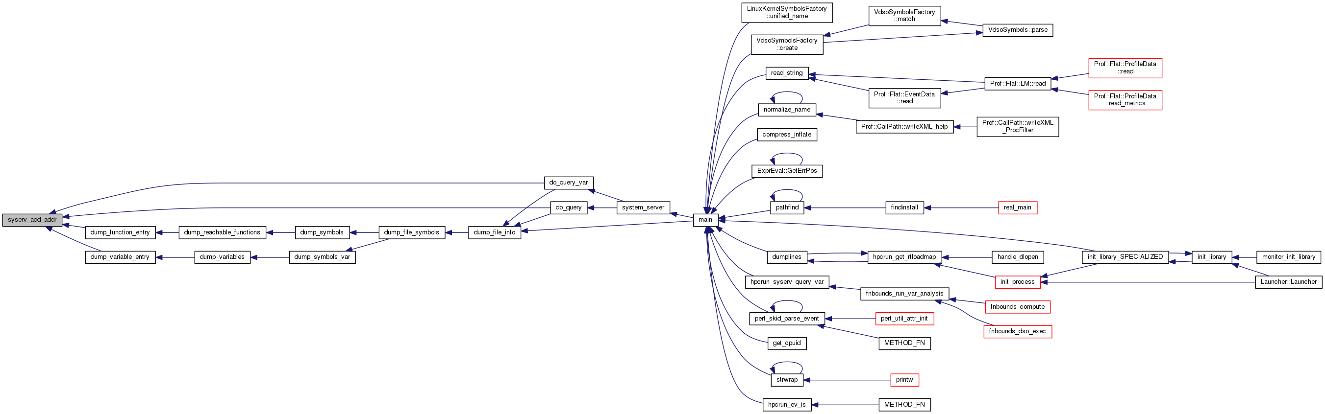
| void | system_server (DiscoverFnTy, int, int) |
| void | syserv_add_addr (void *, long) |
| void | syserv_add_header (int is_relocatable, uintptr_t ref_offset) |
| void dump_file_info | ( | const char * | filename, |
| DiscoverFnTy | fn_discovery, | ||
| int | query | ||
| ) |
| void dump_file_info_var | ( | const char * | filename, |
| DiscoverFnTy | fn_discovery | ||
| ) |
| void syserv_add_addr | ( | void * | , |
| long | |||
| ) |
Definition at line 218 of file server.cpp.


| void syserv_add_header | ( | int | is_relocatable, |
| uintptr_t | ref_offset | ||
| ) |
| void system_server | ( | DiscoverFnTy | , |
| int | , | ||
| int | |||
| ) |
Definition at line 470 of file server.cpp.

