|
Linux Perf
|
#include "util/util.h"

Go to the source code of this file.
Functions | |
| void | list_common_cmds_help (void) |
| const char * | help_unknown_cmd (const char *cmd) |
| int | cmd_annotate (int argc, const char **argv) |
| int | cmd_bench (int argc, const char **argv) |
| int | cmd_buildid_cache (int argc, const char **argv) |
| int | cmd_buildid_list (int argc, const char **argv) |
| int | cmd_config (int argc, const char **argv) |
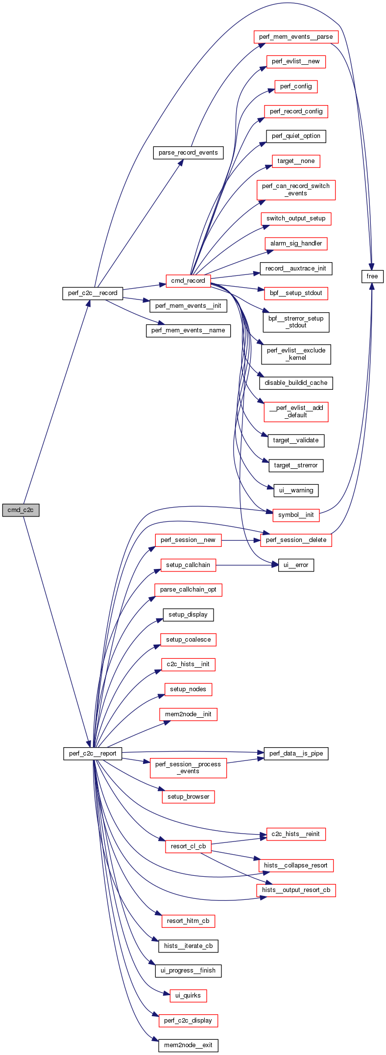
| int | cmd_c2c (int argc, const char **argv) |
| int | cmd_diff (int argc, const char **argv) |
| int | cmd_evlist (int argc, const char **argv) |
| int | cmd_help (int argc, const char **argv) |
| int | cmd_sched (int argc, const char **argv) |
| int | cmd_kallsyms (int argc, const char **argv) |
| int | cmd_list (int argc, const char **argv) |
| int | cmd_record (int argc, const char **argv) |
| int | cmd_report (int argc, const char **argv) |
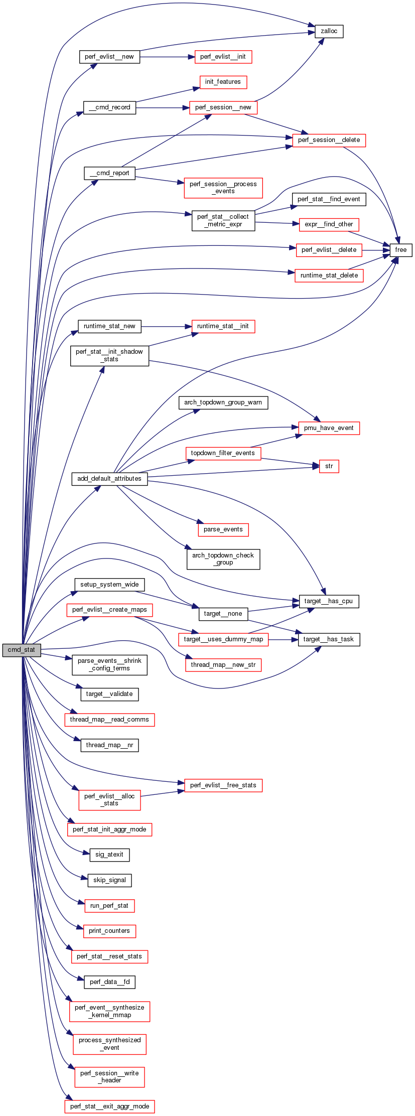
| int | cmd_stat (int argc, const char **argv) |
| int | cmd_timechart (int argc, const char **argv) |
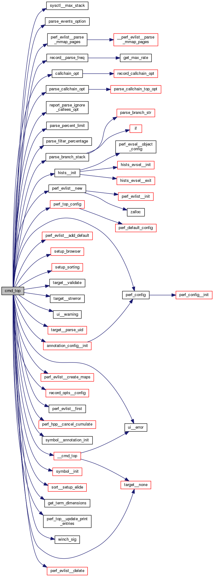
| int | cmd_top (int argc, const char **argv) |
| int | cmd_script (int argc, const char **argv) |
| int | cmd_version (int argc, const char **argv) |
| int | cmd_probe (int argc, const char **argv) |
| int | cmd_kmem (int argc, const char **argv) |
| int | cmd_lock (int argc, const char **argv) |
| int | cmd_kvm (int argc, const char **argv) |
| int | cmd_test (int argc, const char **argv) |
| int | cmd_trace (int argc, const char **argv) |
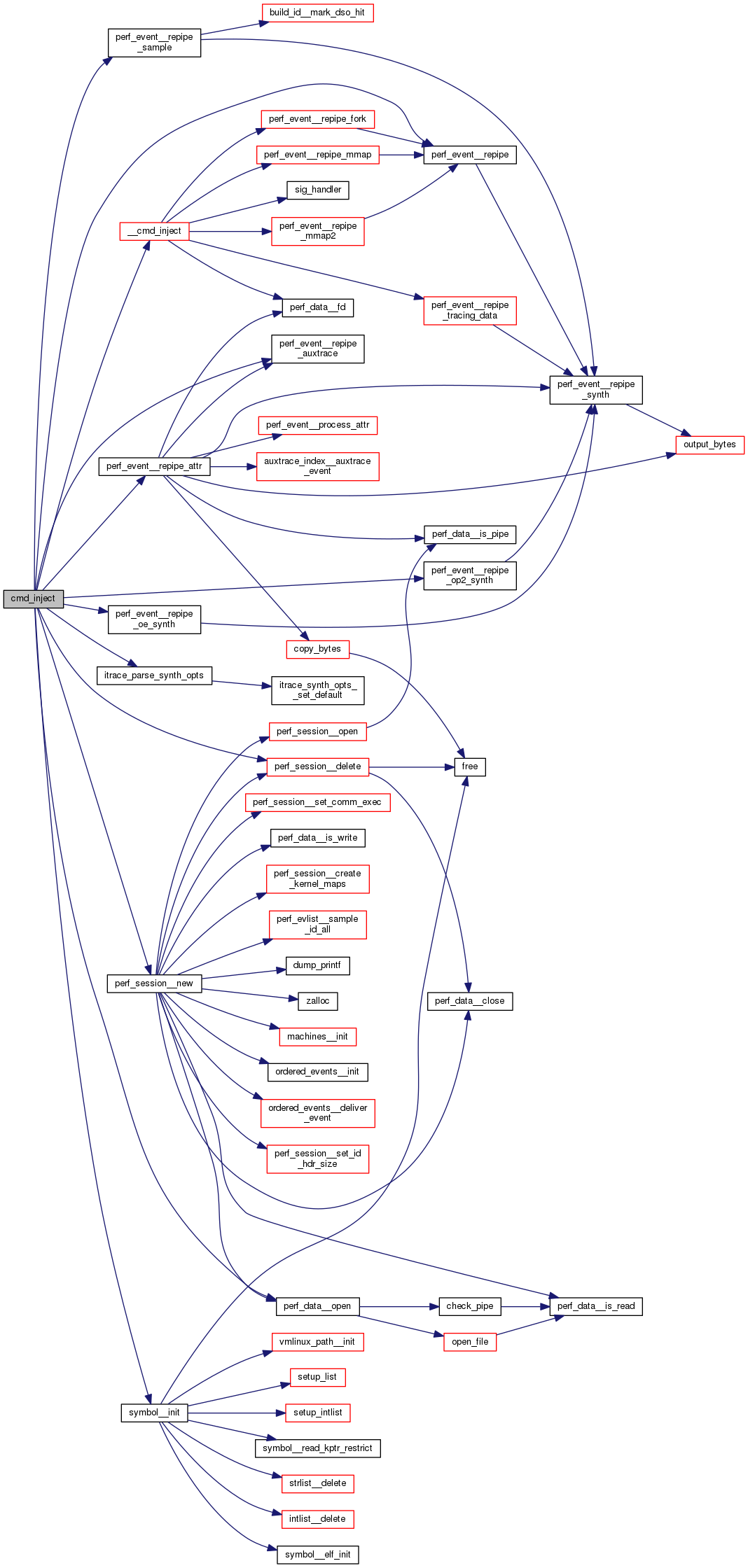
| int | cmd_inject (int argc, const char **argv) |
| int | cmd_mem (int argc, const char **argv) |
| int | cmd_data (int argc, const char **argv) |
| int | cmd_ftrace (int argc, const char **argv) |
| int | find_scripts (char **scripts_array, char **scripts_path_array) |
Variables | |
| const char | perf_usage_string [] |
| const char | perf_more_info_string [] |
| int cmd_annotate | ( | int | argc, |
| const char ** | argv | ||
| ) |
| int cmd_bench | ( | int | argc, |
| const char ** | argv | ||
| ) |
| int cmd_buildid_cache | ( | int | argc, |
| const char ** | argv | ||
| ) |
| int cmd_buildid_list | ( | int | argc, |
| const char ** | argv | ||
| ) |
| int cmd_c2c | ( | int | argc, |
| const char ** | argv | ||
| ) |
| int cmd_config | ( | int | argc, |
| const char ** | argv | ||
| ) |
| int cmd_data | ( | int | argc, |
| const char ** | argv | ||
| ) |
| int cmd_diff | ( | int | argc, |
| const char ** | argv | ||
| ) |
| int cmd_evlist | ( | int | argc, |
| const char ** | argv | ||
| ) |
| int cmd_ftrace | ( | int | argc, |
| const char ** | argv | ||
| ) |
| int cmd_help | ( | int | argc, |
| const char ** | argv | ||
| ) |
| int cmd_inject | ( | int | argc, |
| const char ** | argv | ||
| ) |
| int cmd_kallsyms | ( | int | argc, |
| const char ** | argv | ||
| ) |
| int cmd_kmem | ( | int | argc, |
| const char ** | argv | ||
| ) |
| int cmd_kvm | ( | int | argc, |
| const char ** | argv | ||
| ) |
| int cmd_list | ( | int | argc, |
| const char ** | argv | ||
| ) |
| int cmd_lock | ( | int | argc, |
| const char ** | argv | ||
| ) |
| int cmd_mem | ( | int | argc, |
| const char ** | argv | ||
| ) |
| int cmd_probe | ( | int | argc, |
| const char ** | argv | ||
| ) |
| int cmd_record | ( | int | argc, |
| const char ** | argv | ||
| ) |
| int cmd_report | ( | int | argc, |
| const char ** | argv | ||
| ) |
| int cmd_sched | ( | int | argc, |
| const char ** | argv | ||
| ) |
| int cmd_script | ( | int | argc, |
| const char ** | argv | ||
| ) |
Definition at line 3040 of file builtin-script.c.
| int cmd_stat | ( | int | argc, |
| const char ** | argv | ||
| ) |
| int cmd_test | ( | int | argc, |
| const char ** | argv | ||
| ) |
| int cmd_timechart | ( | int | argc, |
| const char ** | argv | ||
| ) |
| int cmd_top | ( | int | argc, |
| const char ** | argv | ||
| ) |
| int cmd_trace | ( | int | argc, |
| const char ** | argv | ||
| ) |
| int cmd_version | ( | int | argc, |
| const char ** | argv | ||
| ) |
| int find_scripts | ( | char ** | scripts_array, |
| char ** | scripts_path_array | ||
| ) |
| const char* help_unknown_cmd | ( | const char * | cmd | ) |
| void list_common_cmds_help | ( | void | ) |
Definition at line 295 of file builtin-help.c.