|
Linux Perf
|
#include "builtin.h"#include "perf.h"#include "util/annotate.h"#include "util/config.h"#include "util/color.h"#include "util/drv_configs.h"#include "util/evlist.h"#include "util/evsel.h"#include "util/event.h"#include "util/machine.h"#include "util/session.h"#include "util/symbol.h"#include "util/thread.h"#include "util/thread_map.h"#include "util/top.h"#include <linux/rbtree.h>#include <subcmd/parse-options.h>#include "util/parse-events.h"#include "util/cpumap.h"#include "util/xyarray.h"#include "util/sort.h"#include "util/term.h"#include "util/intlist.h"#include "util/parse-branch-options.h"#include "arch/common.h"#include "util/debug.h"#include <assert.h>#include <elf.h>#include <fcntl.h>#include <stdio.h>#include <termios.h>#include <unistd.h>#include <inttypes.h>#include <errno.h>#include <time.h>#include <sched.h>#include <signal.h>#include <sys/syscall.h>#include <sys/ioctl.h>#include <poll.h>#include <sys/prctl.h>#include <sys/wait.h>#include <sys/uio.h>#include <sys/utsname.h>#include <sys/mman.h>#include <linux/stringify.h>#include <linux/time64.h>#include <linux/types.h>#include "sane_ctype.h"
Go to the source code of this file.
Macros | |
| #define | HEADER_LINE_NR 5 |
Functions | |
| static void | perf_top__update_print_entries (struct perf_top *top) |
| static void | winch_sig (int sig __maybe_unused) |
| static void | perf_top__resize (struct perf_top *top) |
| static int | perf_top__parse_source (struct perf_top *top, struct hist_entry *he) |
| static void | __zero_source_counters (struct hist_entry *he) |
| static void | ui__warn_map_erange (struct map *map, struct symbol *sym, u64 ip) |
| static void | perf_top__record_precise_ip (struct perf_top *top, struct hist_entry *he, struct perf_sample *sample, struct perf_evsel *evsel, u64 ip) |
| static void | perf_top__show_details (struct perf_top *top) |
| static void | perf_top__print_sym_table (struct perf_top *top) |
| static void | prompt_integer (int *target, const char *msg) |
| static void | prompt_percent (int *target, const char *msg) |
| static void | perf_top__prompt_symbol (struct perf_top *top, const char *msg) |
| static void | perf_top__print_mapped_keys (struct perf_top *top) |
| static int | perf_top__key_mapped (struct perf_top *top, int c) |
| static bool | perf_top__handle_keypress (struct perf_top *top, int c) |
| static void | perf_top__sort_new_samples (void *arg) |
| static void * | display_thread_tui (void *arg) |
| static void | display_sig (int sig __maybe_unused) |
| static void | display_setup_sig (void) |
| static void * | display_thread (void *arg) |
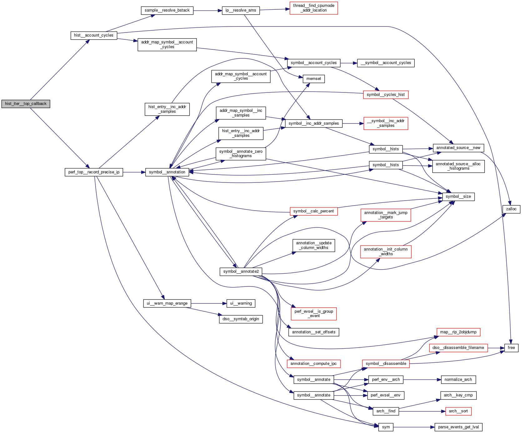
| static int | hist_iter__top_callback (struct hist_entry_iter *iter, struct addr_location *al, bool single, void *arg) |
| static void | perf_event__process_sample (struct perf_tool *tool, const union perf_event *event, struct perf_evsel *evsel, struct perf_sample *sample, struct machine *machine) |
| static void | perf_top__mmap_read_idx (struct perf_top *top, int idx) |
| static void | perf_top__mmap_read (struct perf_top *top) |
| static int | perf_top__overwrite_check (struct perf_top *top) |
| static int | perf_top_overwrite_fallback (struct perf_top *top, struct perf_evsel *evsel) |
| static int | perf_top__start_counters (struct perf_top *top) |
| static int | callchain_param__setup_sample_type (struct callchain_param *callchain) |
| static int | __cmd_top (struct perf_top *top) |
| static int | callchain_opt (const struct option *opt, const char *arg, int unset) |
| static int | parse_callchain_opt (const struct option *opt, const char *arg, int unset) |
| static int | perf_top_config (const char *var, const char *value, void *cb __maybe_unused) |
| static int | parse_percent_limit (const struct option *opt, const char *arg, int unset __maybe_unused) |
| int | cmd_top (int argc, const char **argv) |
Variables | |
| static volatile int | done |
| static volatile int | resize |
| const char | top_callchain_help [] |
| #define HEADER_LINE_NR 5 |
Definition at line 82 of file builtin-top.c.
|
static |
|
static |
|
static |
|
static |
| int cmd_top | ( | int | argc, |
| const char ** | argv | ||
| ) |
|
static |
|
static |
Definition at line 616 of file builtin-top.c.
|
static |
|
static |
|
static |
|
static |
|
static |
Definition at line 1233 of file builtin-top.c.
|
static |
|
static |
|
static |
Definition at line 422 of file builtin-top.c.
|
static |
|
static |
|
static |
|
static |
|
static |
|
static |
|
static |
|
static |
|
static |
|
static |
|
static |
|
static |
|
static |
Definition at line 84 of file builtin-top.c.
|
static |
|
static |
|
static |
|
static |
|
static |
Definition at line 89 of file builtin-top.c.
|
static |
Definition at line 79 of file builtin-top.c.
|
static |
Definition at line 80 of file builtin-top.c.
| const char top_callchain_help[] |
Definition at line 1242 of file builtin-top.c.