|
HPCToolkit
|
#include <setjmp.h>#include <signal.h>#include <stdbool.h>#include <stdint.h>#include <stdlib.h>#include <time.h>#include "sample_sources_registered.h"#include "newmem.h"#include "epoch.h"#include "cct2metrics.h"#include "core_profile_trace_data.h"#include <lush/lush-pthread.i>#include <unwind/common/backtrace.h>#include <lib/prof-lean/hpcio.h>#include <lib/prof-lean/hpcio-buffer.h>
Go to the source code of this file.
Classes | |
| struct | sigjmp_buf_t |
| struct | gpu_data_t |
| struct | thread_data_t |
Macros | |
| #define | TD_GET(field) hpcrun_get_thread_data()->field |
| #define | hpcrun_get_thread_epoch() TD_GET(core_profile_trace_data.epoch) |
Typedefs | |
| typedef struct gpu_data_t | gpu_data_t |
| typedef struct thread_data_t | thread_data_t |
Functions | |
| void | hpcrun_init_pthread_key (void) |
| void | hpcrun_set_thread0_data (void) |
| void | hpcrun_set_thread_data (thread_data_t *td) |
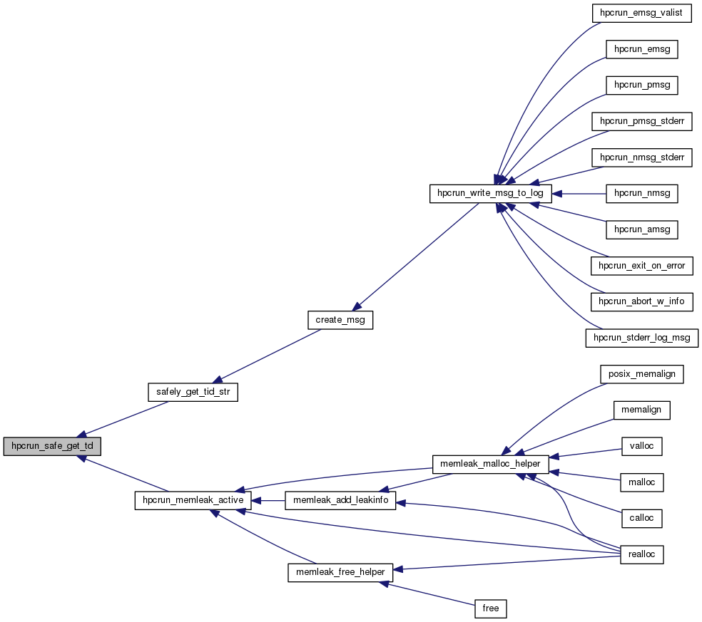
| thread_data_t * | hpcrun_safe_get_td (void) |
| void | hpcrun_unthreaded_data (void) |
| void | hpcrun_threaded_data (void) |
| thread_data_t * | hpcrun_allocate_thread_data (int id) |
| void | hpcrun_thread_data_init (int id, cct_ctxt_t *thr_ctxt, int is_child, size_t n_sources) |
| void | hpcrun_cached_bt_adjust_size (size_t n) |
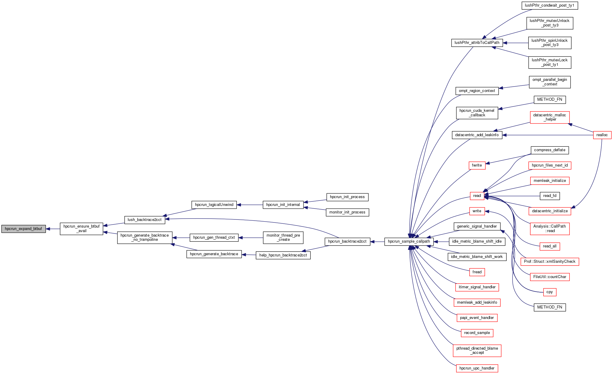
| frame_t * | hpcrun_expand_btbuf (void) |
| void | hpcrun_ensure_btbuf_avail (void) |
Variables | |
| static const size_t | HPCRUN_TraceBufferSz = HPCIO_RWBufferSz |
| thread_data_t *(* | hpcrun_get_thread_data )(void) |
| bool(* | hpcrun_td_avail )(void) |
| #define hpcrun_get_thread_epoch | ( | ) | TD_GET(core_profile_trace_data.epoch) |
Definition at line 278 of file thread_data.h.
| #define TD_GET | ( | field | ) | hpcrun_get_thread_data()->field |
Definition at line 256 of file thread_data.h.
| typedef struct gpu_data_t gpu_data_t |
| typedef struct thread_data_t thread_data_t |
| thread_data_t* hpcrun_allocate_thread_data | ( | int | id | ) |
Definition at line 208 of file thread_data.c.


| void hpcrun_cached_bt_adjust_size | ( | size_t | n | ) |
Definition at line 373 of file thread_data.c.


| void hpcrun_ensure_btbuf_avail | ( | void | ) |
Definition at line 426 of file thread_data.c.


| frame_t* hpcrun_expand_btbuf | ( | void | ) |
Definition at line 390 of file thread_data.c.


| void hpcrun_init_pthread_key | ( | void | ) |
| thread_data_t* hpcrun_safe_get_td | ( | void | ) |
Definition at line 140 of file thread_data.c.


| void hpcrun_set_thread0_data | ( | void | ) |
Definition at line 108 of file thread_data.c.


| void hpcrun_set_thread_data | ( | thread_data_t * | td | ) |
| void hpcrun_thread_data_init | ( | int | id, |
| cct_ctxt_t * | thr_ctxt, | ||
| int | is_child, | ||
| size_t | n_sources | ||
| ) |
Definition at line 265 of file thread_data.c.


| void hpcrun_threaded_data | ( | void | ) |
Definition at line 195 of file thread_data.c.


| void hpcrun_unthreaded_data | ( | void | ) |
Definition at line 187 of file thread_data.c.


| thread_data_t*(* hpcrun_get_thread_data) (void) |
Definition at line 168 of file thread_data.c.
| bool(* hpcrun_td_avail) (void) |
Definition at line 169 of file thread_data.c.
|
static |
Definition at line 248 of file thread_data.h.